各位有錢的哥哥姐姐們下午好~ 小的是初入這塊領域菜鳥, 爬了好多文,卻還是沒有很明確答案, 麻煩請知道的富豪哥哥和貴婦姐姐們指教, 謝謝! 1. 目前持有中國信託中華航空聯名商務御璽卡,看了好幾篇文章寫可以一年免費使用貴 賓室4次,但是我問中信客服卻說不行? 我查找中信、龍騰、環亞、東方宇逸官網沒看見明確訊息。 請問下述這些可以使用貴賓室有什麼特別方法或教學嗎? https://i.imgur.com/xPWNoAI.jpeg
https://i.imgur.com/tPq7Tbe.jpeg
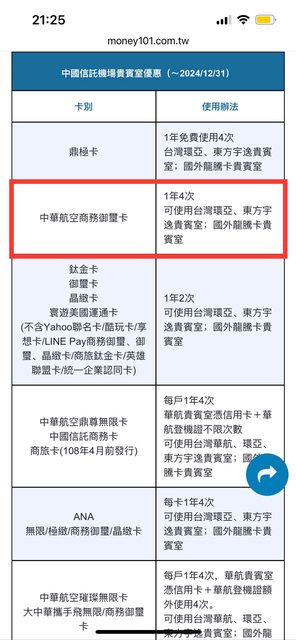
https://i.imgur.com/0iao1eR.jpeg
2. 龍騰卡要付年費$500,若商務御璽卡購買下圖一次$299,這樣還要另外付年費$500和 加買使用貴賓室的點數嗎? https://i.imgur.com/DmBnfoz.jpeg
一年大概會飛5次,年初辦了LineBank聯邦聯名卡現金回饋2%,但現在只剩1%回饋… 因公司限定跟小旅行社合作買機票,無法直接跟航空公司買機票,而無法取得較優的回饋 。 若各位有推薦高CP值無腦神卡,也請推薦一下,謝謝~ 至於累積哩程好難啊~~~好不容易華航累積一萬多哩,研究很久除了換機票外都不划算 (香港去過了,沒有很大興趣再去花錢哈) 再次感謝富豪哥哥和貴婦姐姐們 -- ※ 發信站: 批踢踢實業坊(www.ptt-web.org.tw), 來自: 103.17.91.33 (越南) ※ 文章網址: https://www.ptt-web.org.tw/creditcard/M.1727332898.A.628
NCK : 璀璨無限卡要年費$8000 符合條件 才能使用四次09/26 14:55
NCK : 詳細權益可以看官網 https://tinyurl.com/4mfmp5xx09/26 14:56
CCRun : 你都問客服了,不順便問為什麼不行嗎?09/26 15:14
CCRun : 會不會是你出國前一個月內沒刷滿兩萬09/26 15:14
super03030 : 我記得去年有貴賓室,今年被改掉了,網站資訊沒更09/26 15:20
Kimbel: 隔壁桌好像是包養SD在見面XD09/26 15:20
super03030 : 新吧 09/26 15:20
itsok741223 : 要壓低每花幾元獲得一哩就要燒腦。09/26 15:27
pippen2002 : 中信sogo卡有譜嗎?09/26 15:45
allenlittle : 有三個使用條件,擇一。前一個月刷兩萬比較簡單,09/26 15:46
allenlittle : 或前三個月帳單10萬,或去年度年消費60萬09/26 15:46
tale1890: aSugarDating = 包養SD?09/26 15:46
frank80141 : 商務御璽卡的免費貴賓室,去年底就改掉了QQ 09/26 16:04
pr9558 : 我比較想知道為什麼你找資料不看銀行官方的說明… 09/26 17:19
abyssa1 : 要辦可以拿金卡的就有貴賓室 華航會幫你一直延09/26 17:33
JackLee5566 : 沒辦法 免年費的卡就是這麼少 09/26 19:18
NassirLittle: 為什麼不看官網要看其他網站= = 09/26 21:13
waterway: 未看先猜這包養網 09/26 21:13
kkkk1234 : 都有明確想要查的卡別了還不去看官網 09/26 23:42
lovy : 1.今年沒有了 2. 299的貴賓室搶不到 個人肉測經驗 09/27 00:43
pr9558 : 你都看到第三點了再看一次吧 人家都正面表列了耶… 09/27 03:07
griffick : 官網明明就寫得很清楚 09/27 09:37
yomax : 看文章就去找文章作者負責啊 09/27 09:51
mark1888: 有人知道包養SD是什麼嗎 09/27 09:51
asdeeasd : 看官網最準,卡的權益每年都在改 09/27 10:32
AGM304 : 想問使用貴賓室,官網上除了刷卡門檻外,注意事項 09/27 10:54
AGM304 : 有地方有寫要刷機票,請問這條件是必備嗎? 09/27 10:54
NCK : 樓上說的應該是機場接送 貴賓室沒有一定要用該卡刷 09/27 15:42
NCK : 而且你看到的應該是 用"優惠價"叫機場接送的條款 09/27 15:44
Quaranta: 一定又是這包養網 09/27 15:44
mitchellmi : 付費是399 金額也寫錯 為何不以官網做基準 09/27 22:46