作者Kazamatsuri (土耳其埃及歐洲領隊)
標題Re: [情報] 永豐信用卡113.1.1起歐盟實體消費不算一
時間2023-12-23 23:22:15
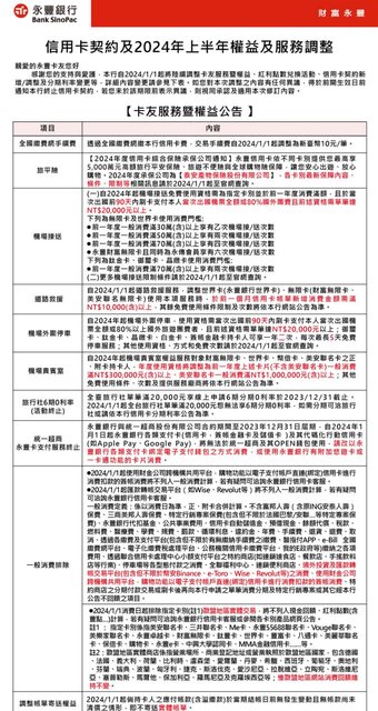
https://bank.sinopac.com/sinopacBT/personal/credit-card/news/20231201160040788000000000000372
(
https://bit.ly/3velWQo )
指定卡別一般消費回饋項目排除歐盟商店實體交易
指定卡別:
永豐E卡、Vogue聯名卡、美樂家聯名卡、永豐卓越卡、豐富卡、八通卡、
永豐購物卡、美麗華聯名卡、中興大學認同卡、美安聯名卡、財富無限卡、
世界卡、55688、Me Card、保倍卡、鈦豐卡、三井聯名卡
*歐盟國家:歐洲聯盟(European Union),簡稱歐盟(EU),其成員國包
含德國、法國、義大利、荷蘭、比利時、盧森堡、愛爾蘭、丹麥、希臘、
西班牙、葡萄牙、奧地利、芬蘭、瑞典、波蘭、匈牙利、捷克、斯洛伐克、
愛沙尼亞、拉脫維亞、立陶宛、斯洛維尼亞、塞普勒斯、馬爾他、保加利
亞、羅馬尼亞及克羅埃西亞等27個會員國。
※ 引述《neon7134 ()》之銘言:
: 一樣話不多說
: http://i.imgur.com/L07URhE.jpg
: http://i.imgur.com/lQcO0bQ.jpg
: 前面好像有人貼過 不過討論不多
: 跟聯邦 新光的又有一點差別
: 聯邦的最劣 除了全卡別適用外
: 某些非歐盟國家的實體交易也被排除一般消費
: 新光次之 一樣全卡別適用
: 只有排除歐盟國家
: 永豐又次之 只有指定卡別適用 主力的大戶卡沒有
: 只有排除歐盟國家
: 建議出國前看清楚哦
--
大戶、幣倍、現金回饋、SPORTS沒排除 XD
歐洲、歐盟、申根區三者還是有些不同的地方
要去的搞清楚比較好 lol
--
※ 發信站: 批踢踢實業坊(www.ptt-web.org.tw), 來自: 36.226.87.27 (臺灣)
※ 文章網址: https://www.ptt-web.org.tw/creditcard/M.1703344937.A.F69
推 imkiwiwi : 現代歐洲地理課 12/23 23:54
推 catuncle1 : 這其實很簡單,這些國家都是正面表列,你要去哪個國 12/23 23:55
→ catuncle1 : 家,就看看在不在這張表裡就對了 12/23 23:56
推 anggunuggna : 歐盟國家一盤散沙廢到笑只能去搞這些小兒科的把戲 12/24 00:30
推 aa85720tw : 那更不整合的亞洲國家對樓上來說是什麼呢 12/24 00:34
推 UNIQC: 這個包養網正妹好多 是真的嗎 12/24 00:34 推 cityport : 還有,歐盟跟歐元區,也是不一樣的 12/24 07:53
推 u6vu040531 : 笑人家一盤散沙 結果亞洲互相仇視 12/24 13:40
→ u6vu040531 : 100年前打成廢土的地方現在能攜手合作已經很難得了 12/24 13:41
→ u6vu040531 : 吧 12/24 13:41
推 lostrabbit : 歐洲散沙化…還真輪不到亞洲民族說嘴 12/24 14:58
推 dewaro: 真的有這麼多人在找包養嗎 12/24 14:58 推 Kewseq : 合作當丐幫嗎? 12/24 21:13
→ Kewseq : 今天搞發卡組織 12/24 21:14
→ Kewseq : 哪天搞不好來搞台灣壟斷先進製程 12/24 21:14