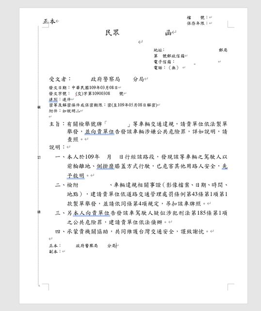
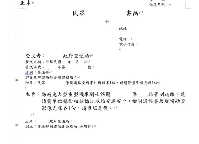
原文連結: https://news.ltn.com.tw/news/society/breakingnews/4372749 原文內容: 新北中和「同路口」連2起死亡車禍 警加強取締違規力道 〔記者陸運鋒/新北報導〕新北市中和景平路、安樂路口6月底及7月初,發生2起死亡車 禍,分別為行人行走斑馬線時遭右轉計程車衝撞,以及休旅車闖紅燈撞機車騎士,導致行 人與騎士搶救不治憾事。 中和警分局今發布新聞稿指出,為遏止車輛違規肇事,除持續配合警政署執行路口大執法 專案勤務外,也滾動式分析易肇事路段,針對重點時段加強路口及周邊道路巡邏及執法作 為,另針對計程車加強攔停盤查,以及汽機車駕駛未停讓行人等,各項交通違規取締。 警方表示,7月迄今已取締「路口不停讓行人」312件、「闖紅燈」745件、「超速」1740 件、「人行道違規停車與違規臨時停車」596件及「取締道路障礙」115件。 警方指出,為維護事故地點交通安全,已同步配合相關路權機關進行現地會勘,透過「增 加行人號誌優先秒數,以減少人車交織」、「事故地點前方設置反射鏡供來往人車注意」 、「增設『易肇事路口,請減速慢行』及測速牌面標誌」等交通工程改善事宜,另於路口 向民眾宣導車輛未停讓行人罰則,提醒駕駛人遵守交通規則。 警方提醒,新修正道路交通管理處罰條例已於6月30日實施,針對車輛不停讓行人取締標 準,維持現行以汽車前懸或機車前輪距離行人3公尺內不停讓即違規開罰,從原本最高開 罰3600元提升至6000元、記點3點,並須接受3小時道安講習。若因未讓行人致人受傷者, 吊扣駕駛執照一年;致人重傷或死亡者,則吊銷其駕駛執照。 中和分局長陳忠龍呼籲,行人欲通過路口時,應按照「行人停看聽」原則,注意前方及左 右交通狀況,不可違反號誌管制任意穿越,且應行走於人行道或行人穿越道。駕駛人駕駛 車輛行經路口應謹記「車輛慢看停」原則,停讓行人優先通行,同時應減速通過路口。 心得/說明:(30字以上) 汽機車不暫停讓行人先行,依法檢舉 行人綠燈走在斑馬線就是最大,車輛不論多遠距離,皆應停讓行人先行 -- 請支持省道快速公路收費化、國道快速公路大型重型機車收費化,落實使用者付費 加強檢舉闖越鐵路平交道違規,依法告發公共危險罪 持續申請增掛禁止大型重型機車進入(禁2.1或2.2)標誌,以維行人、行車安全 https://i.imgur.com/EWPhEcs.jpg https://i.imgur.com/RIC44IQ.jpg
https://i.imgur.com/AmrIq2d.jpg https://i.imgur.com/7uGR2Q7.png
https://i.imgur.com/0TOX37j.png https://i.imgur.com/AxZPjhV.jpg
-- ※ 發信站: 批踢踢實業坊(www.ptt-web.org.tw), 來自: 61.220.37.228 (臺灣) ※ 文章網址: https://www.ptt-web.org.tw/car/M.1690130677.A.BB5
krit1009 : 要是發生在南部 應該會找人來辦法會 哈哈 07/24 00:58
youkisushe : 怎麼沒有學南部鄉下找宮廟來祈福做法希望神明保佑 07/24 01:03
youkisushe : 不要再發生車禍 07/24 01:03
youkisushe : 共同點都是頭痛切懶叫 07/24 01:03
youkisushe : 換另一個頭痛了 07/24 01:04
mark1888: 是這個包養平台 07/24 01:04
LiamTiger : 怎麼不是你 07/24 01:11
negotiates : 抓交替怕爆 快騙錢舉辦活動請神來祈福 07/24 01:19
alaokj : 為什麼就這麼堅持不分離燈號、唉 07/24 01:43
alaokj : 一直搞一直撞、那不就代表目前作法無效嘛(攤手 07/24 01:43
alaokj : 解決方式:加強取締力道 07/24 01:44
Quaranta: 交男友跟包養有什麼差別 07/24 01:44
alaokj : 到底是有多低能、是能24小時站崗嗎 07/24 01:44
alaokj : 警察站在那、當然不會撞,官員腦袋到底是 07/24 01:45
alaokj : 對策、無效,solution、投入更多人力在這對策 07/24 01:46
alaokj : 氣得精神都來了、來去吃泡麵,乾! 07/24 01:46
henrk : 人行道路口退縮比較實際,有時候不是不讓人,而是 07/24 06:33
schlemm: 包養網到底在紅什麼? 07/24 06:33
henrk : 行人跟景觀重疊,上一秒可能在騎樓柱子,下一秒直 07/24 06:33
henrk : 接上人行道 07/24 06:33
KITAN : 垃圾賤貨計程車司機就是台灣交通最大亂源 07/24 07:39
primeblue17 : 這邊調一下 那邊調一下 交通部有在做事 幹 07/24 09:32
Bozhi : 計程車沒貼隔熱紙還不是會撞 隔熱紙假議題吧 07/24 09:38
Wirol: 有人被包養 07/24 09:38
su31tak : 純噓簽名檔 07/24 10:08
ksk0516 : 爛死 07/24 10:27
windlll : 出事做樣子,三天過後事情一樣發生 07/24 10:31
zero7217 : 過失致失5年起跳,我看誰敢違規 07/24 10:43
Coma : 好了啦,以後每起車禍都來發一篇 07/24 11:43
marecht: 求包養...管飽就好XD 07/24 11:43
mio1987 : 禁止機車跟行人就沒有人會死了 07/24 12:26
e44444 : 彰化和美連開三天法會 07/24 20:44