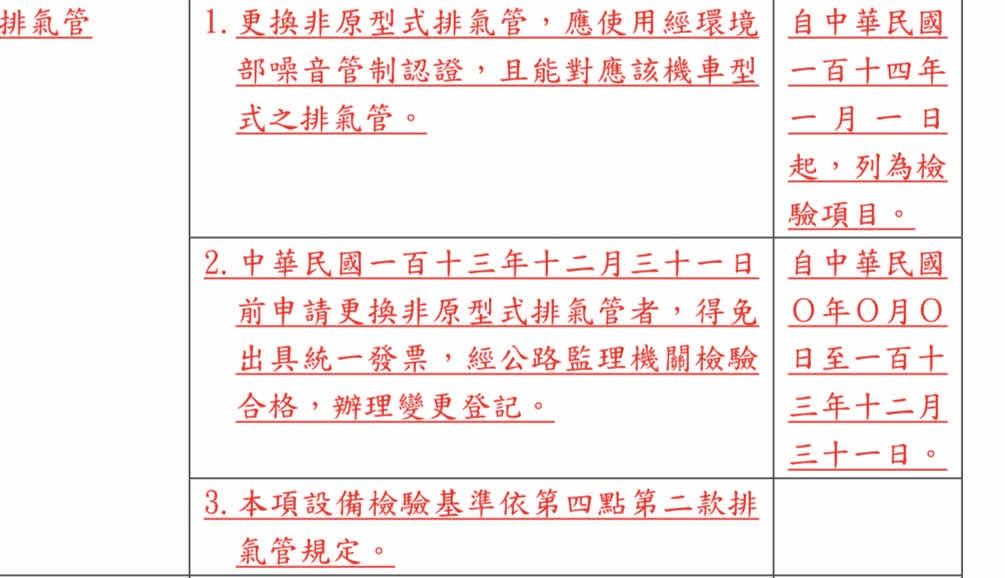
1.媒體來源:新頭殼 2.記者署名:林岑韋 3.完整新聞標題:改裝車噪音擾人!交通部擬納管 114年起未驗車可開罰1800元 4.完整新聞內文:112-11-01 改裝車深夜噪音超擾民,不僅造成民眾困擾,環境部一年更是接獲大量檢舉,因此擬定年 底前修法,汽機車改裝排氣管須經噪音認證。因此交通部也將配合修法,一百十四年起將 排氣管列為驗車項目,若民眾未經噪音認證,上路遭到取締最高可開罰一千八百元,嚴重 還有可能會吊銷駕照。 非法改裝擾民,目前除了啟動聲音科技執法,環境部也正在進行修法,未來將推動「改裝 排氣管認證制度」,納入排氣管變更登記規定,預計今年底前完成修法,未來民眾改裝須 採經噪音認證的排氣管。 而對此,交通部也配合修法,預告修正《道路交通安全規則》將噪音認證排氣管納入驗車 項目。交通部說明,根據《道路交通安全規則》修正草案規劃,民眾改裝車輛排氣管,需 使用經環境部噪音管制認證的排氣管,預計一百十四年起將列為檢驗項目。另明年十二月 卅一日前就可申請改裝,經公路監理單位檢驗合格,可辦理變更登記。 此外,排氣管列檢驗項目後,交通部強調,若未使用認證排氣管,驗車時會被要求限期一 個月改善,遲未改善,嚴重可註銷牌照。 5.完整新聞連結:https://newtalk.tw/news/view/2023-11-01/894738 6.心得及附註:還要民眾一直、不斷反應檢舉,政府官員才會想到要解決民眾的不滿,猴 子機車的改裝排氣管還可以撐到後年,販賣無噪音認證排氣管的商人不用 處罰?或是猴子出示購買證明,由商人繳罰款,猴子就不用罰錢。 -- https://reurl.cc/z67zKQ -- ※ 發信站: 批踢踢實業坊(www.ptt-web.org.tw), 來自: 101.137.227.176 (臺灣) ※ 文章網址: https://www.ptt-web.org.tw/biker/M.1698894377.A.684
allen0981: 不敢扣車就是講屁話 101.12.50.227 11/02 11:17
allen0981: 屁孩又沒在繳罰單,監理資料拉出來的一 101.12.50.227 11/02 11:17
allen0981: 整串的 101.12.50.227 11/02 11:17
allen0981: 罰單不繳也不會抓去關,嘻嘻 週遭兩隻 101.12.50.227 11/02 11:18
allen0981: 猴子都過很爽 101.12.50.227 11/02 11:18
yes500: 是這個包養平台 101.12.50.227 11/02 11:18
allen0981: 工地都拿現金 拿去喝拿去開查某就是不 101.12.50.227 11/02 11:18
allen0981: 會拿來繳罰單 101.12.50.227 11/02 11:18
mar5566: 1千八是搞笑吧 123.192.81.33 11/02 11:23
a1121210: 問題是在於罰則強制性過低 處理遺產約十 118.232.17.91 11/02 11:28
a1121210: 來萬的罰單 118.232.17.91 11/02 11:28
alexantiy: 交男友跟包養有什麼差別 118.232.17.91 11/02 11:28
fenix220: https://i.imgur.com/PRJzgh9.jpg223.141.136.201 11/02 11:37
a120463: 之前有看過罰單廠商繳的文 後來好像沒了 180.217.142.91 11/02 11:44
king0223: 德政111.248.186.144 11/02 11:58
blackstyles: 汽車怎麼沒有一起 笑死 42.73.95.145 11/02 12:01
atlaswhz: 樓上把眼鏡戴上重新讀一次 27.53.96.66 11/02 12:05
sowrey: 包養網到底在紅什麼? 27.53.96.66 11/02 12:05
running711: 汽機車!確實笑死了 進入彌留狀態無法 27.51.73.85 11/02 12:08
running711: 閱讀 27.51.73.85 11/02 12:08
mr2gts: https://reurl.cc/4WGaqR 110.28.26.156 11/02 12:15
mr2gts: 這篇寫汽車沒有只有機車 110.28.26.156 11/02 12:15
winson543: 管子都不只1800,罰1800是刺激改裝嗎 223.141.29.166 11/02 12:21
cw758: 有人被包養 223.141.29.166 11/02 12:21
AnewMitch: 推,應該今天就開始執行118.163.110.209 11/02 12:23
w113353: 只好低調改OP管了 27.247.167.132 11/02 12:27
gameguy: 不是113年立刻實施,就是玩假的 27.52.135.111 11/02 12:32
doomerptt: 還是老話 116.89.143.145 11/02 12:34
doomerptt: 副廠管有認證嗎? 116.89.143.145 11/02 12:34
ludi: 求包養...管飽就好XD 116.89.143.145 11/02 12:34
doomerptt: 認證的改裝管 有所有車種都有嗎? 116.89.143.145 11/02 12:34
doomerptt: 那有些車以上都沒 116.89.143.145 11/02 12:34
doomerptt: 已上路的車 or老車 116.89.143.145 11/02 12:34
doomerptt: 如何遵守? 116.89.143.145 11/02 12:34
doomerptt: 是直接叫這類車 不能騎? 116.89.143.145 11/02 12:34
peernut: 阿姨!我不想努力了(求包養) 116.89.143.145 11/02 12:34
doomerptt: 怎看就一堆問題 116.89.143.145 11/02 12:34
blackstyles: 只好把眼鏡戴上補推回來了 42.73.95.145 11/02 12:41
blackstyles: 再補個 42.73.95.145 11/02 12:43
phoenixzro: 掛牌車輛都該定期全車檢驗 111.71.71.241 11/02 12:43
acs81046: 沒差,我看到不是原廠管就檢舉了 111.83.95.254 11/02 12:49
xikimi: 有沒有富二代要包養 111.83.95.254 11/02 12:49
MilkTeaMan: 先把警察教育好 60.249.204.106 11/02 13:04
venon0916: 幹你娘改炮管的連人一起丟垃圾場 42.73.152.145 11/02 13:13
venon0916: 幹你娘家裡死人改隻破管出來哭爸哭母 42.73.152.145 11/02 13:13
trij: 好奇問一下,改裝建檔是只有建尾段嗎?只要 49.216.101.107 11/02 13:13
trij: 尾段驗過,我頭中段隨便改都沒差?因為之前 49.216.101.107 11/02 13:13
Avero: 身邊有朋友被包養 49.216.101.107 11/02 13:13
trij: 銘牌都是只貼在尾段上 49.216.101.107 11/02 13:13
venon0916: 幹你娘生產噪音管的人渣工廠應該全砸 42.73.152.145 11/02 13:15
venon0916: 毀 42.73.152.145 11/02 13:15
venon0916: 幹你娘為什麼沒有源頭處理,連帶處罰 42.73.152.145 11/02 13:16
venon0916: 工廠 42.73.152.145 11/02 13:16
ejoz: 亞洲最大包養平台上線了 42.73.152.145 11/02 13:16
seraphalpha: 法規寫汽機車,但警察只針對兩輪族 42.73.176.194 11/02 13:25
seraphalpha: 群嚴格執法 42.73.176.194 11/02 13:25
Rockandrolk: 能賣安裝卻要取締,為何不從源頭修 27.52.11.94 11/02 14:06
Rockandrolk: 法 27.52.11.94 11/02 14:06
sdiaa: 賽車場專用阿 XD 211.75.158.91 11/02 14:07
FishRoom: 包養SD = SugarDaddy? 211.75.158.91 11/02 14:07
linhank: 總算阿 42.72.139.185 11/02 14:22
DIDIMIN: 就問怎麼監管 140.134.85.11 11/02 14:26
nakayamayyt: 警察目測角度廠牌 不服你自己去申訴 118.161.121.36 11/02 14:39
xxwilliamxx: 的確是只抓機車啊 他修法都只說機 101.10.107.21 11/02 14:54
xxwilliamxx: 車了 汽車是半 101.10.107.21 11/02 14:54
KsiR: 這個包養網正妹好多 是真的嗎 101.10.107.21 11/02 14:54
xxwilliamxx: 字不提 101.10.107.21 11/02 14:54
xxwilliamxx: https://i.imgur.com/0cXa3hR.jpeg 101.10.107.21 11/02 14:54
windy7225: 啊標準是什麼?民眾要怎麼檢舉? 101.12.102.70 11/02 15:03
squallfinalf: 台灣人有夠可憐 101.9.100.42 11/02 15:07
choobii: 原廠管都會被抓了126.254.107.164 11/02 15:42
peoples: 真的有這麼多人在找包養126.254.107.164 11/02 15:42
Don33Don: 半夜一堆 真的有在抓嗎 223.140.229.36 11/02 15:45
noirskakashi: 改完也是可以拔消音塞呀122.201.204.131 11/02 16:11
ayuhb: 會叫你把消音塞焊起來 42.72.205.158 11/02 16:19
kimohuang: 有列入檢驗比不做好,個人覺得還是地方 1.162.126.104 11/02 17:44
kimohuang: 政府在特定地點不定時攔查效果比較好, 1.162.126.104 11/02 17:44
wilmer: 有人可以分析一下包養平台的差異嗎 1.162.126.104 11/02 17:44
kimohuang: 順便酒測。住十樓每天晚上12點多路上就 1.162.126.104 11/02 17:44
kimohuang: 會有一台戰車騎過去,也不知道怎麼檢舉 1.162.126.104 11/02 17:44
atlaswhz: 老車沒原廠管可以買,就換新車啊!別人沒 27.53.96.66 11/02 17:58
atlaswhz: 必要忍受你的副廠管 27.53.96.66 11/02 17:58
kashima228: 德政 42.79.189.138 11/02 18:57
badlip: 那個包養網人最多XD 42.79.189.138 11/02 18:57
ellychen: 重點是被檢舉 > 檢驗 > 拍照 > 再被抓 140.134.48.253 11/02 19:15
ellychen: 現在改回原廠管驗, 就可以安心半年 140.134.48.253 11/02 19:16
ellychen: 沒有驗證被抓時與檢驗的管子是否同一支 140.134.48.253 11/02 19:16
mr2gts: https://reurl.cc/A0z6gQ 114.34.164.209 11/02 19:44
allen0981: 副廠管原廠樣式音量也不大聲,改裝仔說 101.12.50.227 11/02 20:07
piggyoil: 我妹上包養網被我發現= = 101.12.50.227 11/02 20:07
allen0981: 原廠壞了只能改管,單純藉口罷了 101.12.50.227 11/02 20:07
doomerptt: 沒原廠管可買就不能騎喔?笑死 180.217.158.63 11/02 21:05
doomerptt: 違憲嗎? 180.217.158.63 11/02 21:05
doomerptt: 買新車你出錢阿 180.217.158.63 11/02 21:05
doomerptt: 原來用眼睛看 就知道副廠管很吵 180.217.158.63 11/02 21:06
TwixBar: 隔壁桌的人竟然在討論包養... 180.217.158.63 11/02 21:06
atlaswhz: 別硬凹了,不好看啦!副廠管就是渣,觸媒 27.53.121.150 11/02 22:14
atlaswhz: 都沒有,更別說聲音大小,根本沒驗證過,只 27.53.121.150 11/02 22:14
atlaswhz: 有便宜而已!如果連維護自己機車都沒辦法 27.53.121.150 11/02 22:14
atlaswhz: 就停牌啊! 27.53.121.150 11/02 22:14
doomerptt: 有些車原廠就沒觸媒了 到底是多麼無知 180.217.158.63 11/02 23:06
boggicer: 樓上是不是被包養 180.217.158.63 11/02 23:06
doomerptt: ?呵呵 180.217.158.63 11/02 23:06
doomerptt: 維護? 180.217.158.63 11/02 23:08
doomerptt: 就是要以當初出廠的為主 180.217.158.63 11/02 23:08
doomerptt: 哪有拿新標準套在舊車的? 180.217.158.63 11/02 23:08
doomerptt: 憲法保障人民之財產權,使財產所有人 180.217.158.63 11/02 23:12
Chiason: 樓下被包養 180.217.158.63 11/02 23:12
doomerptt: 得依財產之存續狀態行使其自由使用、 180.217.158.63 11/02 23:12
doomerptt: 收益及處分之權能,以確保人民所賴以 180.217.158.63 11/02 23:12
doomerptt: 維繫個人生存及自由發展其人格之生活 180.217.158.63 11/02 23:12
doomerptt: 資源。惟為求資源之合理分配,國家自 180.217.158.63 11/02 23:12
doomerptt: 得於不違反憲法第二十三條比例原則之 180.217.158.63 11/02 23:12
Markell: 現包養都上檯面了嗎 180.217.158.63 11/02 23:12
doomerptt: 範圍內,以法律對於人民之財產權予以 180.217.158.63 11/02 23:12
doomerptt: 限制 180.217.158.63 11/02 23:12
doomerptt: 還有不用扯甚麼觸媒 180.217.158.63 11/02 23:20
doomerptt: 有些合格管 不一定有觸媒 180.217.158.63 11/02 23:20
doomerptt: 噪音也是通過 180.217.158.63 11/02 23:20
fuoya: 在包養網遇到朋友= = 180.217.158.63 11/02 23:20
doomerptt: 不能惟有噪音認證管才能裝 180.217.158.63 11/02 23:20
doomerptt: 沒有噪音認證管能選購的車系 180.217.158.63 11/02 23:20
doomerptt: 應開放車主也能自幾裝管(副廠/改裝) 180.217.158.63 11/02 23:20
doomerptt: 去驗(待速噪音/最大馬力轉速的一半的 180.217.158.63 11/02 23:20
doomerptt: 噪音) 180.217.158.63 11/02 23:20
Apasiri: 問卦:有包養SD的卦嗎 180.217.158.63 11/02 23:20
doomerptt: 驗的過 就開放給裝 180.217.158.63 11/02 23:23
sober921: 幹麻抓,自由的國家就應該在學校附近飆1 36.228.200.157 11/02 23:25
sober921: 20km/h外加拉轉蹦蹦叫 36.228.200.157 11/02 23:25
atlaswhz: 硬凹超丟臉,2期以前的老車原廠管沒觸媒 27.53.121.150 11/03 10:35
atlaswhz: 那是舊時代的法規所致,這都超過30年了, 27.53.121.150 11/03 10:36
litidi: 隔壁桌好像是包養SD在見面XD 27.53.121.150 11/03 10:36
atlaswhz: 拿來當特例就是硬凹,老車去報廢好嗎?還 27.53.121.150 11/03 10:37
atlaswhz: 有,改管仔最愛硬凹沒觸媒也能過排氣檢 27.53.121.150 11/03 10:38
atlaswhz: 驗,是啦!排氣檢驗沒驗NO化合物,當然能 27.53.121.150 11/03 10:38
atlaswhz: 驗過啊!這是只有觸媒能轉化的神經毒氣, 27.53.121.150 11/03 10:38
atlaswhz: 沒觸媒管就是讓別人吸神經毒. 27.53.121.150 11/03 10:38
Merzario: aSugarDating = 包養SD? 27.53.121.150 11/03 10:38
doomerptt: 硬凹甚麼?有些還買的到全新的老車原180.217.140.184 11/03 12:30
doomerptt: 廠管 現在一樣沒觸媒180.217.140.184 11/03 12:30
doomerptt: 所以全新的副廠管 當然也沒觸媒180.217.140.184 11/03 12:31
doomerptt: 老車報不報廢不是你說的算啦180.217.140.184 11/03 12:32
doomerptt: 老車就是通過符合三期環保 就是能使用180.217.140.184 11/03 12:33
Muzaffer: 未看先猜這包養網180.217.140.184 11/03 12:33
doomerptt:180.217.140.184 11/03 12:33
w28103566: 幾百年的問題了 27.242.166.160 11/03 12:50
sintryhao: 明明這種去限制源頭不就好了 39.14.73.241 11/04 09:56
Alllllogo: 這篇新聞有汽機車,有些只寫機車,原 124.218.70.28 11/04 15:45
Alllllogo: 來四輪改管不開燈,都是可以接受的? 124.218.70.28 11/04 15:45
MIJice: 有人知道包養SD是什麼嗎 124.218.70.28 11/04 15:45