雖然中信特攻已經開除譚傑龍了,但聯盟應該也要給懲處吧 https://tpbl.basketball/TPBL%E8%B3%BD%E5%8B%99%E8%A6%8F%E7%AB%A0.pdf https://i.imgur.com/25U2bsy.png
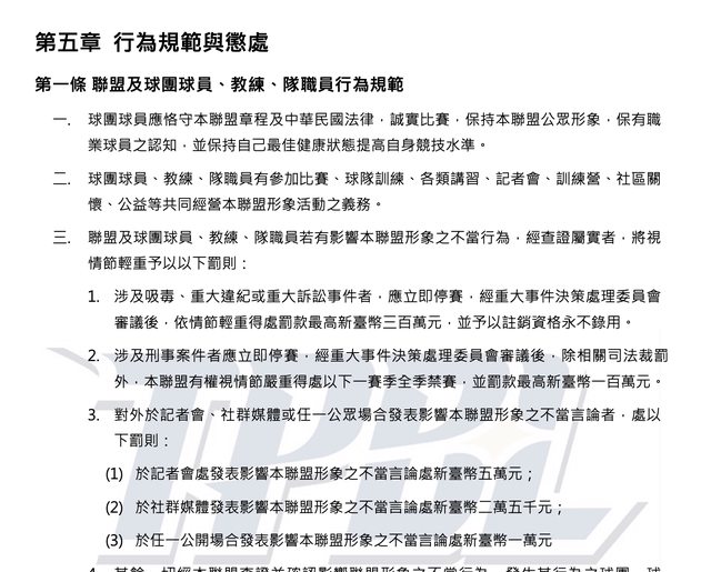
聯盟及球團球員、教練、隊職員若有影響本聯盟形象之不當行為,經查證屬實者,將視 情節輕重予以以下罰則: 1. 涉及吸毒、重大違紀或重大訴訟事件者,應立即停賽,經重大事件決策處理委員會 審議後,依情節輕重得處罰款最高新臺幣三百萬元,並予以註銷資格永不錄用。 2. 涉及刑事案件者應立即停賽,經重大事件決策處理委員會審議後,除相關司法裁罰 外,本聯盟有權視情節嚴重得處以下一賽季全季禁賽,並罰款最高新臺幣一百萬元。 是不是要先罰款再永不錄用呢? 再來是這個活動是在中信特攻辦的籃球營發生,是否有也該懲處特攻呢 備註 賽務規章又要更新了? -- ※ 發信站: 批踢踢實業坊(www.ptt-web.org.tw), 來自: 118.160.35.150 (臺灣) ※ 文章網址: https://www.ptt-web.org.tw/basketballTW/M.1732207725.A.D31
looooook : 問就是滾動式調整 11/22 00:50
NanashiMumei: 一定是1啊 11/22 00:50
NanashiMumei: 只是不知道會等起訴還是明天馬上開會 11/22 00:51
NanashiMumei: 懲處特攻應該是不會 11/22 00:53
NanashiMumei: 要用什麼理由罰 11/22 00:54
mark1888: 歐美包養真的很平常嗎? 11/22 00:54
king1028 : 希望不要有白癡護航!特攻絕對有責任,誰叫他倒霉! 11/22 00:57
king1028 : 手槍龍這個噁心的垃圾,該怎罰就怎罰,最後麻煩請聯 11/22 00:57
king1028 : 盟除名,最好再通報籃協,及發文給其他聯盟的球隊, 11/22 00:57
king1028 : 讓這種人渣永遠離開台籃! 11/22 00:57
annynovel : 不過這次是球員出事,被開除後這條款也罰不到球員了 11/22 00:59
Quaranta: 男友上包養網 該放生嗎 11/22 00:59
annynovel : 吧 11/22 00:59
j8866yanzi : 還是可以罰吧 畢竟他是還在時發生的 11/22 01:02
NanashiMumei: 對啊 沒寫現役 11/22 01:02
j8866yanzi : 有跟聯盟簽條款的 就算你被球隊開除聯盟還是可以罰 11/22 01:03
LincolnBoy : 最好是永遠除名 11/22 01:03
schlemm: 是這個包養平台 11/22 01:03
j8866yanzi : 這種肯定直接除名拉 聯盟剛成立 你不嚴格一點以後誰 11/22 01:04
ZIDENS : 但有進入訴訟嗎 11/22 01:04
j8866yanzi : 會信服 11/22 01:05
j8866yanzi : 碰到未成年這種議題不可能隨便輕輕放下的 11/22 01:10
chejps : 可能等開會後罰款吧? 11/22 01:14
Wirol: 交男友跟包養有什麼差別 11/22 01:14
partner : 就算開除,過一陣子就回來了,對譚來說也沒什麼大 11/22 01:23
partner : 不了 11/22 01:23
partner : 畢竟職籃對球員的道德標準要求不高 11/22 01:23
j8866yanzi : 不可能啦 碰未成年議題有人敢原諒 除非自己也想黑掉 11/22 01:27
king1028 : 手槍龍的事情,比三秒敏那個還要嚴重,未成年,這是 11/22 01:51
marecht: 包養網到底在紅什麼? 11/22 01:51
king1028 : 犯罪,聯盟最好輕輕放下! 11/22 01:51
king1028 : 如果TPBL今天這種事情,輕輕放下,這個聯盟也不用 11/22 01:52
king1028 : 看了,縱容這種噁心病態的犯罪者! 11/22 01:52
brandon0415 : 懲處什麼。現在焦點根本就在12強和紐西蘭。沒人會 11/22 02:04
brandon0415 : 注意他 11/22 02:04
riokio: 有人被包養 11/22 02:04
brandon0415 : 反正一定是避風頭啦。TP粉還是一樣挺,不會有事的 11/22 02:05
dgq75148 : 樓上造謠喔?TP粉一定會挺?敢這樣講的證據在哪? 11/22 02:09
Wolverin5566: 這一定是女方不想提告 11/22 02:09
brandon0415 : 女方有新聞說國中生,這樣真的過份了吧。至少你也 11/22 02:11
brandon0415 : 找成年的,找未成年不是罪更大嗎 11/22 02:11
wiimas: 求包養...管飽就好XD 11/22 02:11
brandon0415 : 還是台灣對於這塊沒有明確機制? 11/22 02:11
dgq75148 : 罪大不大交給法官來判,樓上你造謠的證據要不要拿出 11/22 02:12
dgq75148 : 來? 11/22 02:12
brandon0415 : 有本事就像柴哥這樣找成年的,還做到人人稱讚,意 11/22 02:13
brandon0415 : 猶未盡。而且未婚根本不會有人說話。球場上還很猛 11/22 02:13
Branlli: 阿姨!我不想努力了(求包養) 11/22 02:13
brandon0415 : 。 11/22 02:13
youngchen69 : 笑死你當台籃有道德感?要懲罰什麼 11/22 02:17
YqYq5566 : 最頂的莊會長學典霖裝死中 11/22 02:54
duo05182 : 不是 阿是犯了什麼法? 11/22 03:07
duo05182 : 根據新聞他是跟未成年索取影片 但是有成功嗎? 11/22 03:09
Cinedt: 有沒有富二代要包養 11/22 03:09
duo05182 : 或者是有脅迫女學生嗎? 如果都沒有頂多就是涉嫌性騷 11/22 03:10
duo05182 : 當然開除譚甚至除名我也支持 但也不是無限上綱 11/22 03:14
duo05182 : 吸毒的都還在打球 這個還沒到訴訟的變成除名? 11/22 03:15
liaoecho : 這會被起訴了 15歲下的都是公訴 11/22 03:46
snowlakers : 這種應該一輩子沒有球團敢用了,太大條,可惜,天 11/22 05:15
Drither: 身邊有朋友被包養 11/22 05:15
snowlakers : 賦滿滿就這樣毀了 11/22 05:15
busman214 : 「招募、引誘、容留、媒介、協助或以他法,使兒童或 11/22 05:21
busman214 : 少年被拍攝、自行拍攝、製造、無故重製性影像、與性 11/22 05:21
busman214 : 相關而客觀上足以引起性慾或羞恥之圖畫、語音或其他 11/22 05:21
busman214 : 物品,處三年以上十年以下有期徒刑,得併科新臺幣三 11/22 05:21
Notker: 亞洲最大包養平台上線了 11/22 05:21
busman214 : 百萬元以下罰金。」 11/22 05:21
busman214 : 查了一下他這個應該不止涉嫌性騷而已... 11/22 05:21
seimo : 個人不認為他有什麼天賦滿滿。是他整體在台灣是比 11/22 05:37
seimo : 較有機會而已。真正天賦滿滿卻少一個最重要的天賦 11/22 05:37
seimo : 。就是身為球員的自律。不然他早該兌現而不是在大 11/22 05:37
Peycere: 包養SD = SugarDaddy? 11/22 05:37
seimo : 房東之後 11/22 05:37
seimo : 真的205cm滿滿的黃種人可惜浪費天賦進步不夠在中國 11/22 05:38
seimo : 一大票。譚連身為球員都不自愛更不用談自律 11/22 05:38
seimo : 他頂多就是條件不錯&天賦尚可等級 11/22 05:39
seimo : 高中呈現等級也不如曾田吳同期高中的宰制能力 11/22 05:40
vd422: 這個包養網正妹好多 是真的嗎 11/22 05:40
supahotfire : 再等一下吧 11/22 05:59
J0J3J1J3 : 爆在這個時間點 真的很厲害 11/22 06:07
Patvm : 兒少法是公訴罪,真有違反,不論提不提告、和不和 11/22 06:22
Patvm : 解都是要進入程序。如果沒有進入可能就意謂我們追 11/22 06:22
Patvm : 殺太急了 11/22 06:22
lutano: 真的有這麼多人在找包養 11/22 06:22
k8b : 難得國際賽贏球可以刷一波流量 又搞這齣 11/22 07:00
a30332520 : 怎麼還有人問是犯什麼法?噁不噁阿? 11/22 07:21
a30332520 : 家裡沒小孩? 11/22 07:21
peng198968 : 認同s大講的,以他有白人血統加上205cm的身高,有 11/22 07:26
peng198968 : 身為球員的自律早就打出來了 11/22 07:26
muiwo: 有人可以分析一下包養平台的差異嗎 11/22 07:26
totoro152 : 台藍球員真的幸福,約炮日常外,睡過頭不練球還能 11/22 07:27
totoro152 : 宣傳業配,屌打酸民 11/22 07:27
dante110059 : 三秒至少找成年的.. 11/22 08:03
Lhmstu : 找國中生太扯 11/22 08:04
Lhmstu : 台籃看來真的沒救,球員道德素質真的堪憂 11/22 08:05
sunuzo: 那個包養網人最多XD 11/22 08:05
qq0526 : 罰他再尻十槍 11/22 08:51
hsuanYue : 敏哥算風流 11/22 09:17
meta41110 : 屁家屌打0.0 11/22 09:22
MrTen : 等起訴啦 在這之前都該無罪推論 11/22 09:47
luluugogo : 會是滾動式規章嗎 11/22 09:47
UNIQC: 我妹上包養網被我發現= = 11/22 09:47
wanderenzo : 碰未成年真的噁… 11/22 09:51
xxxcc : 中信懲處時有沒有報給聯盟真相啊 不然聯盟看新聞 11/22 09:56
xxxcc : 才知道 聯盟規章的確該改 非實力或家庭因素解約 11/22 09:58
xxxcc : 應把實際理由告訴聯盟 才能讓聯盟判斷懲處 11/22 09:58
leosung168 : 真搞到未成年拜託除名+封殺,這種應該讓他下去 11/22 10:30
dewaro: 隔壁桌的人竟然在討論包養... 11/22 10:30
dodo212 : 台灣職籃聯盟一個是性騷聯盟一個是酪梨聯盟超級噁 11/22 11:24
dodo212 : 爛,還是回歸581髮膠聯盟好了 11/22 11:24
listening44 : 中信自己先講清楚吧 營隊是不是球隊辦的? 11/22 12:00