https://tpbl.basketball/TPBL%E8%B3%BD%E5%8B%99%E8%A6%8F%E7%AB%A0.pdf https://i.imgur.com/HbDui4y.png
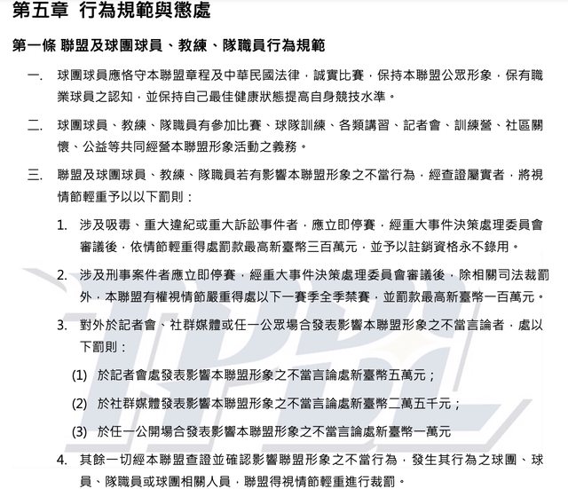
剛看了TPBL規章有一條 「其餘一切經本聯盟查證並確認影響聯盟形象之不當行為,發生其行為之球團、球 員、隊職員或球團相關人員,聯盟得視情節輕重進行裁罰。昨天的夢想家中場事件算符合這個要件嗎 TPBL需要再重新修改賽務規章嗎,把聯盟的中場遊戲法制化,保障球迷的權益 (目前有防賭,現在還需要一個防詐條約吧) 備註 謝謝台籃法律課 -- ※ 發信站: 批踢踢實業坊(www.ptt-web.org.tw), 來自: 111.248.205.123 (臺灣) ※ 文章網址: https://www.ptt-web.org.tw/basketballTW/M.1729480170.A.EF8
boyen0917 : 不覺得有這麼嚴重 燒不起來 10/21 11:10
wellwed : 大家都在談邦助了 沒空 10/21 11:11
joejoe14758 : 是說那個誰看手機還沒說明耶 10/21 11:12
supahotfire : 有點硬要燒,難看 10/21 11:12
atrophy5566 : 影響到夢想家形象,不至於影響到整個聯盟吧 10/21 11:14
AKNY: 包養SD = aSugarDating 10/21 11:14
allen0981 : 有影響聯盟形象嗎? 10/21 11:16
allen0981 : 有些人採沒騙到不算騙的觀點 10/21 11:16
allen0981 : 沒影響吧 10/21 11:16
starbury32 : 新t元年,可原諒,滾動式調整。大家都打不進,一切 10/21 11:16
starbury32 : 公平公正。 10/21 11:16
mysister: 閨蜜上包養網還推薦我... 10/21 11:16
hunt5566 : 公平公正 10/21 11:20
Jimstronger : 老實說會延燒不是因為夢想家的公關太爛的關係嗎? 10/21 11:20
Jimstronger : 硬拗說工作人員測試時是可以過的,變相說謊 10/21 11:20
Jimstronger : 直接說事前未經測試 事發時也很意外 大家頂多嘴說 10/21 11:21
Jimstronger : 辦事不利,畢竟遊戲難度過高本來就沒有人碰到洞口 10/21 11:21
cir72: 包養? 10/21 11:21
Jimstronger : 過 10/21 11:21
allenyuan811: 前幾樓開始在帶風向了 10/21 11:26
allen0981 : 去看別篇文就知道有些人.. 10/21 11:32
allen0981 : 算了別說了..等等進桶 10/21 11:32
allen0981 : 新聯盟才剛成形,聯盟管理層更需要監督各球團 10/21 11:32
ATrain: 台全最的包養SD上線啦! 10/21 11:32
a100205069 : 接下國王的衣缽 繼續行銷聯盟 10/21 11:38
tnfsh01008 : 換到公平公正的聯盟 球洞會自動縮小 10/21 11:38
anguslee33 : 如果黑人在新聯盟現在早被砲翻 10/21 11:54
oncemore : 詐騙本來就台灣的形象阿,做會中獎的才該罰吧 10/21 11:57
f92174 : 前幾樓是怎樣 10/21 11:58
grado0802: 現在包養網都這麼直接嗎 10/21 11:58
cycy771489 : 有啊,對球團來說,起因是穆倫斯擅作主張,拿球迷 10/21 12:54
cycy771489 : 的高爾夫球測試導致,所以... 10/21 12:54
turkiali01 : 我們應該要嚴厲譴責阿牧戳破夢想家 10/21 12:55
looooook : 滾動式調整 10/21 12:55
LEBRON99 : 同樣的遊戲在P就不會出這種包 10/21 17:07
smilejin: 歐美包養真的很平常嗎? 10/21 17:07
LEBRON99 : 結果一去TP就出包 只能說新聯盟不意外 10/21 17:07
dotit : 在P沒出包不是因為沒人去試嗎? 10/21 20:09