林書緯公布裁判跟他道歉的私訊 https://i.imgur.com/lRGVZdN.jpg
https://i.imgur.com/lzsC563.jpg
但事實上,PLG職籃賽務章程已經有明文規定,在「25.道德條款及其他行為規範」當中的 25.1禁止不當接觸寫道,球員不得與聯盟裁判、各委員會之委員,或其他須公正執行職務 之聯盟人員,有未經聯盟允許之私下接觸,以維持聯盟運作之公平性。 https://i.imgur.com/eNpWgkJ.png
林書緯翻拍電影畫面違反著作權法 https://i.imgur.com/exPiedc.png
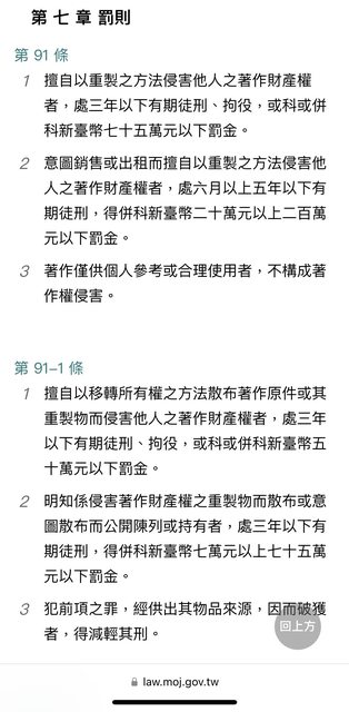
「擅自以重製之方法侵害他人之著作財產權者,處三年以下有期徒刑、拘役,或科或併科 新台幣75萬元以下罰金」。 連片尾都不行喔 https://i.imgur.com/2tKDnWN.jpeg
https://i.imgur.com/rUxCDQC.png
這幾個都蠻大條的吧 還是我道德標準太高了 XD ※ 引述《Ryan119 (元)》之銘言: : 林書緯在台灣打球的資歷也好幾年了 : 從SBL到現在 : 雖然有時會有一些言論引起討論 : 但到目前為止 : 好像也沒做什麼大條違法的事需要球隊出來替他道歉的 : 在美國長大來台灣打球 : 比起很多從以前就在台灣打球的那些老將 : (騷擾、約跑、酒駕的) : 他還算相對挺珍惜環境的吧 -- ※ 發信站: 批踢踢實業坊(www.ptt-web.org.tw), 來自: 220.129.210.212 (臺灣) ※ 文章網址: https://www.ptt-web.org.tw/basketballTW/M.1725931802.A.E38
holyorange : 可以這樣比嗎?哈哈 09/10 09:30
Inori0912 : 你是監督哥欸 多監督一點吧 09/10 09:31
JimK0511 : 真過分 超壞的 09/10 09:36
levining : 呵呵 阿不就很大條 09/10 09:38
johnbill : 太粗暴了.. 09/10 09:42
lutano: 一定又是這包養網 09/10 09:42
Bjergsen : 跟酒駕比的話確實還好 09/10 09:43
chengyu1010 : 要不要聯絡簿沒簽名也要 09/10 09:44
wellwed : 就跟扛哥高鐵腳跨椅子上 因為車位放雜物跟管委會吵 09/10 09:45
wellwed : 一樣 屬於觀感不佳 追究起來有犯法 但台灣一般不抓 09/10 09:46
tnfsh01008 : 笑爛 不愧是監督哥 09/10 09:46
muiwo: 包養平台不意外 09/10 09:46
w580i : 吃飽太閒 09/10 09:46
date0714 : 無聊監督哥 吃飽太閒 09/10 09:46
wellwed : 屬於屁孩或台灣鯛等級的 就跟我知道一堆球員都違停 09/10 09:47
syuan7 : 這些跟酒駕能比喔… 09/10 09:47
wellwed : 有幾個喜歡開快車 但這跟酒駕比起來 也只能算普通 09/10 09:48
sunuzo: 覺得包養網EY嗎 09/10 09:48
rain56374 : 也太閒了吧….. 09/10 09:49
usnavyseal : 著作權法不嚴重? 各大影視公司的法務表示...? 09/10 09:50
yuchiwang : 真是太壞了 緯緯真壞 09/10 09:51
a60525025 : 趁機想洗白結果被打臉 笑死 09/10 09:55
bsjimmy : 裁判那個應該算是裁判的鍋不是瑋瑋的鍋啦 09/10 09:56
UNIQC: 包養網站葉配啦 09/10 09:56
bsjimmy : 著作權法就沒啥好說的 09/10 09:57
starbacker : 手是多癢不PO沒人知道活該被監督 09/10 09:58
MinatoFlash : 違反著作權法還有人護航哦 台灣公民教育做這麼差? 09/10 09:59
allen0981 : 笑蜀 還被嗆吃飽太閒 難怪國人道德感越來越低 09/10 10:04
koromo1991 : 就真的觸法了怎麼還在說吃飽太閒XD 09/10 10:10
dewaro: 記者收了包養網多少啦 09/10 10:10
globalspirit: 你跟joejoe真的有夠閒,一天至少三篇 09/10 10:11
omracnata : 謝謝你的監督 09/10 10:12
joegonsinga : 裁判私訊那筆也硬扣個違規帽子下來就多了 09/10 10:28
astraven : 你真的是聖人還是五指手指都比別人那種 09/10 10:38
jumilin927 : 跟其他比確實好不少 09/10 10:43
Elfego: 包養真亂 09/10 10:43
Geison : 這種就一般人都可能會犯的錯,我們是看聖人聯盟嗎 09/10 10:45
kymcoco : 壞透了 09/10 10:46
Geison : 片尾不能翻拍 大多人也不知道或不確定吧 09/10 10:47
Geison : 這樣叫壞 那NBA一堆人壞透了 09/10 10:50
slimak : 跟酒駕比起來 根本模範生 09/10 11:09
Nicodim: 演藝圈一堆包養好嗎 09/10 11:09
vy8824 : 台籃模範生 09/10 11:13
tsuki0826 : 推 不用這樣吹林書緯 09/10 11:33
JerrieRip : 多監督一點,三個聯盟每一隊都好好監督不要雙標 09/10 11:35
hsuanYue : 監督哥 不要怕、你走在正確的路上 09/10 11:50
PizzaKK : 通常最愛監督的人對自己都雙標 真的可悲又可憐 09/10 12:07
Foning: 政治圈一堆包養好嗎 09/10 12:07
PizzaKK : 最近新聞很多 我猜某人一定也是這種咖小 XDDD 09/10 12:08
ssshleo : 第二點就算了 第一點是裁判的問題吧 09/10 12:11
henry0718 : 第一點是裁判主動私訊吧 09/10 12:46
Shiang1225 : 這樣看起來好像這個就還好 笑死 09/10 12:49
lin1127 : 那要罰什麼?走廊罰站嗎 09/10 13:30
AKNY: 有錢人一堆包養好嗎 09/10 13:30
Lhmstu : 跟酒駕、圍事比起來這還真的小事 09/10 16:12
yqppe : 太壞了吧 09/10 16:25
jackie36952 : 這真的不算啥啊 09/10 16:27
zvdijijo : 在一群酒駕、家暴、外遇的球員裡面,這種真的算還好 09/11 02:51
zvdijijo : 了 09/11 02:51
mysister: 學生妹被包養多嗎 09/11 02:51
Demia : 裁判那個可能是裁判找上他的 09/11 08:16