大家新年快樂~ 籃協在官網上放了該會113年行事曆、收支預算表及112年12月23日第13屆第3次理監事會 議紀錄,如下: 113年行事曆 https://i.imgur.com/rSsyAAS.jpg
https://i.imgur.com/TEwFaR7.jpg
來源:https://reurl.cc/yYOLV8 113年收支預算表 https://i.imgur.com/m91WDdE.jpg
https://i.imgur.com/rJcTE2g.jpg
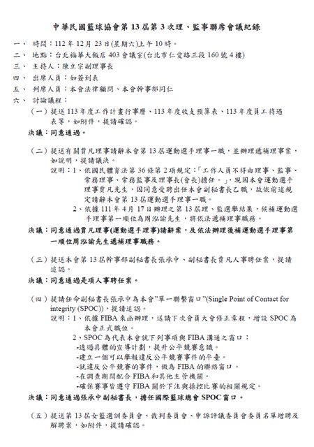
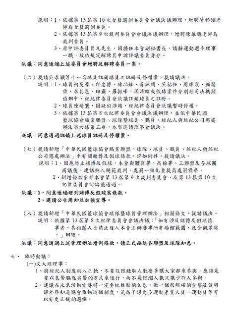
來源:https://reurl.cc/E4mjd1 112年12月23日第13屆第3次理監事會議紀錄 https://i.imgur.com/9yo4Ftj.jpg
https://i.imgur.com/RqT3vOt.jpg
https://i.imgur.com/awGe5wl.jpg
來源:https://reurl.cc/nrpNgX 裡面有什麼貓膩或討論點就交給大家討論了。 ---- 個人小心得,籃協去年行事曆及收支預算表弄到很晚才出來、會員大會很晚才開,我曾在 4/30會員大會表達不能這樣搞ㄟ(那次還流會),尤其籃協章程第40條規定:「本會每年於 會計年度開始前二個月由理事會編造年度工作計畫、收支預算表、員工待遇表,提會員大 會通過(會員大會因故未能如期召開者,先提理監事聯席會議通過),於會計年度開始前 報內政部核備。」,搞到年過快一半東西還沒給會員審議是怎樣…。當次會議由陳立宗副 理事長代理主席,一口答應未來行事曆早早放到官網上供觀眾審視,今年1月還沒放時, 我想說是不是又要推一下才動一下,後來好像是在2月初放,勉強算是有一點進步吧… 不 過這些文件還是要會員大會通過才算,看起來3月才會召開,就是一直把大家當橡皮圖章 啊唉,不知道民國幾年這些程序事項才能照規則來…… 順帶一提,謝典林的任期到2026年到期,因已連任過1次,不能再連任(籃協章程第25條) ,2026年籃協將辦選舉,由會員來選理事長、理事、監事,個人會員必須入會滿1年以上 才能行使選舉權(籃協章程第8條),入會申請又須經理事會審查(籃協章程第7條),理事會 最少每6個月須召開一次(籃協章程第36條,112/12/23有開一次),如果想入會投票的球友 們要開始準備入會了。 另外偷渡一下從昨天開始到後天在打2024巴黎奧運女籃資格賽,世籃板有大大po賽程,愛 爾達有轉播,豪豪看~ -- ※ 發信站: 批踢踢實業坊(www.ptt-web.org.tw), 來自: 101.12.43.119 (臺灣) ※ 文章網址: https://www.ptt-web.org.tw/basketballTW/M.1707463504.A.012
bill00895 : 售票活動收入大於售票活動支出 那還要辦嗎? 02/09 15:44
bill00895 : 噢可能是強迫要參加的比賽...... 02/09 15:50
bill00895 : 還是要辦SBL? 02/09 15:51
h30306 : 每年都收入=支出 一毛不差是正常的嗎 02/09 15:52
ggsize123 : 就作帳啊 也沒人敢查 02/09 16:01
jackie36952 : 做假帳 很明顯 02/09 16:03
kirarose : 0 02/09 16:06
kindboy : 這只是預算數,不是實際數的報表,沒有什麼假帳的 02/09 16:11
kindboy : 問題 02/09 16:11
CavendishJr : 要看決算書比校準 02/09 17:37
AirCondition: ptt怎麼充滿一些無知的人講話最大聲阿,「預」算書 02/09 20:21
AirCondition: 當然收入等於支出阿幹 02/09 20:21
ianasd : 我只知道球員保險=0 02/09 20:30
james21 : 收支表怎有些數字一模一樣 02/09 23:44
esoka : 預算就是估計啊,不會準的 02/10 01:43
不好意思,除夕感冒不支,現在才來回 籃協112年收支決算表還未見,之後應該會看到吧(?) 籃協章程第40條後段「…並於會計年度終了後二個月內由理事會編造年度工作報告、收支 決算表、現金出納表、資產負債表、財產目錄及基金收支表,送監事會審核後,造具審意 見書送還理事會,提會員大會通過,於五月底前報內政部備查(會員大會未能如期召開者 ,先報內政部)。」 手邊只有111年和110年的 https://i.imgur.com/7F8foBQ.jpg
https://i.imgur.com/2GLEjNJ.jpg
來源:https://reurl.cc/Z92N2A
bill00895 : 售票活動收入大於售票活動支出 那還要辦嗎? 02/09 15:44
bill00895 : 噢可能是強迫要參加的比賽...... 02/09 15:50
bill00895 : 還是要辦SBL? 02/09 15:51
h30306 : 每年都收入=支出 一毛不差是正常的嗎 02/09 15:52
ggsize123 : 就作帳啊 也沒人敢查 02/09 16:01
alexantiy: 覺得包養網EY嗎 02/09 16:01
jackie36952 : 做假帳 很明顯 02/09 16:03
kirarose : 0 02/09 16:06
kindboy : 這只是預算數,不是實際數的報表,沒有什麼假帳的 02/09 16:11
kindboy : 問題 02/09 16:11
CavendishJr : 要看決算書比校準 02/09 17:37
sowrey: 包養網站葉配啦 02/09 17:37
AirCondition: ptt怎麼充滿一些無知的人講話最大聲阿,「預」算書 02/09 20:21
AirCondition: 當然收入等於支出阿幹 02/09 20:21
ianasd : 我只知道球員保險=0 02/09 20:30
james21 : 收支表怎有些數字一模一樣 02/09 23:44
esoka : 預算就是估計啊,不會準的 02/10 01:43
cw758: 記者收了包養網多少啦 02/10 01:43
cobras638 : 至少你有開啟討論 02/10 21:56
lovebuley : #籃協監督 02/10 23:34