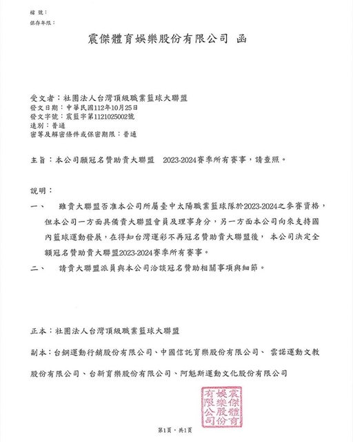
《臺中太陽得知台灣運彩不再冠名贊助T1聯盟,願冠名贊助T1聯盟2023-2024賽季所有賽事 ,以支持國內籃球運動發展》 本公司願冠名贊助貴大聯盟 2023-2024賽季所有賽事: 一、雖貴大聯盟否准本公司所屬臺中太陽職業籃球隊於2023-2024之參賽資格,但本公司一 方面具備貴大聯盟會員及理事身分,另一方面本公司向來支持國內籃球運動發展,在得知台 灣運彩不再冠名贊助貴大聯盟後, 本公司決定全額贊助冠名貴大聯盟2023-2024賽季所有賽 事。 二、請貴大聯盟派員與本公司洽談冠名贊助相關事項與細節。 https://i.imgur.com/f0mdXJt.jpg
https://i.imgur.com/qiwFj9U.jpg
心得: 我到底看了三小,我快噴出來了,我是說嘴裡的晚餐 情報來源: https://bit.ly/3rYnf4K -- ※ 發信站: 批踢踢實業坊(www.ptt-web.org.tw), 來自: 223.137.121.32 (臺灣) ※ 文章網址: https://www.ptt-web.org.tw/basketballTW/M.1698236057.A.DA5
ZIDENS : 蛤? 10/25 20:14
qoocod0923 : 不錯收下啊 10/25 20:14
j112233446 : XD 10/25 20:14
ycforshow : 這下要或不要都尷尬了 10/25 20:15
laptic : 幻想文? 10/25 20:15
KsiR: 包養真亂 10/25 20:15
j112233446 : 台中太陽T1大聯盟! 10/25 20:16
steven59420 : 笑死 差點噴出晚餐來 10/25 20:16
j112233446 : 想不到吧 歡迎光臨T1太陽系~ 10/25 20:16
zhutou : 太陽變諧星了 10/25 20:16
jackie36952 : 好笑了 10/25 20:17
peoples: 演藝圈一堆包養好嗎 10/25 20:17
KEDEN : 另類參賽 10/25 20:17
boss87922522: 哈哈這有趣 10/25 20:17
qazzaq42 : ??? 10/25 20:17
teetee : 被踢掉之後冠名贊助….? 10/25 20:17
zhutou : 明明是很正式的公告函文 看著看著卻笑了出來 10/25 20:17
wilmer: 政治圈一堆包養好嗎 10/25 20:17
GIE13 : 笑死 真的往死裡打耶 10/25 20:17
belili : 哇靠哈哈哈哈哈 今年季外真的史無前例的有趣XD 10/25 20:17
Iraq : 所以太陽到底有沒有錢阿 10/25 20:18
respectyo : 笑死 10/25 20:18
n10617 : 原來是抖M 10/25 20:18
badlip: 有錢人一堆包養好嗎 10/25 20:18
pig721 : 笑死 10/25 20:18
GIE13 : 我是覺得T1直接答應啊 我也想知道太陽到底有沒有錢 10/25 20:18
Iraq : 對了他們現在老闆是誰阿汪汪嗎 10/25 20:18
ZIDENS : 台中太陽桃園台啤永豐雲豹要誕生了嗎 10/25 20:18
rubio09 : 呃 10/25 20:19
piggyoil: 學生妹被包養多嗎 10/25 20:19
CavendishJr : 鄉民又在發廢文,什麼你說真的太陽公告 10/25 20:19
wtfskysa : 比賽季的時候應該懂行銷? 太陽真讓人看不懂 10/25 20:19
access4096 : 神奇操作 10/25 20:19
alex0589 : 說明二是三小XD 10/25 20:20
yoiverson : 有料XD 10/25 20:20
TwixBar: 有錢人為啥都想包養 10/25 20:20
lilCbum : 笑死 10/25 20:20
NanashiMumei: 支持XD 10/25 20:21
yuchiwang : 我看了三小XD 10/25 20:21
alex0589 : 說不定人家已經找到冠名贊助商了 期待看到T1回函 10/25 20:21
chris1102 : 想不到吧 10/25 20:21
boggicer: 有錢人為啥都想包養 10/25 20:21
starlighting: 笑死 10/25 20:22
hanklee : 想不到吧 10/25 20:22
YuPei24 : 太陽T1聯盟? 10/25 20:22
GIE13 : SUN T1 10/25 20:23
cyc0307 : 好有創意XDDD 10/25 20:23
Chiason: 亞洲最大包養網上線啦 10/25 20:23
allen0981 : 嘲諷吧 10/25 20:24
yaya : 運鈔車 10/25 20:24
yaya : 歡迎光臨T1 台中太陽 10/25 20:24
r622123 : 很會臭 10/25 20:24
kojacky : 台灣運彩不贊助了? 10/25 20:25
Markell: 我哥上包養網被我抓包.. 10/25 20:25
flymyfinger : 哈哈哈哈 高級酸 10/25 20:25
laihom0808 : 太陽現在變小丑嗎?冠名冠起來 10/25 20:26
black55 : 太陽小編不離不棄,讚啦 10/25 20:26
f87992018 : 這是在嘲諷嗎XD 10/25 20:26
flymyfinger : t1 league =taichung 1 sun league 10/25 20:26
fuoya: 有人包養過洋鬼子嗎 10/25 20:26
sue5566 : 意思就是我想當你們爸爸 10/25 20:26
sd09090 : 多少 10/25 20:26
gishileh : 這是什麼?台籃八點檔?這肯定比天道或市井豪門還 10/25 20:27
gishileh : 要精彩 敲碗等上映 10/25 20:27
A00610lol : 笑死 10/25 20:27
Apasiri: 有錢人為啥都想包養 10/25 20:27
jacky647873 : 笑死 10/25 20:27
laihom0808 : 當中信海神吃素的喔,滾 10/25 20:28
A00610lol : Taichung No1 league 10/25 20:28
opwin : 很本土劇 各種峯迴路轉灑狗血 10/25 20:28
dgq75148 : 現在的太陽負責發公文的人是誰? 要這麼可悲嗎? 10/25 20:28
litidi: 有人被洋鬼子包養過嗎 10/25 20:28
Harry0109 : 這啥 好可悲喔 10/25 20:28
A00610lol : 還好吧 不就間接透露T1這季沒台灣運彩贊助 10/25 20:29
dgq75148 : 難怪沒看到那醜不拉機的標誌了 10/25 20:30
j112233446 : T1:新賽季不讓你打,押金考慮一下要不要還你,你再 10/25 20:30
j112233446 : 亂講話就法院見。 太陽:叫爸爸 10/25 20:30
Merzario: 到底要多有錢才會想包養 10/25 20:30
gentleman317: 快笑死 10/25 20:30
HKHK : 有夠無聊 10/25 20:30
VinDD : 這樣算是T1贏了嗎 10/25 20:30
linyyggtt : T1要怪就怪自己曾經讓這支球隊加入吧 10/25 20:31
YOYOBOY : 搞笑聯盟 10/25 20:31
Muzaffer: 包養SD = aSugarDating 10/25 20:31
j112233446 : T又贏,T1的T ,是台中太陽的T 10/25 20:31
tkubkl : 笑死 證明踢掉這隊是對的 10/25 20:31
tnfsh01008 : 笑死 還滿會的耶XD 10/25 20:32
sss157095 : 超級好笑 不過怎麼都沒有人敢發前天還哪天太陽發的 10/25 20:33
sss157095 : 那個聯盟討錢錄音檔 10/25 20:33
MIJice: 閨蜜上包養網還推薦我... 10/25 20:33
Joshuaian : T可以這樣贏了又贏贏了又贏嗎? 10/25 20:33
bny : ??? 10/25 20:34
YYYero : 笑死 超級屁 但我喜歡 10/25 20:34
black205 : 到底 10/25 20:34
hao94 : 笑死 10/25 20:34
SpyTime: 包養? 10/25 20:34
david8840505: 發的話台籃板會不會翻啊 那麼捧T 10/25 20:34
walkmen : XD 10/25 20:34
mmmn52332 : 好好笑~~ 10/25 20:35
booker56 : 欸 我怎麼覺得太陽在嘲諷t1阿xddddd 10/25 20:35
jimmy199483 : 這聯盟真的各種奇事 10/25 20:35
Toth: 台全最的包養SD上線啦! 10/25 20:35
zax0624zax : #想不到吧 10/25 20:35
KURO1214 : 笑死,t1會拒絕嗎? 10/25 20:35
Yu112927 : 想不到吧 歡迎光臨T1太陽聯盟 10/25 20:37
dgq75148 : 不就被取消資格在惱羞鬧事而已 一直在IG爆料卻沒人 10/25 20:37
dgq75148 : 想鳥他 10/25 20:37
Asterix: 現在包養網都這麼直接嗎 10/25 20:37
david8840505: 原來運彩這季沒贊助 10/25 20:37
bny : 想不到吧 台籃這麼好看(各種戲碼都有 10/25 20:38
dgq75148 : 那個錄音檔太陽自己自爆內部股東亂成一團 沒人知道 10/25 20:38
dgq75148 : 他到底想追打聯盟還是自打臉 10/25 20:38
shifa : XDDDD 10/25 20:39
AdamShi: 歐美包養真的很平常嗎? 10/25 20:39
core707 : 不錯啊 酸爆XD 10/25 20:39
dan1984 : 慘…只剩五隊比賽少又沒魔獸沒廠商冠名贊助 乾脆接 10/25 20:41
dan1984 : 受太陽冠名算了 10/25 20:41
booker56 : 這真的高級酸,這局太陽得分,因為太屌了 10/25 20:41
doit3210 : 翻譯:雖具貴大聯盟會員及理事身分,只因不夠bro就 10/25 20:42
lezabo: 男友上包養網 該放生嗎 10/25 20:42
doit3210 : 陰我,還好我寬宏大量不計較,過來喊聲爸爸就送錢 10/25 20:42
su06su06 : T又贏了 10/25 20:42
bobon0921 : 太陽好鬧 10/25 20:43
hbl886644 : 太神啦這波操作哈哈哈哈哈 10/25 20:43
dgq75148 : 這小丑演的這麼low 也當作高級 眼見是多低 10/25 20:43
silberger: 是這個包養平台 10/25 20:43
JoelAyayi : 太陽被踢出去後開始行銷 10/25 20:44
LEOOOO : XD在幹嘛 10/25 20:44
doit3210 : 太陽獨家冠名踢one,妙哉妙哉 10/25 20:44
YeezyBoost : 台籃板劇情線好多 太好看了 10/25 20:45
KBBEN21 : 笑死 有料 10/25 20:45
xayile: 交男友跟包養有什麼差別 10/25 20:45
long0601 : 笑死 10/25 20:46
xxovv : 像個死纏爛打的ex 可憐啊 10/25 20:48
kane7410 : 我看了什麼東西 10/25 20:48
martell11655: ?? 10/25 20:49
cobras638 : 好笑了 10/25 20:49
cazo: 包養網到底在紅什麼? 10/25 20:49
iriswee : 蛤哈哈哈哈 10/25 20:50
jumilin927 : 這啥鬼 笑死 10/25 20:51
nash100 : 靠北 也太好笑了 10/25 20:53
SC30mvp : 太陽你這麼會行銷之前是在衝三:) 10/25 20:53
Reciprocity : 好了啦 跟跑車男對決先 10/25 20:54
izilo: 有人被包養 10/25 20:54
MaRin0725 : 笑死 好猛 10/25 20:54
peng198968 : 還用貴大聯盟來稱呼T1,是不是在臭? 10/25 20:56
celtics52034: Who's your daddy! 10/25 20:56
nash100 : 很明顯在臭啊 在記仇喔 10/25 20:57
cycaerdm : 想要我的五千萬嗎?想要的話全部都可以給你R 10/25 20:57
SEDAP: 求包養...管飽就好XD 10/25 20:57
vy8824 : ???? 10/25 20:58
hao94 : 太陽聯盟 但參賽球隊沒有太陽 10/25 20:58
jumilin927 : 蠻好笑的XD 然後太陽被踢後 發文比以前還勤是怎樣 10/25 20:58
Niro : 所以他還有會員及理事身分? 10/25 20:59
tnfsh01008 : 高級酸XDD Taichung 1 10/25 20:59
TUZom: 阿姨!我不想努力了(求包養) 10/25 20:59
ppp93410 : 行銷是不是找人了啊,之前在混阿 10/25 21:00
hao94 : 在臭吧 不信T1敢給他冠名XD 10/25 21:01
johnbill : 哈哈哈哈哈哈 10/25 21:02
Pushyong : 笑死 想不到吧 10/25 21:02
jeangodard : 幹超好笑 10/25 21:02
Jiulon: 有沒有富二代要包養 10/25 21:02
johnbill : 真的想不到 超臭XDDD 10/25 21:03
johnbill : 一本正經說幹話 10/25 21:04
kintaro1219 : 懂玩內 10/25 21:04
a1995840420 : 靠北 好好笑 10/25 21:06
s1d87 : 笑死,T贏麻了 10/25 21:10
laetuon: 身邊有朋友被包養 10/25 21:10
johnny04a : 哈哈 靠北 10/25 21:12
lemilo9685 : 笑死 之前還有發不出工讀生薪水的爭議 現在錢多到能 10/25 21:12
lemilo9685 : 贊助哦? 10/25 21:12
haha98 : 笑死 10/25 21:13
muvowen : 歡迎光臨太陽系T1聯盟 10/25 21:13
slot365: 亞洲最大包養平台上線了 10/25 21:13
stocktonty : 恐怖情人 糾纏不清 10/25 21:14
hill1 : 讓你整季都看到太陽 10/25 21:15
kojacky : 超好笑 太陽有料 10/25 21:15
listening44 : 太陽喜劇泰斗 10/25 21:21
Cena520 : 太陽大氣不錯阿 10/25 21:22
colortea: 包養SD = SugarDaddy? 10/25 21:22
yaya : 原來這裡是籃球版,我還以為是綜藝版 10/25 21:22
tnfsh01008 : 沒錢又沒差XD 就看準T1不敢接受呀 10/25 21:23
vi6 : 這太幽默了 10/25 21:23
omracnata : 靠腰 超好笑 10/25 21:23
K19chaar : 加油!!希望下季有太陽鋼鐵人台灣職籃聯賽 10/25 21:26
glenber: 這個包養網正妹好多 是真的嗎 10/25 21:26
selamour : #想不到吧 血流成河! 10/25 21:26
jumilin927 : 太陽T1聯盟比原來的好聽 10/25 21:27
jlincredible: 太陽懂玩 不錯 10/25 21:28
Hw1524316 : 太陽越來越搞笑了 哈哈 10/25 21:28
orange7986 : 笑死 懂玩 10/25 21:29
Kimbel: 真的有這麼多人在找包養 10/25 21:29
newstyle : 怎麼爆出來了 10/25 21:31
ppo7741 : 懂玩 笑爛 你不讓我參加 我直接冠名你整個賽事都是 10/25 21:32
ppo7741 : 太陽XD 10/25 21:32
o90010 : 一起玩啊~~~ 好鬧 10/25 21:35
Jiro0824 : 好幼稚,有錢冠名,不如好好處理自家股東的事 10/25 21:35
tale1890: 有人可以分析一下包養平台的差異嗎 10/25 21:35
Goofyforhi : 還是那一句話: 想不到吧 10/25 21:39
s210125 : 護的真辛苦 10/25 21:41
YouGot5566 : 想不到吧 10/25 21:42
YoGlolz : 笑死 想不到吧 10/25 21:43
s210125 : 球員會玩球版 那運彩如果不贊助這個聯盟也不意外 10/25 21:43
waterway: 那個包養網人最多XD 10/25 21:43
baddaddy : 笑死 t1會真香嗎 10/25 21:44
Beantownfan : 想不到吧 10/25 21:47
ss36 : XDDDDDDDDDDDDDDD 10/25 21:48
Bebeboxx : 敢fire我就把公司買下來? 10/25 21:52
andythe30 : 好像瘋狗好好笑 10/25 21:53
mark1888: 我妹上包養網被我發現= = 10/25 21:53
bc015128 : 想不到吧 10/25 21:54
ZBeta : 笑死 10/25 21:54
asde034678 : 笑死 想不到遇到更瘋的 10/25 21:56
ji394tb : 高招欸 10/25 22:00
A13589641 : 有料 10/25 22:00
Quaranta: 隔壁桌的人竟然在討論包養... 10/25 22:00
tyrone3 : 太陽這波操作真的好圈粉,嘴角不自覺上揚 10/25 22:04
s27c52 : 夠瘋~~支持 10/25 22:09
hinesika : 笑死這聯盟水準真棒 10/25 22:19
xyz121777 : 笑死 這招有梗 10/25 22:22
crawford438 : 怎麼很多推文好像真的以為想冠名贊助.......。 10/25 22:24
schlemm: 樓上是不是被包養 10/25 22:24
wulaw5566 : 這招有哏 10/25 22:26
Lueursh : 瘋狗亂咬 10/25 22:29
ayuro : 可以 10/25 22:29
heatsink : 沒有一支球隊,我可以有5支球隊 10/25 22:30
BREAKFAST204: 有夠臭 超讚 10/25 22:38
Wirol: 樓下被包養 10/25 22:38
Gnnnnn111 : 笑死超級狠 10/25 22:42
f22313467 : ????? 10/25 22:55
JUNstudio : #想不到吧 10/25 22:56
moma8 : 傑出的一手 10/25 22:57
dido0208 : 哈哈 10/25 22:58
marecht: 現包養都上檯面了嗎 10/25 22:58
eee60109 : 有夠臭 10/25 23:05
windid : 真的想不到有這招 10/25 23:05
SergioRod : 傑出的一手 10/25 23:10
lcs1024vvvvv: 真的笑出來 10/25 23:14
sleepallway : 這真的想不到吧== 10/25 23:20
riokio: 在包養網遇到朋友= = 10/25 23:20
GymRat : 籃球國父表示 10/25 23:33
Weasley40 : 支持! 10/25 23:45
Weasley40 : 妳踢掉我 我冠名你 10/25 23:46
jyekid : 到底在幹嘛 10/25 23:47
seemoon2000 : 這太有創意了 真的答應讓你冠名 你浪費一堆錢啊 10/25 23:50
wiimas: 問卦:有包養SD的卦嗎 10/25 23:50
qaz0314 : #想不到吧 10/26 00:16
ctes940008 : 笑死 10/26 00:18
michael46 : 意不意外 開不開心 10/26 00:29
jmorpheus : 沒有太陽的太陽聯盟? 10/26 00:32
kgbc2112 : 快笑死 這到底在幹嘛XD 10/26 00:34
Branlli: 隔壁桌好像是包養SD在見面XD 10/26 00:34
wings0713 : 太陽有料 10/26 00:35
SaiKunKH : 笑死 噴出來 10/26 01:19
wa79997 : 有骨氣點吧 10/26 01:51
Tabrisyang : 有料 10/26 02:35
cccmn : #想不到吧 10/26 03:33
Cinedt: aSugarDating = 包養SD? 10/26 03:33
NowQmmmmmmmm: 變太陽T1大聯盟了 10/26 06:12
curry0402 : 我們是太陽t1 黑的白的 都聽我的 屌不屌 10/26 06:41
drsung48 : 不讓我玩球 老子改你名字 10/26 06:59
drsung48 : 前陣子養不起球隊 現在看你沒錢 抖內喊聲爹 10/26 07:00
RichardGere : 臺中太陽台灣頂級職業籃球大聯盟 10/26 07:22
Drither: 未看先猜這包養網 10/26 07:22
dwood123 : 這算恐怖情人嗎? 10/26 07:38
Godshou508 : #想不到吧 10/26 09:17
asidy : 笑死,懂玩啊 10/26 09:44
zxc7 : #差點射了 10/26 11:49
zxc7 : 河北採花 不當我老婆 但我願意自己冠名河北採花老公 10/26 11:50
Notker: 有人知道包養SD是什麼嗎 10/26 11:50
angraer : T1台中太陽聯盟? 10/26 12:52
mov24 : 什麼意思啦 10/27 19:59