《臺中太陽職業籃球隊聲明 》 臺中太陽職業籃球隊對T1聯盟公告不通過本公司(球團)2023-2024賽季參賽資格的程序問題 提出嚴正抗議,T1聯盟在112年9月15日下午1點37分向媒體公告訊息,但本公司(球團)直到 下午3點49分才收到T1聯盟所寄的電子郵件決議通知。先告知媒體,再通知球團,此舉無疑是 先斬後奏,不符合標準行政流程,如此暴力不尊重藐視一個在聯盟兩年努力的球團!令人情 何以堪。 臺中太陽職業籃球隊為發展基層體育與籃球不遺餘力,9月5日捐贈新臺幣壹佰萬元予台體大 ,15日下午2點再由總經理汪蔚傑與球員代表藍少甫共同出席,向國體大捐贈新臺幣壹佰萬元 ,支持該校體育發展,提攜體育專業人才。豈料卻在此時得知不符合參賽資格,令全體隊職 員都相當錯愕且無法接受。 臺中太陽職業籃球隊15日同時公布啦啦隊徵選評審,一切都照著開季做好完全準備,期待呈 現給球迷最好的一面。但T1聯盟罔顧球員與球迷權益,草率做出重大決議,且並未事先通知 當事人,直至本公司(球團)15日晚間發出聲明後,至今也未獲得任何通知與回覆,在此呼 籲T1聯盟能正視問題並解決問題。 https://i.imgur.com/CbVConf.jpg
https://i.imgur.com/w5uaGh6.jpg
https://i.imgur.com/ot4EQEf.jpg
https://reurl.cc/x6Gmg4 -- ※ 發信站: 批踢踢實業坊(www.ptt-web.org.tw), 來自: 223.140.227.109 (臺灣) ※ 文章網址: https://www.ptt-web.org.tw/basketballTW/M.1694849979.A.8F8
outsi : 沒提到五千萬啊,就只是說為何先昭告天下才通知。 09/16 15:40
outsi : 但如果都是既成事實,這段先後順序其實不影響啊 09/16 15:41
kyleliu2000 : 汪汪這次佔得住腳了嗎 09/16 15:41
Kaberman569 : 特攻海神兩個T領頭羊不出來聲援太陽嗎 09/16 15:41
ycforshow : 真的是台灣頂級職業籃球大聯盟 09/16 15:42
KsiR: 包養網到底在紅什麼? 09/16 15:42
joejoe14758 : 最頂的聯盟 09/16 15:42
laihom0808 : 努力了兩年? 09/16 15:42
YINGBI : 全台籃team太陽! 09/16 15:42
joejoe14758 : 好奇問一下 這樣是要找誰索賠啊 09/16 15:42
hao94 : 又贏了 09/16 15:42
peoples: 有人被包養 09/16 15:42
YINGBI : 不過先開冷氣cc 09/16 15:43
sniperlin : @gmail.com 是真的嗎? 09/16 15:43
Kaberman569 : 再怎麼說太陽也是響應邀請成為T1元老,有一份情在 09/16 15:44
doit3210 : #人治bro#正名踢寶#踢了就贏 09/16 15:46
Iraq : 太陽跟聯盟的關係到底是差成怎樣啦,居然連結果都不 09/16 15:46
wilmer: 求包養...管飽就好XD 09/16 15:46
Iraq : 想先告訴你 09/16 15:46
YINGBI : 創始會員被自己人取代 現在是演到哪裡了cc☺ 09/16 15:46
gentleman317: 原來T one的意思是要踢一隊 懂了 09/16 15:48
YINGBI : 看台籃學歷史 09/16 15:48
omracnata : 看戲喔 09/16 15:48
badlip: 阿姨!我不想努力了(求包養) 09/16 15:48
tnfsh01008 : 不被愛的才是第三者 太陽你還是吞了吧 09/16 15:48
laihom0808 : 看其他球團的經營,你被排很正常吧,前一隊就台啤XD 09/16 15:50
Iraq : 突然發現t1全名也太中二了吧 09/16 15:50
catch27 : 最頂的 09/16 15:50
YqYq5566 : 小胡這樣以後怎麼蹭太陽... 09/16 15:50
piggyoil: 有沒有富二代要包養 09/16 15:50
ss88812 : 去年補賽罷賽看起來真的有惹到聯盟 09/16 15:50
black205 : 這樣是不是#Bro 呢? 09/16 15:50
black205 : 找自己人來玩看起來就是共識 嘻嘻 09/16 15:51
WetBro : 現在有T寶願意跟我一起呼籲太陽公開澄清錄音檔事件 09/16 15:52
WetBro : 了嗎? 09/16 15:52
TwixBar: 身邊有朋友被包養 09/16 15:52
tnfsh01008 : 最近這麼愛發聲明 啊那個棄賽事件可以解釋一下嗎 09/16 15:52
kojacky : 頂級的 09/16 15:53
nimadertour1: 鄉民也可以開始寄信到T1了 09/16 15:53
remix666 : 怎不是贊助台中的台體大而是贊助國體大 09/16 15:53
Iraq : 錄音檔事件是啥有人可以幫補進度嗎 09/16 15:53
boggicer: 亞洲最大包養平台上線了 09/16 15:53
moooonai39 : 果然是頂級職業大聯盟 踢人都用最頂的方式 09/16 15:53
Iraq : 他先寫台體大,下一行變國體大 09/16 15:54
laihom0808 : 就財務審查沒過,財務報表拿出來比較實際 09/16 15:54
Iraq : 還是兩間都有捐? 09/16 15:54
omracnata : 錄音檔事件也滿詭異的 09/16 15:54
Chiason: 包養SD = SugarDaddy? 09/16 15:54
johnbill : 到現在完全沒下文 嘻嘻 09/16 15:55
laihom0808 : 錄音檔是什麼 09/16 15:55
johnbill : 那個錄音要去頂五網站 只有他有備份吧XD 09/16 15:55
jlincredible: 太陽真可憐 09/16 15:56
WetBro : 現在想想錄音檔爆料者會不會跟股東內鬥有關 09/16 15:56
Markell: 這個包養網正妹好多 是真的嗎 09/16 15:56
johnbill : 沒有任何聲明 主流媒體也沒報 就默默過去了 09/16 15:56
bobon0921 : 講這些真的不如好好展現你的財務狀況 09/16 15:57
KobeIchiro : 看起來是兩間都有捐 09/16 15:58
jimmy199483 : 最頂的踢人方式 09/16 16:00
Bbox : 踢One 09/16 16:00
fuoya: 真的有這麼多人在找包養 09/16 16:00
A13589641 : 真得頂 09/16 16:01
laihom0808 : 快去581報隊吧,不然換球員告你們 09/16 16:01
YINGBI : 世界盃先發打581怎麼輸☺ 09/16 16:03
joey2k14 : 欠薪、不補賽不說明也不澄清,聯盟傻了才繼續留這 09/16 16:03
joey2k14 : 隊 09/16 16:03
Apasiri: 有人可以分析一下包養平台的差異嗎 09/16 16:03
j112233446 : 雖然聯盟這樣踢人很壞 但你陽真的太多黑歷史了 要 09/16 16:06
j112233446 : 挺也很難挺XD 09/16 16:06
LGNexus5 : https://i.imgur.com/aRN2vsd.jpg 09/16 16:07
LGNexus5 : 料了 09/16 16:07
bruce21288 : 看來是踢萬的豬隊友 09/16 16:07
litidi: 那個包養網人最多XD 09/16 16:07
j112233446 : 但如果真的陽下光上會有什麼本質上的改變嗎 不都是 09/16 16:08
j112233446 : 同一批人? 09/16 16:08
YINGBI : 太陽玩法領先全球cc 09/16 16:09
omracnata : 太陽真的自己也很鳥 09/16 16:09
fday : 換一個球團也好啊 09/16 16:10
Merzario: 我妹上包養網被我發現= = 09/16 16:10
Iraq : 光芒金主可能比較有錢?太陽股東很自豪自己是小資欸 09/16 16:10
fday : 希望可以讓認真想經營的球隊進來 09/16 16:10
Yu112927 : 不是BRO不給玩? 09/16 16:10
Reciprocity : 社群籃球 肯定要秀一下書信來往 09/16 16:11
YINGBI : 那隻以前在CBA前幾強 不過大傷 09/16 16:11
Muzaffer: 隔壁桌的人竟然在討論包養... 09/16 16:11
joey2k14 : 最佳解是光也先不給加,一樣需符合財務要求、提出 09/16 16:11
joey2k14 : 營運計畫,就是下季再說吧,不過搞不好也沒有下一 09/16 16:11
joey2k14 : 季 09/16 16:11
Iraq : 下一季可能穢土轉生成另一個聯盟 09/16 16:12
dan1984 : 自豪小資的股東是?跑車男?他光芒的吧? 09/16 16:13
MIJice: 樓上是不是被包養 09/16 16:13
reason825 : 欠薪真的就下去吧 09/16 16:13
WetBro : 錯了吧光芒股東才是很自豪小資的那一個吧? 09/16 16:13
lon888 : 頂級職業果然是最頂的 09/16 16:14
hotheejun7 : T又贏了,聲量無限 09/16 16:14
ZIDENS : 光芒是有錢不花的那個 09/16 16:14
SpyTime: 樓下被包養 09/16 16:14
johnbill : 自豪小資的 去搞光芒隊了 09/16 16:14
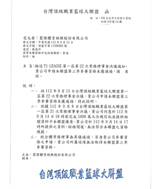
qb791031 : 9/8開會決議,也同意9/14完成5千萬信託,結果送審卻 09/16 16:15
qb791031 : 沒過被踢出,汪要不要直接拿出證明說有符合聯盟規範 09/16 16:15
qb791031 : 啊 09/16 16:15
Iraq : 欸欸欸所以光芒到底有沒有錢阿 09/16 16:15
Toth: 現包養都上檯面了嗎 09/16 16:15
fack3170 : 最頂的聯盟 09/16 16:16
qb791031 : 規則就訂在那,你球團也同意了,那為何不完成規定的 09/16 16:17
qb791031 : 條件就沒事了 09/16 16:17
laihom0808 : 如果真的出資的是光芒那裡,那太陽財力不足被除名很 09/16 16:17
laihom0808 : 正常 09/16 16:17
Asterix: 在包養網遇到朋友= = 09/16 16:17
perry52 : 太陽9/14可能就是提供180萬美金香港帳戶證明但被打 09/16 16:19
perry52 : 槍 09/16 16:19
MxxgHxxg : T又贏 09/16 16:21
newstyle : 可能7/7會議還沒有光芒影子,而9/8光芒好像有成,so 09/16 16:23
newstyle : 但光芒會不會又是另一個太陽或夕陽呢 09/16 16:24
AdamShi: 問卦:有包養SD的卦嗎 09/16 16:24
evangelew : 很多事很難證明 偏偏太陽只要靠會議紀錄就能證明 09/16 16:24
evangelew : 結果一直沒提出能一槍斃命的證據... 09/16 16:24
kay10081 : Gmail… 09/16 16:28
cycaerdm : 可能不是不告知而是告知光芒隊叻 09/16 16:28
Tingnerba : 先說我沒有要挺哪邊 09/16 16:29
lezabo: 隔壁桌好像是包養SD在見面XD 09/16 16:29
Tingnerba : 啊為什麼不把會議記錄拿出來… 09/16 16:29
Tingnerba : 那個不是更有效的證據嗎 09/16 16:29
evangelew : 他不是說第16次的會議太陽就通過財務審查嗎 09/16 16:30
evangelew : 那個拿出來 比這公文有意義多了 09/16 16:30
evangelew : 公文只能證明 T1確實跟台中太陽通知 他被除名而已 09/16 16:31
silberger: aSugarDating = 包養SD? 09/16 16:31
evangelew : 這有啥意義? 09/16 16:31
cccmn : T1就是踢汪聯盟 09/16 16:32
karta328 : 程序確實不對吧 有問題的話選秀前就該處理好 球員都 09/16 16:38
karta328 : 已經簽了 毫無保障球員權益 09/16 16:38
belili : 沒想到籃球也有吵會議記錄的一天 XD 09/16 16:45
xayile: 未看先猜這包養網 09/16 16:45
hbl886644 : 跟捐錢有個屁關係 09/16 16:45
Reciprocity : #一碼歸一碼 09/16 16:47
MingenWu : 支持球員 應該在選秀前處理完球隊下屆參賽資格 09/16 17:28
JKjohnwick : 錢拿不出來還要凹 09/16 18:13
johnjohnhow : 堂堂一個職籃聯盟竟然用gmail我要笑死 09/16 19:05
cazo: 有人知道包養SD是什麼嗎 09/16 19:05
JerrySloan : 確實是gmail 免費的好用 09/16 19:44
Righto : 明顯T1那邊可以控制媒體吧,幾乎沒甚麼媒體報導 09/16 20:01
Wayne860406 : 緯來有報導啊 09/16 20:38
gillie : 全體無異議 09/17 01:05
MingenWu : 台灣頂級職業大聯盟 09/17 09:23
izilo: 一定又是這包養網 09/17 09:23