https://i.imgur.com/7ELdqzW.jpeg
不打算跟大家哈啦太多,我們直接看結論,有興趣的可以用案件名稱去搜環評文件 https://i.imgur.com/Gs2basg.jpeg
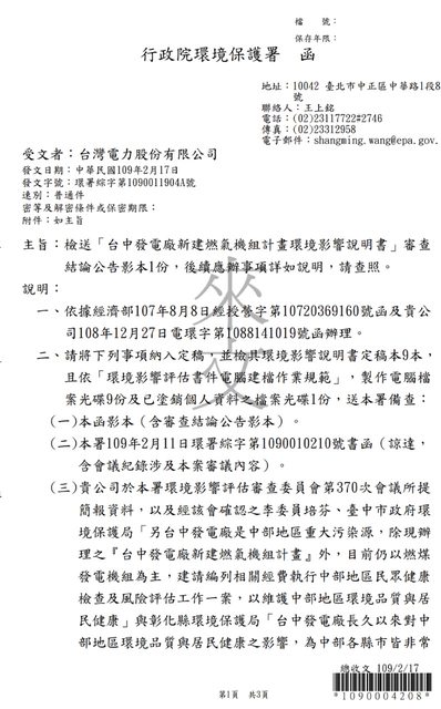
從環評承諾的事項,確實是燃煤機組在限定條件下,可以備用,至於這些條件合不合理, 先不討論。 https://i.imgur.com/6aATau1.jpeg
台中市環保局的立場確實是拆燃煤換燃氣,但是這不屬於環評承諾的事項,只能請台電參 酌,但是目前的情況是.....(我大台電有民進黨政府撐腰,咱們就是不想屌你台中市政 府) 括號是我心中的OS,但...我猜台電大概也是這麼想 所以,按照這個劇本走,那就是燃煤沒有要拆 將來台電真的硬上,台中市政府能反制的手段基本沒有 啊,忘了還有最壞的狀況 如果2026台中市政府迎來政黨輪替,那就可以喜迎燃煤+燃氣卯起來開的日子。 (雖然空氣品質影響不太,但是奇檬子就是不爽) -- ※ 發信站: 批踢踢實業坊(www.ptt-web.org.tw), 來自: 27.53.128.3 (臺灣) ※ 文章網址: https://www.ptt-web.org.tw/TaichungBun/M.1733201921.A.C90
spermbox: 江啓臣:這次誰要出來跟我對決啊XD39.14.41.247 12/03 13:02
spermbox: 蔡其昌上次連自己故鄉選民都不挺,我看39.14.41.247 12/03 13:05
spermbox: 是算了39.14.41.247 12/03 13:05
spermbox: 現在真的只剩張廖萬堅能拯救民進黨在台39.14.41.247 12/03 13:08
spermbox: 中的頹勢,另一個黃國書已經被開除黨籍 39.14.41.247 12/03 13:08
spermbox: 了 39.14.41.247 12/03 13:08
seou: 南部反對北部的核四 又反對南部蓋電廠 電不106.64.136.140 12/03 13:12
seou: 夠用就犧牲中部人的健康 不過總是有人認為中106.64.136.140 12/03 13:12
seou: 火不是個汙染 真他媽奇葩106.64.136.140 12/03 13:12
https://i.imgur.com/V5KEjlm.jpeg
雖然這是11年前的報告書,但是內容還是可信的 沒人否認中火是污染源 但是污染源對空氣品質的影響比例就是這樣,我講的就是火力發電廠對生活的空氣品質 真實的影響程度 我不玩文字或數字遊戲,只呈現事實,至於是否相信科學,那是你的決定。 ※ 編輯: negohsu (27.53.128.3 臺灣), 12/03/2024 13:24:03 ※ 編輯: negohsu (27.53.128.3 臺灣), 12/03/2024 13:24:42
Yyyyyy: 影響再小也還是負的 難道多燒煤還會變好?123.110.59.248 12/03 13:49
Yyyyyy: 真那麼沒影響 你怎不叫深澳人吞下去123.110.59.248 12/03 13:50
seou: 「2013年各排放源對"臺灣"不同程度pm2.5…」 106.64.136.140 12/03 13:54
seou: 拿這這數字圖表 來判斷電力業排放的pm2.5 對 106.64.136.140 12/03 13:54
seou: "台中"的影響 一點都不正確,事實是愈接近排 106.64.136.140 12/03 13:54
seou: 放汙染源 其pm2.5對當地造成的影響 會遠高於 106.64.136.140 12/03 13:54
seou: 對整體台灣 106.64.136.140 12/03 13:54
seou: https://i.imgur.com/staOCI9.png 106.64.136.140 12/03 13:55
seou: 中火排放的pm2.5 對台中影響最高就是14% 只106.64.136.140 12/03 13:56
seou: 要風向不對 中火燒出的pm2.5 就是滯留在台中106.64.136.140 12/03 13:56
seou: 市 全體市民一起吸 106.64.136.140 12/03 13:57
https://i.imgur.com/A03HL6q.jpeg
spermbox: 江啓臣:這次誰要出來跟我對決啊XD39.14.41.247 12/03 13:02
spermbox: 蔡其昌上次連自己故鄉選民都不挺,我看39.14.41.247 12/03 13:05
spermbox: 是算了39.14.41.247 12/03 13:05
spermbox: 現在真的只剩張廖萬堅能拯救民進黨在台39.14.41.247 12/03 13:08
spermbox: 中的頹勢,另一個黃國書已經被開除黨籍 39.14.41.247 12/03 13:08
OREOMZA: 閨蜜上包養網還推薦我... 39.14.41.247 12/03 13:08
spermbox: 了 39.14.41.247 12/03 13:08
seou: 南部反對北部的核四 又反對南部蓋電廠 電不106.64.136.140 12/03 13:12
seou: 夠用就犧牲中部人的健康 不過總是有人認為中106.64.136.140 12/03 13:12
seou: 火不是個汙染 真他媽奇葩106.64.136.140 12/03 13:12
Yyyyyy: 影響再小也還是負的 難道多燒煤還會變好?123.110.59.248 12/03 13:49
punjab: 包養?123.110.59.248 12/03 13:49
Yyyyyy: 真那麼沒影響 你怎不叫深澳人吞下去123.110.59.248 12/03 13:50
seou: 「2013年各排放源對"臺灣"不同程度pm2.5…」 106.64.136.140 12/03 13:54
seou: 拿這這數字圖表 來判斷電力業排放的pm2.5 對 106.64.136.140 12/03 13:54
seou: "台中"的影響 一點都不正確,事實是愈接近排 106.64.136.140 12/03 13:54
seou: 放汙染源 其pm2.5對當地造成的影響 會遠高於 106.64.136.140 12/03 13:54
sashare: 台全最的包養SD上線啦! 106.64.136.140 12/03 13:54
seou: 對整體台灣 106.64.136.140 12/03 13:54
seou: https://i.imgur.com/staOCI9.png 106.64.136.140 12/03 13:55
seou: 中火排放的pm2.5 對台中影響最高就是14% 只106.64.136.140 12/03 13:56
seou: 要風向不對 中火燒出的pm2.5 就是滯留在台中106.64.136.140 12/03 13:56
seou: 市 全體市民一起吸 106.64.136.140 12/03 13:57
sijiex: 現在包養網都這麼直接嗎 106.64.136.140 12/03 13:57
painvano: https://i.imgur.com/87THG7z.png 36.228.17.47 12/03 13:58
painvano: 不要全賴給南部好不好XDD 36.228.17.47 12/03 13:58
painvano: https://i.imgur.com/cYdJ3BB.jpeg36.228.17.47 12/03 13:58
painvano: 不然你們說服媽媽市長讓台中蓋核五36.228.17.47 12/03 13:58
painvano: 反正你們那麼喜歡核電 那就拿它當選總統36.228.17.47 12/03 13:59
VLADINA: 歐美包養真的很平常嗎?36.228.17.47 12/03 13:59
painvano: 的政見啊XDD 36.228.17.47 12/03 13:59
Yyyyyy: 現成的4個廠區不蓋 硬要台中蓋 真棒123.110.59.248 12/03 14:01
seou: https://i.imgur.com/1kAHulo.jpeg106.64.136.140 12/03 14:03
seou: 事實就是南部全力反對核四啊 106.64.136.140 12/03 14:04
okgod: 找立委看哪一條法條可以修啊 111.83.224.105 12/03 14:09
odemagus: 男友上包養網 該放生嗎 111.83.224.105 12/03 14:09
whiteheart: 電力業只佔PM2.5 4%,整天扎稻草人 111.83.159.213 12/03 15:35
whiteheart: 出來打,難怪台中市民只能乖乖被當111.83.159.213 12/03 15:35
whiteheart: 棒球打 111.83.159.213 12/03 15:35
RaiGend0519: 深澳電廠一天不蓋,嘴中火沒事的都223.141.221.48 12/03 16:26
RaiGend0519: 是屁223.141.221.48 12/03 16:26
yes500: 是這個包養平台223.141.221.48 12/03 16:26
Yyyyyy: 拿深澳來說是因為北部電力缺口最大 然後 123.110.59.248 12/03 17:26
Yyyyyy: 抗議一下就不蓋 123.110.59.248 12/03 17:26