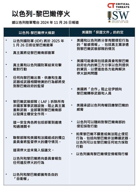
以色列在黎巴嫩的勝利 以色列在黎巴嫩的行動擊敗了真主黨,並 迫使該組織結束了對 10 月 7 日戰爭的參與。 11 月26 日,以色列和真主黨達成停火協議, 結束真主黨對以色列的襲擊,並要求該組織 解除黎巴嫩南部的武裝。 這些條件實現了以色列所宣稱的戰爭目標, 即讓流離失所的公民安全返回以色列北部的 家園。 停火確保以色列有權進行自衛,以應對 真主黨未來可能構成的任何威脅。 另一方面,真主黨則嚴重弱化,未能實現其 既定的迫使以色列接受加薩走廊停火的戰爭 目標。 以色列的勝利和真主黨的失敗極大地改變了 中東的安全格局,限制了真主黨威懾以色列 的能力。 儘管以色列贏得了黎巴嫩的這一輪衝突,但 真主黨幾乎肯定會開始重組其部隊,並可能 在某個時候嘗試在黎巴嫩南部重新鞏固自己 的地位。 美國和以色列必須確保真主黨遵守停火協議。 https://i.imgur.com/qQiaHH8.jpeg
如果真主黨違反停火協議,美國必須允許 以色列使用武力破壞真主黨重建部隊的努力 及其對以色列的威脅。 真主黨於 2023 年 10 月 8 日參戰,即哈馬斯 對以色列發動地面攻擊的第二天。 真主黨幾乎每天都對以色列北部的城鎮和 軍事基地發動無人機、飛彈和火箭攻擊。 這些攻擊導致數千名以色列公民撤離,其中 許多人流離失所一年多。 真主黨宣稱的目標是牽制邊境沿線的部分 以色列軍隊,並迫使以色列接受與加薩走廊 哈馬斯的停火。 作為回應,以色列試圖透過對黎巴嫩境內 真主黨領導人和後勤人員進行間歇性砲擊 和空襲來消耗邊境沿線的真主黨部隊。 以色列最終決定在2024年夏天對黎巴嫩進行 大規模行動,以使真主黨不願繼續發動攻擊。 以色列透過對包括哈桑·納斯魯拉在內的主要 領導人進行空襲開始了這一行動,並引爆了 黎巴嫩各地真主黨成員的數千個呼叫器和 對講機。 這些行動擾亂了真主黨的力量,並使該組織 暫時陷入癱瘓。 以色列國防軍(IDF)利用這項干擾, 對黎巴嫩南部組織混亂的真主黨部隊發動 地面行動。 以色列國防軍清理了黎巴嫩週邊的邊境城鎮 ,並佔領了關鍵地形,例如真主黨可以向 以色列北部開火的山脊線。 以色列的這些行動透過解決真主黨構成的 最直接的威脅,在保護以色列北部公民的 安全方面取得了重大進展。 以色列國防軍的地面行動破壞了真主黨向 以色列北部發射協調一致的大規模火箭攻擊 能力。 以色列國防軍也摧毀了真主黨在黎巴嫩南部 的關鍵進攻能力,例如用於支持對以色列 北部進行地面攻擊的隧道。 真主黨長期以來一直計劃其強大的進攻性 軍事部隊拉德萬部隊利用這些隧道對以色列 發動襲擊,類似於哈馬斯在 2023 年10 月 7 日 所做的事情。 這些地面攻擊是伊朗及其抵抗軸心提出概念 的一部分,目標在利用地面戰和情報行動 來破壞以色列的穩定,並最終削弱以色列 國家的生存能力。 以色列國防軍的行動目的在促進政治解決, 而不是徹底摧毀真主黨。 以色列政治領袖命令以色列國防軍創造條件 ,將公民送回以色列北部,這並不意味著 摧毀真主黨這個軍事組織。 以色列的行動——按照以色列政治領袖的 命令——嚴重削弱了真主黨的能力,摧毀了 黎巴嫩南部的關鍵能力,並摧毀了其領導人 繼續戰鬥的意願。 這導致真主黨於 11 月 26 日接受停火協議, 儘管其未能實現強制結束加薩走廊戰鬥的 既定目標。 但摧毀真主黨攻擊以色列的全部能力就等於 摧毀真主黨這個軍事組織,這需要以色列 國防軍付出更大的軍事努力。 要摧毀真主黨,以色列國防軍可能需要佔領 貝魯特,以摧毀真主黨的軍事和政治領導層 ,並摧毀真主黨在黎巴嫩更深處擁有的遠程 打擊能力。 這樣的行動將面臨破壞黎巴嫩穩定的風險, 並需要長達數年的軍事行動。 儘管真主黨仍可隨時打破停火並向以色列 開火,但對以色列構成的戰略威脅已大大 減弱。 停火前幾天真主黨的大型火箭和無人機攻擊 不可避免地會讓人將這次地面戰役與2006 年 以色列-真主黨戰爭進行比較,當時真主黨在 以色列同意停火之前發射了數百枚火箭彈。 真主黨在 2006 年試圖證明它已經贏得了戰爭 ,並可能計劃在 2024 年通過以更高的頻率 發射火箭以達成停火協議。 然而,以色列國防軍在這次行動中對真主黨 造成的傷害比 2006 年大得多。 以色列國防軍幾乎殺死了所有真主黨高級 指揮官,削弱了拉德萬部隊,摧毀了數公里 長的進攻隧道,並展示了以色列以相對較小 的代價迅速對真主黨造成大規模傷亡的能力。 以色列在黎巴嫩的勝利和擊敗哈馬斯,消除 了以色列週邊伊朗支持的組織構成的直接 威脅,大大改善了以色列的安全局勢。 因此,以色列正在從根本上重新定義中東的 安全格局——至少是暫時的。 然而,真主黨幾乎肯定會嘗試重組其部隊, 而且很可能會得到伊朗的支持。 因此,真主黨儘管在本輪衝突中被擊敗, 但仍對以色列構成戰略威脅。 美國和以色列必須確保真主黨繼續遵守停火 協議,並且不在黎巴嫩南部重新武裝。 美國和以色列也需要追究停火保證者的責任。 停火有賴於聯黎部隊和黎巴嫩政府執行其中 的許多條款,包括防止真主黨重新武裝。 事實證明,2006年聯合國安理會第1701號 決議結束以色列與真主黨戰爭後,聯黎部隊 和黎巴嫩政府無法也不願履行同樣的責任, 這引發了人們對他們是否能夠執行最新停火 協議的質疑。 因此,華盛頓必須繼續支持以色列使用武力 對抗真主黨在黎巴嫩南部重新武裝和鞏固 地位的努力的權利。 如果無法阻止真主黨重新武裝,未來幾年 爆發新戰爭的風險將急劇增加。 無法保證未來的以色列與真主黨戰爭會像 這次戰爭一樣受到控制且持續時間較短。 https://www.criticalthreats.org/analysis/israels-victory-in-lebanon -- https://i.imgur.com/6cVng4b.jpeg
-- ※ 發信站: 批踢踢實業坊(www.ptt-web.org.tw), 來自: 1.162.45.169 (臺灣) ※ 文章網址: https://www.ptt-web.org.tw/Military/M.1733320087.A.30F
saccharomyce: 沒有消滅黎巴嫩 就只是微小且隨時會失去的勝利 12/04 21:51
ZoHan : 贏在哪? 自己宣布我贏了? 12/04 21:57
smpian : 黎巴嫩又不是只有真主黨,也有基督教 12/04 22:02
dream77125 : 精神勝利法 12/04 22:05
KrebikShaw : 以色列目標又不是要滅掉黎巴嫩 12/04 22:09
sashare: 這個包養網正妹好多 是真的嗎 12/04 22:09
Hohenzollern: 伊朗側翼都沒了 以色列的應許之地在伊朗高原 12/04 22:10
iqeqicq : 但老納可不是亞歷山大大帝再世啊 12/04 22:16
iqeqicq : 前陣子還有土耳其宣布對以色列斷交的插曲 12/04 22:17
cym1011709 : 沒有完全控制黎巴嫩就不可能消滅真主黨,以色列的目 12/04 22:30
cym1011709 : 標就是打趴真主黨,一段時間不能作亂,專心治安戰應 12/04 22:30
sijiex: 真的有這麼多人在找包養 12/04 22:30
cym1011709 : 付哈瑪斯 12/04 22:30
cloudfour : 笑死 還有鴕鳥覺得真主黨還沒輸喔,去年跟上半年整 12/04 22:31
cloudfour : 天叫囂射火箭搔擾,現在乖的一聲都不敢吭 12/04 22:31
Brusolo : 嗯嗯 噓的我懂,再贏都沒有比中國會贏,中又贏,贏 12/04 22:32
Brusolo : N次,對嗎? 12/04 22:32
VLADINA: 有人可以分析一下包養平台的差異嗎 12/04 22:32
Brusolo : 感謝整理分享 12/04 22:32
hinanaitenco: 地面完全推不進去也叫勝利ww 12/04 22:36
s8018572 : 停火協議過沒多久以後 真主黨好像就有繼續騷擾了 12/04 22:48
s8018572 : 不知道黎巴嫩軍隊已經到黎南部署完了沒 我記得期限 12/04 22:48
s8018572 : 是60天? 12/04 22:48
odemagus: 那個包養網人最多XD 12/04 22:48
mmmimi11tw : 有也只是暫時性的而已 12/04 23:10
dragonjj : 哇靠這個條文以色列簡直贏麻了只有真主黨有受處罰 12/04 23:43
dragonjj : 而已 12/04 23:43
Y1309 : 真主黨高層個個被物理炸到沒卵蛋了還不叫贏? 12/04 23:44
Alexander107: 沒有永久佔領黎南並殺光什葉佬的確算不上什麼勝利 12/04 23:44
yes500: 我妹上包養網被我發現= = 12/04 23:44
purue : 納坦雅胡該去國際法庭了吧 都被通緝了 12/04 23:44
aeoleron : 奇特帳號崩潰笑死我了 12/05 00:57
aeoleron : 恐怖份子呼叫器炸雞真的會被笑一輩子 12/05 00:57
aegis43210 : 以色列這樣的確沒有贏,但讓納坦雅坦失去維持戰時內 12/05 01:06
aegis43210 : 閣的資格比較重要 12/05 01:06
alexantiy: 隔壁桌的人竟然在討論包養... 12/05 01:06
c41231717 : 為啥看條文是以色列贏麻了 只要真主黨射一發 以軍 12/05 02:10
c41231717 : 就可以進出黎巴嫩 12/05 02:10
whitefox : 土造火箭退出舞台算是階段性勝利 12/05 04:44
Alex13 : 對黎巴嫩來說,真主黨是對外惹事的軍閥,正好趁機壓制 12/05 05:22
kobebrian : 以色列不能攻進去是政治問題… 12/05 07:55
sowrey: 樓上是不是被包養 12/05 07:55
chenyeart : 哇有人大崩潰耶笑死 12/05 08:09
CLisOM : 黎巴嫩其實一直都不錯,問題一直是毒瘤真主黨 12/05 08:41
dfgh5566 : 看到有人崩潰,代表這件事情做對了 12/05 08:51
dfgh5566 : 以色列一直都是為了正義而戰 12/05 08:51
Alexander107: 所以以色列最好打下並永久佔領整個黎巴嫩,然後再殺 12/05 09:16
cw758: 樓下被包養 12/05 09:16
Alexander107: 光所有的黎巴嫩人好徹底根絕恐攻 12/05 09:16
aeoleron : 崩潰到叫反串帳號出來了 笑死我了 12/05 09:45
keeperess : 以色列當初設立的目標全都達成, 戰果甚至超乎預期 12/05 12:49
keeperess : 當然是贏麻了, 不過這也不令人意外就是 12/05 12:49
keeperess : 畢竟兩方實力太過懸殊 12/05 12:49
ludi: 現包養都上檯面了嗎 12/05 12:49
iqeqicq : 黎巴嫩就跟索馬利亞、葉門、海地一樣屬失敗國家啊 12/05 16:30
iqeqicq : 中央政府失能,壓不住地方武裝集團 12/05 16:31