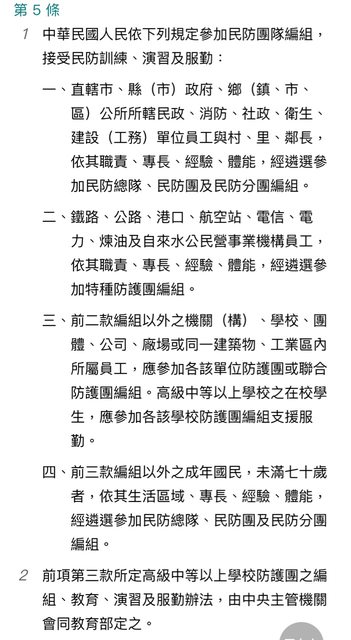
先就目前民防相關法規來看,主要大類是: 全民防衛動員準備法跟民防法 https://i.imgur.com/ZGFZaIF.jpeg
全民防衛動員準備法的主管機關不是國防部,而是由行政院帶領各中央部會與地方政府一 起規劃,而且各類動員項目主管機關是由相關部會負責(例如內政部負責各種軍隊、民防 人力動員、經濟部負責各類物資動員與分配、交通部負責交通工具與機具等) https://i.imgur.com/vol5J1i.jpeg
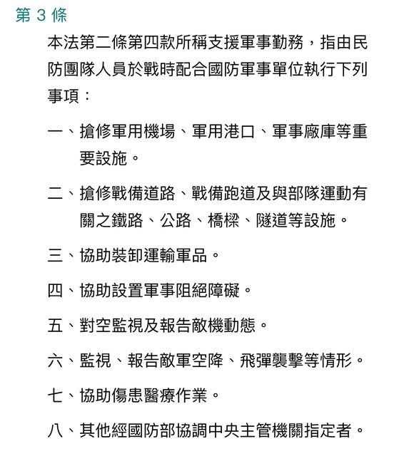
然後學生服勤這塊在全動法第15條的人力動員部份。 https://i.imgur.com/K5ZUT6g.jpeg
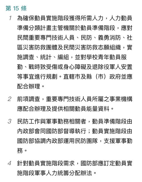
依據民防法第五條,學生服勤編組是由內政部會同教育部定之。 https://i.imgur.com/Cc9RTBW.jpeg
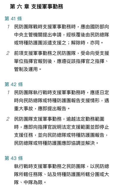
至於民防團隊支援軍事勤務的範圍,則明確定義在民防法施行細則第3條內。 https://i.imgur.com/h2Slsb7.jpeg
而民防團隊怎麼派去支援軍事勤務,則是規定在民防團隊編組訓練演習服勤及支援軍事勤 務辦法第六章。 本章甚至規定民防團隊只能在法定支援範圍內進行軍事勤務支援,若有爭議需由民防總隊 (縣市政府)來協調解決。 https://i.imgur.com/uRmlZQo.jpeg
至於學生的服勤範圍,則是定義在高級中等以上學校防護團編組教育演習及服勤辦法第八 條內。 所以民防團隊跟學生服勤在戰時,主要就是處理戰”災”防護一事上。 然後更正一下,跟軍事勤務有關的 是搶修軍用設施、設置阻絕障礙(大家還記得敖德薩民眾去海邊挖砂做沙包、在路上擺捷 克刺蝟嗎XD)、協助運輸裝卸軍品(烏克蘭國家鐵路員工應該有很多經驗可以分享),這 些在民防法實行細則上,是由縣市政府派遣,縣市政府警察局負責編組的民防大隊、縣市 政府工務局與相關廠商編組的工程搶修大隊這類去執行 -- ※ 發信站: 批踢踢實業坊(www.ptt-web.org.tw), 來自: 223.139.74.128 (臺灣) ※ 文章網址: https://www.ptt-web.org.tw/Military/M.1729058215.A.3F9
daniel1309 : 比較怪的是,為何是由教育部出來背鍋,直接講配合其10/16 14:07
daniel1309 : 他部會實施調查就好了。 10/16 14:07
sincere77 : 一開戰當然馬上宣布戒嚴,承平時期的法律要推翻根10/16 14:27
sincere77 : 本輕而易舉10/16 14:27
sincere77 : 造好冊現成的韭菜不割你要割誰10/16 14:28
Toth: 我哥上包養網被我抓包..10/16 14:28
daniel1309 : 講得好像中華民國公民沒有被造冊管理一樣。 10/16 14:29
sukoo : 造冊有用,就不會有逃逸外勞了啦.傻子10/16 14:32
sukoo : 九萬都抓不到,到時後逃九十萬要怎辦?見人就開槍?10/16 14:33
sukoo : 這九萬,敵國買通百分之一就能組特戰隊.要攻哪都行 10/16 14:34
sukoo : 先把這九萬抓一抓,我就信造冊有用10/16 14:34
Asterix: 有人包養過洋鬼子嗎10/16 14:34
kuma103t : 90萬人在台灣島內流竄抓不到?戰時路口都封鎖了要跑10/16 14:37
kuma103t : 去哪XD10/16 14:37
kuma103t : 糧食不足改配給制,他們吸空氣就飽了?10/16 14:38
sukoo : 封路又如何,牠就不在籍啊.你要怎抓? 10/16 14:38
sukoo : 量能就這樣,是先打還是先抓逃兵?敵人還等你找完人才10/16 14:39
AdamShi: 有錢人為啥都想包養10/16 14:39
sukoo : 打? 怎看都一堆缺口可以鑽 10/16 14:39
sukoo : 另外誰封路?你嗎? 無人機活靶? 10/16 14:46
Orianna : 寫那麼多 你簽嗎 10/16 14:53
SilverRH : >>學校教師、職員及學生應參加防護團編組10/16 14:53
SilverRH : 還發什麼問卷,應的意思就是叫你去你就去10/16 14:54
lezabo: 有人被洋鬼子包養過嗎10/16 14:54
Orianna : 那些叫別人打仗的麻煩自己去就好 別叫別人簽什麼10/16 14:58
Orianna : 或承諾什麼 要就你自己上 10/16 14:58
Orianna : 都打仗了誰來抓你?那些人有力氣抓你 就叫他們上沙10/16 14:59
Orianna : 灘抓解放軍去 10/16 14:59
daniel1309 : Orianna,這種話麻煩您在繳稅時對稅務官講。10/16 15:29
silberger: 到底要多有錢才會想包養10/16 15:29
daniel1309 : 接受動員跟繳稅都是法律義務,麻煩別鼓勵他人違法。10/16 15:31
zball : 就明顯有人鼓吹大家戰時不作為不抵抗啊 原因是啥大10/16 15:38
zball : 家心知肚明啦 講的好像不抵抗不作為 戰爭炮彈都打不 10/16 15:38
zball : 到他 戰後清算都沒他事一樣 傻眼10/16 15:38
kkttaipeityy: 其實體現的是戰時憲兵根本不夠用的問題吧...沒時間10/16 15:42
xayile: 包養SD = aSugarDating10/16 15:42
kkttaipeityy: 抓逃兵是事實,守路口都沒時間了 10/16 15:42
CoachKuester: 上面那個O開頭的是怎樣?鼓吹投降這麼理直氣壯啊?10/16 15:42
GGlovehannah: 看一下那個ID其他文的留言啦 會明白的10/16 15:42
sukoo : 感謝KKTT大的冷靜.我隨便點就一堆問題,還有人這理想10/16 15:54
sukoo : 化動員成效.看了就忍不住指正而已10/16 15:54
cazo: 閨蜜上包養網還推薦我...10/16 15:54
sukoo : 講白打不打看自己,造不造冊實在是沒意義. 10/16 15:55
sukoo : 我的想法啦. 好像戒嚴就抓得到人,別傻了10/16 15:56
sukoo : 真的開戰就只有隨便抓跟抓不到這兩種 10/16 15:56
sukoo : 食物配給論更好笑.沒有經歷過921短暫停電無政府的才 10/16 16:00
sukoo : 講得出來.沒看過一票人搶拿小七的畫面的天真者 10/16 16:01
izilo: 包養? 10/16 16:01
sukoo : 到時候民間就是看誰有武力誰有資源.政府失能10/16 16:02
sukoo : 我第一次看到本島暴民就是921停電期10/16 16:03
twistfist : 那你就開戰先斷自家水電讓政府聯絡不到啊XD,921災10/16 16:12
twistfist : 區可比開戰嚴重好不好 10/16 16:12
PTTHappy : 某個嫌疑ID老是採詭辯滑坡到簽簽簽 哪個民主國家的10/16 16:13
SEDAP: 台全最的包養SD上線啦!10/16 16:13
PTTHappy : 國民踴躍簽約當志願役?只當義務役退伍就不能發言? 10/16 16:13
PTTHappy : 那麼多人會簽志願役 只會發生在先軍政策 當兵比當平10/16 16:14
PTTHappy : 民有飯吃的北韓 瞭了嗎?某來路不明時常說話顛三倒四10/16 16:14
PTTHappy : 的ID 多想想在本板要三不五十冒出來帶風向到何時?10/16 16:15
daniel1309 : 動員系統有效與否,跟公民主動逃避義務還是不同的, 10/16 16:19
TUZom: 現在包養網都這麼直接嗎 10/16 16:19
daniel1309 : 當軍警維持的秩序失效,就是社會基層組織抬頭,這也10/16 16:19
daniel1309 : 是為什麼賴政府要推「社會韌性」政策拉攏草根組織。10/16 16:19
saccharomyce: 聽起來很像中央政府無力 要仰賴地方勢力支持 10/16 16:22
handsomepaa : 開戰就是戒嚴 物資政府按戶籍配給 逃兵按戶籍是不會10/16 16:24
handsomepaa : 有物資的 兵的物資自然在軍隊領 逃兵就是等死10/16 16:24
Jiulon: 歐美包養真的很平常嗎?10/16 16:24
saccharomyce: 逃兵當然是用武力取得資源10/16 16:26
PTTHappy : @sacc 所以就是看政府公權武力機關(憲警)對治安的控10/16 16:37
PTTHappy : 制程度-如先前我寫過文章 那個末日XX電視劇 小混混 10/16 16:38
PTTHappy : 佔據道路為王 就問該縣市憲兵隊出動不出動?雖然電視10/16 16:38
PTTHappy : 的傻蛋編劇編出一個傻蛋總統 只會上電視講屁話 但不 10/16 16:38
laetuon: 男友上包養網 該放生嗎 10/16 16:38
PTTHappy : 知下令出動憲兵隊將佔路為王的歹人團夥繳械 10/16 16:39
Sischill : 實際上不太會發生什麼占路為王 都是0元購一波就閃人 10/16 16:40
Sischill : 了,又不是白痴還乖乖在原地讓你抓10/16 16:40
Sischill : 到時候民間要有自警團才對 不然很難防的了治安事件10/16 16:41
kobebrian : 佔路為王太瞎了吧…在那邊讓人抓喔10/16 16:41
slot365: 是這個包養平台10/16 16:41
PTTHappy : 所以屆時很考驗鄰里互助 美國劫後亂世電影演很多次 10/16 16:42
PTTHappy : 鄰近者自己組成一個據點 蒐羅冷兵器 對付打劫的歹徒10/16 16:42
PTTHappy : (冷兵器是指在台灣鄰里守衛)美國平民當然有步槍自衛 10/16 16:43
PTTHappy : 電影ex.2013終極神差(美國政府瓦解 民間純組團自救)10/16 16:46
PTTHappy : 到時候小七店員單手按鍵結帳 另一手拿菜刀 習慣就好10/16 16:51
colortea: 交男友跟包養有什麼差別10/16 16:51
PTTHappy : (當然 挑選店員會大洗牌 但總之如俗語生命自有出路)10/16 16:54
PTTHappy : 岔題了-台灣擴充憲兵名額 就是降低政府治安武力不足 10/16 16:55
PTTHappy : 的程度 使控制秩序的機能僅可能保持 來較多嚇阻犯罪10/16 16:56
PTTHappy : 不然一些傻蛋民眾被紅媒蠱惑說戰時不搶劫就吃虧而加10/16 16:57
PTTHappy : 入搶劫 越多這樣被煽動起來的傻蛋 憲警勤務就更加重 10/16 16:58
glenber: 包養網到底在紅什麼? 10/16 16:58
PTTHappy : 紅媒與中國駐台打繁體字的網軍帶風向的目的就達到了10/16 16:58
ja23072008 : 法源有依據,但實際上如何執行缺乏驗證跟動員未成年10/16 17:36
ja23072008 : 人的疑慮。10/16 17:36
ja23072008 : 執行上方便請教育部調查,就被抓內政部才是權責機10/16 17:36
ja23072008 : 關的問題。再來就是本國普遍不願面對戰爭壓力現實 10/16 17:36
Kimbel: 有人被包養 10/16 17:36
ja23072008 : 的民情。10/16 17:36
ja23072008 : 至於志願程度低的問題,因為未成年要家長同意,與 10/16 17:36
ja23072008 : 其說反映學生個人意願,毋寧說是家長的態度。 10/16 17:36
jobli : 是搶修軍用設施、設置阻絕障礙(大家還記得敖德薩 10/16 17:37
jobli : 民眾去海邊挖砂做沙包、在路上擺捷10/16 17:37
tale1890: 求包養...管飽就好XD10/16 17:37
jobli : 克刺蝟嗎XD)、協助運輸裝卸軍品10/16 17:37
jobli : 然後這些跟教育部講的完全不同10/16 17:38
jobli : 去年搞過一次,被講有疑慮就暫停了,今年又偷偷搞,然 10/16 17:39
jobli : 後再被爆料一次,要你就修法正大光明的做,每年都偷10/16 17:39
jobli : 偷做,每年都被爆料,好玩嗎?然後每次被爆料第1個做 10/16 17:39
waterway: 阿姨!我不想努力了(求包養) 10/16 17:39
jobli : 法就是先說謊,然後就再被爆料10/16 17:39
ja23072008 : 有動員的法源依據,你要修的是執行辦法。10/16 17:43
chentsangyi : 光明正大修法,會不會過先別說,直接變成意圖拉民10/16 17:44
chentsangyi : 伕學生上戰場,挑釁中國。 10/16 17:44
Eriri : 傻子 逃逸外勞不是抓不到 而是根本沒必要抓 抓了也 10/16 18:05
mark1888: 有沒有富二代要包養 10/16 18:05
Eriri : 沒有益處 10/16 18:05
twistfist : 不敢面對解放軍怎麼就敢面對有槍的本地軍隊,現在 10/16 18:07
twistfist : 不跑的到時就會乖乖聽話啦,討論意願根本沒意義 10/16 18:07
Eriri : 一堆用和平時的生活 來推論戰爭時會怎樣 真的很天真 10/16 18:09
Eriri : 台灣政府戰爭時的動員跟掌控能力肯定超過這些人想 10/16 18:09
Quaranta: 身邊有朋友被包養 10/16 18:09
Eriri : 像 就先不說戰時 疫情時老百姓還不是一樣乖乖聽政 10/16 18:09
Eriri : 府的話 10/16 18:09
Astrong : 笑死,還以為戰時可以哄搶超市?知道配給制就是 10/16 18:09
Astrong : 每天都只送少少量,只夠你吃兩天而已。 10/16 18:10
Astrong : 你搶了就是讓別人不能活,到時誰先被打死還不知道勒 10/16 18:10
schlemm: 亞洲最大包養平台上線了 10/16 18:10
Astrong : 到時候連汽油都配給管理,你車裡的油跑三天就沒了 10/16 18:11
Astrong : 到時候沒油卡,每個人只能在生活圈內小範圍活動 10/16 18:12
Astrong : 警察憲兵根本不怕你跑,因為你沒地方可去 10/16 18:12
Astrong : 很快大家都會乖乖待在家裡,沒事不會出門 10/16 18:13
Astrong : 因為出門浪費汽油又浪費體力, 10/16 18:13
Wirol: 包養SD = SugarDaddy? 10/16 18:13
Astrong : 然後再鼓勵人民互相檢舉異常行為人士 10/16 18:14
Astrong : 很快那些在馬路上遊盪的人就抓光了 10/16 18:15
Astrong : 那些以為靠天下大亂可以混水摸魚的朋友,大概忘記 10/16 18:15
Astrong : 時間並不在自己這邊,社會很快就會回復秩序 10/16 18:16
Astrong : 這時還要當反政府份子? 真以為自己是藍波喔? 10/16 18:16
marecht: 這個包養網正妹好多 是真的嗎 10/16 18:16
Eriri : 除非平常就習慣野人的生活 不然任何活在台灣現代生 10/16 18:17
Eriri : 活的人 根本就不可能逃得出政府的掌控 10/16 18:17
Astrong : 就算你能聚幾百人一起亂,政府只要直接切斷該區 10/16 18:17
Astrong : 物資供應,這些人很快就內鬨了,互相出賣互相背刺 10/16 18:18
PTTHappy : 其實很多散播邏輯不通荒腔走板建議的ID大多來路不明 10/16 18:18
riokio: 真的有這麼多人在找包養 10/16 18:18
Astrong : 這些畏戰怕死的人,以為多聚一點就變成特戰勇士了? 10/16 18:18
PTTHappy : 搞不好是對岸翻過來打繁體字出餿主意騙傻蛋製造騷亂 10/16 18:18
PTTHappy : 而且出餿主意者還自彈自唱這些烏合之眾內亂仔互相忠 10/16 18:20
PTTHappy : 耿耿 願背叛國家 但對同樣沒良心同夥彼此絕不背叛XD 10/16 18:21
Astrong : 我就說,抓逃兵最好的方法,就是抓到一個逃兵之後 10/16 18:28
wiimas: 有人可以分析一下包養平台的差異嗎 10/16 18:28
Astrong : 叫他再去抓五個逃兵就可以免責,讓這些人內鬨互鬥 10/16 18:28
silentence : 承平時候懶得查而已 還真的當台灣多大多能藏zzz 10/16 18:29
Astrong : 最後被抓到就重刑伺候 看這些逃兵互相出賣真有趣阿 10/16 18:30
zball : 某人就少來亂了 去看看二戰時期敦克爾克撤退後 英國 10/16 19:06
zball : 是怎麼準備反入侵的: 大城市除了組織作戰委員會動 10/16 19:06
Branlli: 那個包養網人最多XD 10/16 19:06
zball : 員相關人士 甚至發給民人的手冊都留下"隨時準備一切 10/16 19:06
zball : 東西擋住敵人去路" "行動時總是想著國家" 人家就沒 10/16 19:06
zball : 像台灣人這麼嬌貴或是怕被敵軍報復 有人總想著說台 10/16 19:06
zball : 灣政府會亂拉夫然後不抵抗中共軍隊就與民秋毫無犯一 10/16 19:06
zball : 樣 真是夠了 10/16 19:06
Cinedt: 我妹上包養網被我發現= = 10/16 19:06
Orianna : 怎麼沒幾人講「戰時我扛 我上」 但熱切討論抓別人 10/16 19:22
Orianna : 當兵?人性啊 對叫別人去死 比自己上熱衷的多 10/16 19:22
bhdbhd : 反觀北韓請願報名140萬 10/16 19:23
whitertiger : 因為平時不會講我扛我上,大多過自己日子,真正打仗 10/16 20:09
whitertiger : ,而且是真正的打輸就全家死在台灣那種,才知道誰有 10/16 20:09
Drither: 隔壁桌的人竟然在討論包養... 10/16 20:09
whitertiger : 勇氣要站出來面對共匪,哪像136樓平時都在檢討別人 10/16 20:09
whitertiger : ,我看戰時就不見人影了 10/16 20:09
xul327 : 某O和某j都說想變香港一國兩制投降跪舔派的 10/16 20:24
xul327 : 二人還重覆多組IP 志同道合 想想真是不意外 10/16 20:26
angellll : 記得勤練花式走位 躲無人機會需要的 10/16 20:46
Notker: 樓上是不是被包養 10/16 20:46
angellll : 我就在這邊預祝各位大勝了 10/16 20:47
ryutw : 反指標天使川開示了 大家知道要選哪邊站了吧? 10/16 20:58
Brusolo : 這種東西天使川就會又忽然浮上來換氣了 10/16 21:06
Brusolo : 習維尼或CCP開戰趙家人不就是讓PLA子弟去死嗎?怎 10/16 21:08
Brusolo : 麼?不敢嘴CCP嗎,鬼扯一堆 10/16 21:08
Peycere: 樓下被包養 10/16 21:08
Brusolo : 怎麼不說習維尼嘴巴武統 熱衷讓別人去死 10/16 21:09
Brusolo : 習近平要武統,你他媽你當鋼鐵人,你扛你上啊!你 10/16 21:10
Brusolo : 怎麼不去嘴他??? 10/16 21:10
Eriri : 天使川該不會以為自己跟家人真的可以避免吧 10/16 21:14
xul327 : 想靠中國侵略投降翻轉人生 別做白日夢了 好嗎? 10/16 21:37
vd422: 現包養都上檯面了嗎 10/16 21:37
PTTHappy : 翻牆仔們才會腦子中拿對岸人士接受街訪時異口同聲說 10/16 21:39
PTTHappy : 為了打台灣願意當兵願意戰死全都像沒有靈魂的提線木 10/16 21:39
PTTHappy : 偶 才叫愛國?然後翻牆到台灣網路 就拿這種邏輯對台 10/16 21:39
PTTHappy : 灣自彈自唱 呵呵-對岸那種沒有靈魂的一致回答才有鬼 10/16 21:40
PTTHappy : 中國粉紅到國外旅遊時各種無恥行為一旦遇到被問奉召 10/16 21:43
lutano: 在包養網遇到朋友= = 10/16 21:43
PTTHappy : 打台灣 一個個彷彿阿飄附體換了個人正氣凜然起來~呵 10/16 21:44
Astrong : 烏俄兩國語言風俗生活習慣都類似,但是開戰到現在 10/16 22:39
Astrong : 大部隊能夠便衣滲透到接戰區後方幾乎沒有 10/16 22:39
Astrong : 證明除了戰區或許兵荒馬亂以外 10/16 22:40
Astrong : 後方只要警察與民防還能發揮作用的地方 10/16 22:40
muiwo: 問卦:有包養SD的卦嗎 10/16 22:40
Astrong : 大隊人馬要滲透破壞都沒那麼簡單 10/16 22:41
Astrong : 不然基輔現在應該早就滿街都是俄軍便衣逛大街了 10/16 22:41
Astrong : 而且烏俄的逃兵也是剛開戰 狀況混亂的時候才方便跑 10/16 22:42
Astrong : 現在要逃兵很難了,警察民防進入狀況之後就沒洞鑽了 10/16 22:43
Astrong : 所以除非台灣本島已經殺的天翻地覆, 10/16 22:44
sunuzo: 隔壁桌好像是包養SD在見面XD 10/16 22:44
Astrong : 否則警察民防啟動,要逃兵要搶劫要佔山為王的, 10/16 22:44
Astrong : 絕大多數都會乖乖自己回家, 10/16 22:45
Astrong : 不然先斷通訊再斷水電再斷物資,最後軍事圍剿 10/16 22:46
Astrong : 一堆雜魚根本撐不住的 10/16 22:46
h80733 : 蠻有趣的,行政院現在不執行立法院修的法。 10/17 01:10
UNIQC: aSugarDating = 包養SD? 10/17 01:10
h80733 : 反而自己定一堆法自己執行。 10/17 01:10
sgxm3 : 上面有人問誰去封路的,g大之前的文有答案,就是大 10/17 08:24
sgxm3 : 量徵召的後備軍人。屆時重要路口都有檢查哨。 10/17 08:24
yuzuOuO : 那之前替代役練打靶是要應付什麼情況?堆沙包設障 10/17 10:32
yuzuOuO : 礙要用到槍? 10/17 10:32
dewaro: 未看先猜這包養網 10/17 10:32