原文來源:自由時報 https://def.ltn.com.tw/article/breakingnews/4806825 原文摘要: 空射型雄三飛彈恢復研測 IDF戰機搭載發射 強化長程制海戰力 中科院研製空射型雄三飛彈計畫,先前因故 停滯許久,但根據軍方人士透露,空射雄三 的研測計畫已恢復進行,並且這兩個月來已 在外海適當海空域進行多次的測試,他樂觀 的預估認為,明年應會進入作戰測評階段, 空軍對於空射雄三飛彈也抱持期待的態度, 屆時可由經過性能提升的IDF戰機掛載,大 幅提升IDF戰機的長程制海作戰能力。 空射型雄三飛彈彈體較現役的艦射型丶陸射 型縮小,重量減輕,可比照萬劍彈模式掛載 在IDF戰機的機翼下方,在空中對共軍大型 水面艦艇進行遠距精準攻擊。軍方人士說, 空射型雄三飛彈是由戰機掛載發射,因此可 以不用現役雄三飛彈的兩具加力器,再加上 構型精減丶體積重量都會減輕,可以適合由 IDF戰機掛載。 在重量的部分,據指出,萬劍彈的重量約為 800至900公斤之間,而現役艦射型與陸射 型的雄三飛彈重量約在1300至1400公斤之 間,若要掛載在IDF戰機機翼下方,空射型 雄三的重量,勢必要減至1000公斤以下, 才能減輕IDF戰機的承載負荷。 軍方人士說,空射型雄三飛彈的研測計畫, 先前因故停滯了一段期間,但今年以來已經 恢復進行,這兩個月來已在外海適當海空域 進行多次的測試,其中,有幾次的測試還是 由IDF戰機掛載同重量的模型彈進行射擊離 架丶模型彈離架後對戰機穩定度的影響等等 ,由於測試結果相當符合研發小組人員的預 期,下一步將是掛載測試彈進行研測,預計 明年就可進入實彈作戰測評階段。 現役的海軍艦射型丶陸基車載型雄三飛彈, 射程約150公里以上,現正進行量產的增程 型雄三飛彈,外傳其射程可達400公里, 未來會在海軍新型艦艇及陸上的機動飛彈發 射車來部署,至至於空射型雄三的射程可到 多少公里,軍方人士對此不做評論,僅表示 樂觀看待,而且發展空間會很大。 心得感想: 看來最後還是兩小彈掛翼下的設計,而不是 一大彈掛中線的設計。傳說當初雄三設計之 初,曾有考慮主被動雷達複合導引(也就是 有反輻射尋標的功能),不知道空射雄三會不 會加回去? ----- Sent from JPTT on my iPhone -- ※ 發信站: 批踢踢實業坊(www.ptt-web.org.tw), 來自: 113.40.10.105 (日本) ※ 文章網址: https://www.ptt-web.org.tw/Military/M.1726969778.A.DD3
victoryman : 希望成真 09/22 10:04
whc760123 : 真 炸彈小貨卡 09/22 10:12
nanozako : 好啦,是不是要回頭翻這幾個月海巡官網的射擊通報 09/22 10:24
nanozako : 要是根本找不到or目標區太小 就知道這篇新聞是假的 09/22 10:24
chyx741021 : https://i.imgur.com/wlIBbKe.png 09/22 10:45
badlip: 交男友跟包養有什麼差別 09/22 10:45
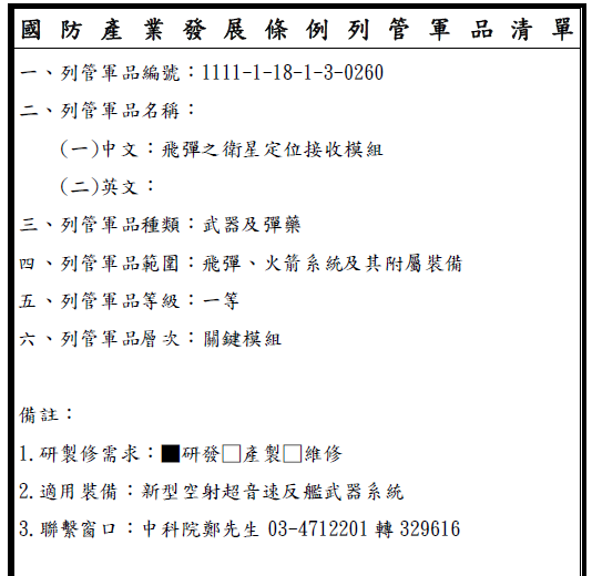
chyx741021 : 去年的軍品釋商管制清單有「新型空射超音速反艦武 09/22 10:45
chyx741021 : 器系統」,所以空射雄三是存在的 09/22 10:45
chyx741021 : 這篇的說法,目前的進度應該是只有帶模型彈上去飛 09/22 10:45
chyx741021 : 過而已 09/22 10:45
asmp : https://reurl.cc/34y1Kl 09/22 10:48
piggyoil: 包養網到底在紅什麼? 09/22 10:48
asmp : 應該是這個在中部外海的測試,雖然是中科院主責,但 09/22 10:50
asmp : 從射擊通報單可看出漢翔是協力單位,而且本次操演有 09/22 10:50
asmp : 戰機進入射擊區域,應該是如報導提到的模型彈掛載和 09/22 10:50
asmp : 離架測試。 09/22 10:50
chyx741021 : 推asmp大 09/22 10:54
TwixBar: 有人被包養 09/22 10:54
nanozako : 讚餒 說找馬上就找到了 最起碼不是完全空穴來風 09/22 11:02
ar0387959310: 研製成功的話、在中線丟就可走了? 09/22 12:44
nanozako : 中線丟得到的目標 海鋒大概也都丟得到 海峽沒那麼寬 09/22 12:48
fantasyhorse: 應該是用來增加平台選擇性與方向性 09/22 14:01
kira925 : 可以多一些角度打擊阿 09/22 14:13
boggicer: 求包養...管飽就好XD 09/22 14:13
weimr : 好事啊! 09/22 14:23
saw6904 : https://i.imgur.com/pKn7m5A.jpeg 09/22 18:08
saw6904 : 中科院就研製出雄二艦射、陸射、空射型,空射型曾 09/22 18:13
saw6904 : 掛過AT-3但後來還是放棄。雄三做出空射、陸射型也 09/22 18:13
saw6904 : 不會讓人意外就是了 09/22 18:13
Chiason: 阿姨!我不想努力了(求包養) 09/22 18:13
ayaneru : 饒了IDF吧 09/22 19:51
geesegeese : 載台還是要升級才會更有力 09/22 19:51
TRESS : 再還沒有ADF之前,IDF 就是身兼如此重要的職責,畢 09/22 20:05
TRESS : 竟他是我們少數可以自己來的裝備跟自己改裝 09/22 20:05
armfire1911 : 感覺IDF快跟日本F2一樣當瘋狂工作馬了,又要丟鐵炸 09/22 23:22
Markell: 有沒有富二代要包養 09/22 23:22
armfire1911 : 彈又要丟雷射導引炸彈,丟完還有萬劍彈,現在又多 09/22 23:22
armfire1911 : 一個空射雄三能丟xD 09/22 23:22
mikee3216 : =5359298 09/23 03:34
mikee3216 : https://tinyurl.com/4ay6mzze 09/23 03:34
fuoya: 身邊有朋友被包養 09/23 03:34
qsgjnmvb : 助推器會卡到派龍吧而且應該只能掛中線 09/23 07:42
driver0811 : 學美軍速龍計畫,用C130比較快還可以覆用 09/23 10:10
crohns : https://i.meee.com.tw/YUeFDhu.jpeg 09/23 10:23
crohns : 當初用這個構型會不會比較能扛? 09/23 10:23
colorghost : 饒了IDF吧…內載油料才2000公斤,多掛兩顆雄三根本 09/24 08:39
Apasiri: 亞洲最大包養平台上線了 09/24 08:39
colorghost : 出海不了多遠就要返航,空射根本脫褲子放屁。ASM全 09/24 08:39
colorghost : 部交給陸基海鋒不好嗎? 09/24 08:39
TRESS : 大概一部分是為了雄風的訂單,另一部分是空對海的 09/24 13:44
TRESS : 打擊,除了F-16 可以掛魚叉外,希望還有其他的對海 09/24 13:44
TRESS : 打擊的能力,那能掛國產彈的就只有IDF了,所以只好. 09/24 13:44
litidi: 包養SD = SugarDaddy? 09/24 13:44
TRESS : ........ 09/24 13:44