對有些似是而非言論感到沮喪跟不耐。 例如: #1bMj_ha9 (Military) https://i.imgur.com/sI4ZKLX.jpg
黑熊網頁拉到最下面, 就清清楚楚揭露公司全名叫黑熊社會企業有限公司。 https://i.imgur.com/SzAK36T.jpg
既然全名叫黑熊社會企業「有限公司」, 那就不是內政部管轄, 而是經濟部範疇, 所以上經濟部商業司的商工登記查詢, 即可獲得公示資料。 https://i.imgur.com/DDWshdp.jpg
為什麼是「社會企業」有限公司? 應會有許多人感到懷疑或好奇, 如果稍有涉略商法, 應該不免感覺驚嘆。 過去「非營利團體」資金來源都只能靠捐贈勸募, 例如在地溝油事件之前, 如果有目標在於維護食安的非營利團體, 他們資金除了靠本板噴到死的左膠捐款, 找統一、味全等大型食品公司捐助, 可能性跟可獲得資金都不大, 甚至,捐助可能附條件, 就算不附條件, 但你能期待受捐助團體督促監督捐贈企業嗎? 故開始有NPO轉型為社會企業, 透過銷售商品來達成經濟自給自足, 例如公平貿易NPO轉型成公平貿易社會企業, 自己銷售公平貿易咖啡來維持團體運作, 而不用仰賴捐款捐助。 台灣現行公司法第1條1項固然仍明定「公司以營利為目的」, 然而前幾年第二項修訂為「公司…得採行增進公共利益之行為」, 所以現在台灣的公司除營利之外, 亦得兼採「公益」, 這就是法學上所稱的「兼益」公司。 或許會有人說,公益應成立人民團體, 但我國法人區分為「社團法人」與「財團法人」, 社團法人又可分為人民團體、跟公司, 基於資金永續, 所以當初看到黑熊名稱為「社會企業」有限公司, 才會覺得很棒。 至於黑熊學院,應可理解為商標, 權利主體是黑熊社會企業有限公司。 而這張沈伯洋的圖, https://i.imgur.com/pkkAG00.jpg
我個人理解應是沈把想法圖像化, 有些人拘泥民防跟軍事如何轉換? 但這部分在他原文就有如此說明: https://i.imgur.com/T9Szowt.jpg
他原文提到,第五縱隊出現算不算開戰? 這個問題首先必須先釐清, 「第五縱隊」定義為何?誰來定義? 其實這應該是滿深沉的疑問, 畢竟所謂第五縱隊即對台灣有敵意行為的人, 不應僅侷限外國人而包括本國人, 而怎樣的行為應被稱為敵意行為, 這都需要法律加以明定; 倘若本國人實行法定的敵意行為, 究竟是屬治安事件而僅交由警察處理, 抑或處理過程中可交由軍隊支援或接手, 這些確實都需要立法加以明確性。 最後,依民防法規定, 除現役及受召集軍人以外, 凡高級中學以上學生至未滿70歲者, 都應參加民法編組(民防法第5、6條)。 既然如此,參加民防團的人民, 有什麼基礎技能,又要去哪裡學得技能呢? 這想到以前台灣軍隊救災, 就是一個人一個臉盆一把掃把鏟子, 往往流於形式而無效率, 固然有私人願意教授民防技能, 人民願意付費取得, 但若能有誘因讓人更願意參與, 諸如費用扣除額, 這都是需要立法才能達到目的。 所以,實不明白黑熊有何批評之處, 有其如何施行本來就是動態調整, 倘如有更多類似團體, 反而台灣能有更多民防技能的人民; 而民防的主管機關雖是內政部, 但平時國防部也需要會同督導執行, 戰時則是協調運用民防團隊支援軍事勤務, 邱國正應該是要理解民間現在正在做什麼, 以利未來協調運用, 倘若民間提供的技能欠缺或不完備、不正確, 國防部則應該協調、協助主管機關跟民間團體改善, 而不是在新聞上放話, 反更突顯國防部本位主義, 甚至放話者心態更是可議。 ※ 引述《kuoyipong (petohtalrayn)》之銘言: : https://reurl.cc/6Qm4WM : Puma Shen : 今天接到聯合報的電話,問了我對昨天國防部的評論。總之我還是強調,黑熊的任務是 : 化民間後勤的能量,要讓國軍在前面作戰的時候沒有後顧之憂,這就是民防的任務:維 : 生活的機能,不輕易感到恐懼;理解戰爭樣貌、學會自我闢謠、能夠自我保護,進而保 : 身邊的人,並且支持國軍。這些都是我們這兩年來不斷宣導之事,也從未改變。 : 雖然民防負責最主要是內政部,國防部是國防,但是國防跟民防中間一定要有良好的合 : 跟對接。這也是為何一定要有良好的轉換機制和溝通橋樑。 : 最後,在台灣面臨混合式威脅的同時,每個人都有不同的專長,民防有災難防治的專業 : 國防有軍事的專業,而針對認知領域有資訊與心理領域的專業,更不要講說中國擅長的 : 律戰,一樣也需要法律專業。不同的專業不用拿來比較,反而是要彼此合作,才能夠應 : 台灣面臨的威脅。大家多對話,這個社會才會強韌。 -- ※ 發信站: 批踢踢實業坊(www.ptt-web.org.tw), 來自: 140.134.18.39 (臺灣) ※ 文章網址: https://www.ptt-web.org.tw/Military/M.1700654859.A.729 ※ 編輯: zivking (140.134.18.39 臺灣), 11/22/2023 20:09:39 ※ 編輯: zivking (140.134.18.39 臺灣), 11/22/2023 20:15:25
jobli : 所以他們是公司,所以沒有真的作實質民防工作沒問題11/22 20:38
jobli : 啊,但一直宣傳自己有作,算是一種廣告嗎 11/22 20:38
請釋明何謂「民防工作」? ※ 編輯: zivking (49.217.196.145 臺灣), 11/22/2023 20:43:55
design0606 : 釋明 自己沒手不會查 民防法民防法施行細則翻過沒11/22 21:04
呵呵,既然你願意代打,J大不一定會感謝你! 借dising0606的答案,請Jobli舉證黑熊及puma何時說過黑熊有宣稱他們有做民防法第2條 的工作?
h80733 : 民防法定義包含的內容就是民防工作囉11/22 21:09
h80733 : 你要用「社會企業」觀點跟人爭「民防工作」本身就 11/22 21:10
h80733 : 輸了….11/22 21:10
你有造謠歷史,不需要跟你討論 ※ 編輯: zivking (118.232.42.130 臺灣), 11/22/2023 21:18:40
h80733 : 是喔 證據呢? 11/22 21:20
smena : 其實所謂社會企業也只是模糊的名詞,你可以是大社11/22 21:20
smena : 會小企業也可以是小社會大企業,一般文教業也多有11/22 21:20
smena : 成立不同團體互通有無的情況,大體上重點還是商品11/22 21:20
smena : 而不是這些官方登記11/22 21:20
你可以google兼益公司、社會企業,我懶的從頭教起 ※ 編輯: zivking (118.232.42.130 臺灣), 11/22/2023 21:27:45
h80733 : 那我也不用跟你客氣了11/22 21:28
bellas : 固然有私人願意教授民防技能=》教啥?請問?11/22 21:32
bellas : 就這篇 不往回追 教啥?您說民防技能 我應該沒看錯 11/22 21:34
bellas : 吧 有收費 11/22 21:34
h80733 : 民防法規定 民防負責單位是誰? 難道不是內政部、11/22 21:35
h80733 : 地方政府? 民防基礎知識去哪學? 要求負責單位開11/22 21:35
h80733 : 課啊? 叫民代去推啊? 社會企業想推,可以找負責 11/22 21:35
h80733 : 單位合作啊? 講的好像沒有負責單位,所以黑熊才11/22 21:35
h80733 : 要出來做事? 11/22 21:35
h80733 : 邏輯先後順序都搞不清楚?11/22 21:35
bellas : 需要立法才能達到目的=》您自己說的 需要立法 所以 11/22 21:36
bellas : 請先有法 不然不能達到您所要的目的 11/22 21:36
其他看沈臉書,講的應該是罪刑法定跟法律明確性原則,法治國家都需要法律作為準繩 ※ 編輯: zivking (118.232.42.130 臺灣), 11/22/2023 21:38:44
bellas : 打這麼長一篇 藏目的在裏頭 教民防11/22 21:37
design0606 : 他連建築師敢訴願當證人去抗辯這種說法都說得出來了 11/22 21:38
哎呦,工人都好意思說他整天處理建照審核吹牛了!
bellas : 我不往回追 您這篇請問重點在甚麼?一大堆字 把目的 11/22 21:40
bellas : 藏裏頭含糊其詞 11/22 21:40
試問哪裡含糊其辭呢? ※ 編輯: zivking (118.232.42.130 臺灣), 11/22/2023 21:42:13
kkttaipeityy: 社會企業很棒啊,但社會企業就不是民防團體啊XD黑11/22 21:41
kkttaipeityy: 熊是民防補習班,民眾願意自費學習當然是好事,但 11/22 21:41
kkttaipeityy: 說自己做的是「民防」就會碰到民防法定義的問題。 11/22 21:41
kkttaipeityy: 民防團體有嚴格定義,黑熊立意良善,但一直誤用民 11/22 21:41
kkttaipeityy: 防的字眼 11/22 21:41
bellas : 戰時當依何法?拿平時用的來混過去 11/22 21:42
kkttaipeityy: 簡單來講:黑熊是民防補習班(o) 11/22 21:42
kkttaipeityy: 黑熊是民防團體(x)
11/22 21:42 教授民防技能,不是民防工作,更何況民防法是公法,也沒有法律條文授權委託私人執行 。這就是為何要問Jobli何謂民防工作,請他舉證黑熊何時宣稱有執行「民防工作」,否 則,在我看來,就是造謠! ※ 編輯: zivking (118.232.42.130 臺灣), 11/22/2023 21:45:18
h80733 : 民防法不熟嗎? 民防工作與軍事勤務相關者,平時由 11/22 21:43
h80733 : 中央主管機關會同國防部督導執行。 國防部只是督11/22 21:43
h80733 : 導, 你叫怪國防部怎不協調? 11/22 21:43
bellas : 整篇最後就說教民防 您拿一堆人教的還是民防 還要收 11/22 21:44
bellas : 費11/22 21:44
教授民防技巧,本來就法無禁止,而且你到救國團報名瑜珈土風舞不用付費嗎?
ntnusleep : 推 11/22 21:44
※ 編輯: zivking (118.232.42.130 臺灣), 11/22/2023 21:47:11
ntnusleep : 戰時由國防部協調中央主管機關運用民防團隊11/22 21:46
bellas : 前面一堆不重要 您說依法收費教民防 戰時應依何法? 11/22 21:47
ntnusleep : 有附法條條號來討論,好多了 11/22 21:47
https://i.imgur.com/sQTVs0d.jpg
戰時要怎麼運用,這是國防部權責,所以puma進國會,對法律人而言會有很大期待 ※ 編輯: zivking (118.232.42.130 臺灣), 11/22/2023 21:50:29
ntnusleep : 不過民防法第五條是"經遴選參加"而非應參加 11/22 21:51
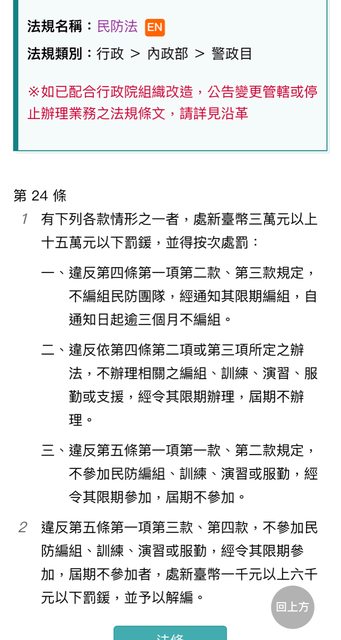
第五條是中華民國人民依下列規定參加…,加上24條的罰則,所以是強制規定無誤 https://i.imgur.com/LdErZjp.jpg
https://i.imgur.com/ys0Hibw.jpg
※ 編輯: zivking (118.232.42.130 臺灣), 11/22/2023 21:54:59
bellas : 土風舞只是娛樂身體動一動 我躲家裏打砲誰會鳥我 我 11/22 21:51
bellas : 到大馬路上可以打砲嗎
教你打炮,你還是要繳錢啊! 11/22 21:52
ntnusleep : 第六條則是免參加民防編組之情形11/22 21:52
第五條原則,第六條是例外
design0606 : 還國防部權責 兩個協調大字當作沒看見? 11/22 21:52
bellas : 那就請等有法源後依法教授民防 11/22 21:52
design0606 : 還是你認為"協調"就是權責 不是很愛扯法律 11/22 21:53
design0606 : 法律可以這樣曲解?
https://i.imgur.com/OkRgzIj.jpg
戰時由國防部協調主管機關運用,意思是民防團戰時怎麼用,由國防部主導,協調中央主 管機關,你中文這麼差,還是乖乖去做勞力工作,法律工作對你而言太難 11/22 21:53
ntnusleep : 就有協調跟督導的權責啊XD 11/22 21:54
h80733 : 本法所謂主管機關:在中央為內政部;在直轄市為直11/22 21:54
h80733 : 轄市政府;在縣(市)為縣(市)政府。 民防工作與 11/22 21:54
h80733 : 軍事勤務相關者,平時由中央主管機關會同國防部督11/22 21:54
h80733 : 導執行。 這段就是平時內政部為主要負責,為什麼11/22 21:54
h80733 : 民防教育訓練不知道去哪學的兇手不就很明顯了?11/22 21:54
ntnusleep : 所以黑熊會出現,可能是內政部的問題11/22 21:56
※ 編輯: zivking (118.232.42.130 臺灣), 11/22/2023 22:01:17
h80733 : 國防部「督導」責任是在平時,不是戰時…..11/22 21:57
h80733 : 如果黑熊是在野黨相關人士推的就算了……11/22 21:58
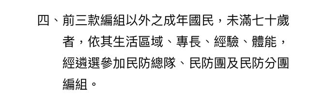
ntnusleep : 第五條第1項第4款成年至未滿七十歲是經遴選參加11/22 21:58
https://i.imgur.com/f6wEREY.jpg
遴選是1、2款,3款是高中以上學校學生,四款是前三款外成年至70歲
bellas : 請不要先打一打堆 再混搖視聽 反正就是教民防 前面11/22 21:58
bellas : 一打堆請問那麼多字幹麻?11/22 21:58
h80733 : 現在推puma出不分區的人,是跟現在內政部很不熟? 11/22 21:58
bellas : 前面那一大堆請問目的何在?11/22 21:59
ntnusleep : 現在就是民防是什麼不太清楚,內政部在做什麼不清楚11/22 22:01
ntnusleep : 不過討論就討論別言語互相攻擊啦 11/22 22:02
對啊,有造謠前科的某ID現在都把他當空氣,無視他 ※ 編輯: zivking (118.232.42.130 臺灣), 11/22/2023 22:04:10
h80733 : 跟正常人客氣好好討論當然好,不過反正我是不會對11/22 22:04
h80733 : 到處抹人造謠、帶風向的人客氣啦。 11/22 22:04
※ 編輯: zivking (118.232.42.130 臺灣), 11/22/2023 22:06:26
ntnusleep : XD 11/22 22:05
ntnusleep : 所以仔細看文字,成年國民至未滿七十歲不是應參加 11/22 22:06
其實第4款的遴選會是贅字,因為參加民防團等於限制人民自由權利,如果「遴選」首先 會有明確性問題,一來母法沒有規定標準何在,也看不到授權規定,所以除非有第6條、 第7條情形,否則成年至70歲一律參加,會是比較合理的解釋,更何況基於社會契約,怎 可能讓一部分人貢獻,一部分人坐享其成?
h80733 : 話說在法條中的「協調」 原來是主導的意思喔?哇法 11/22 22:07
h80733 : 學大師開示受益匪淺耶。 11/22 22:07
※ 編輯: zivking (118.232.42.130 臺灣), 11/22/2023 22:11:24
bc026057 : 有個造謠仔被打臉打的啪啪響11/22 22:08
design0606 : 協調直接超譯成"權責"你的老師應該不敢認你11/22 22:09
「戰時由國防部協調中央主管機關運用民防團隊,支援軍事勤務」,從文義解釋上,要怎 麼運用民防團,主導就是在國防部身上,如何支援軍事勤務,這當然是國防部權責,難道 是內政部說要怎麼運用支援軍事勤務嗎? ※ 編輯: zivking (118.232.42.130 臺灣), 11/22/2023 22:14:36
ntnusleep : 我對民防也不太懂,正在跟各位大德學習 11/22 22:13
ntnusleep : 你的想法應該是全民原則上都應該編入民防,例外排除 11/22 22:13
沒錯
ntnusleep : 我是就現行法條文義跟你講文義上得不出這個結論11/22 22:14
目的性解釋應該比較適用這個例子 ※ 編輯: zivking (118.232.42.130 臺灣), 11/22/2023 22:17:05
ntnusleep : 操作上若把遴選標準放寬,是可以接近你的想法啦11/22 22:16
如果要遴選,需先增訂「遴選辦法由主管機關定之」,以符合授權明確性,但遴選辦法還 會有爭議,為何他不用,而我要?所以基於國民主權,社會契約論,除了法定例外,其他 人原則一律參加 ※ 編輯: zivking (118.232.42.130 臺灣), 11/22/2023 22:20:32
h80733 : 戰時怎麼做,當然就看平時怎麼規劃囉? 平時都沒規 11/22 22:18
h80733 : 劃,戰時能怎麼做? 平時主導機構說看看是誰?說出11/22 22:18
h80733 : 來? 11/22 22:18
pain0 : 造謠的人說正常討論是不是有什麼誤會啊 11/22 22:18
無視他就好
pain0 : 哇靠,法律跟國文真的很難阿11/22 22:19
h80733 : 還是說法學大師要解釋說國防部「督導」的意思就是 11/22 22:21
h80733 : 「規劃」? 11/22 22:21
※ 編輯: zivking (118.232.42.130 臺灣), 11/22/2023 22:21:58
design0606 : "協調中央主管機關" 外部會協調主管機關到你嘴裡11/22 22:22
design0606 : 變成外部會變成權責機關 你腦袋安好?11/22 22:22
https://i.imgur.com/KEoY3zD.jpg
立法理由寫得很明白,戰時怎麼用主導是國防部 ※ 編輯: zivking (118.232.42.130 臺灣), 11/22/2023 22:28:46
pain0 : 先黑單好了,有空再來看怎麼辦嘻嘻 11/22 22:24
jobli : https://imgur.com/zFA4vEF11/22 22:24
這張寫「建立全民防衛」
jobli : https://imgur.com/iVUzxNQ
11/22 22:26 這張寫民間可參與的全民防衛、防衛動員有太大需要準備。
jobli : 看來沒有宣傳自己有作民防,誤會的意思 11/22 22:29
看不出有宣稱做民防工作
h80733 : 反正結論就是 內政部是民防主導單位,主導單位無作 11/22 22:29
h80733 : 為,一般人找不到地方上民防課程,所以黑熊開課給11/22 22:29
h80733 : 民眾上。11/22 22:29
※ 編輯: zivking (118.232.42.130 臺灣), 11/22/2023 22:30:56
h80733 : 然後國防部很衰,被推出來當內政部無作為的背鍋仔 11/22 22:31
h80733 : 。 11/22 22:31
design0606 : 協調是主導 嗯嗯嗯11/22 22:32
立法理由都寫「以達訓用合一」,訓是中央主管機關,用是國防部,幫你國文老師QQ ※ 編輯: zivking (118.232.42.130 臺灣), 11/22/2023 22:36:21
rommel1 : 原本是警察消防在上的專業課程 11/22 22:33
jobli : https://imgur.com/ZBbLhCF11/22 22:34
合理的全民防衛需要公私部門協力,說得很好啊,請問那個部分不合理,還是能證明黑熊 宣稱做了「民防工作」?
gmkuo : 前一陣子搜尋防災士的網路資訊,了解到有一家政府11/22 22:35
pain0 : 斷章取義很輕鬆,哈哈11/22 22:35
gmkuo : 核可的審查輔導機構,並輔導認證十家左右的培訓機構11/22 22:36
gmkuo : 不過,資訊好像就到此為止,要自己找到門路知道培訓11/22 22:37
※ 編輯: zivking (118.232.42.130 臺灣), 11/22/2023 22:39:44
gmkuo : 機構的課程訊息才能進入吧。最奇怪的是消防署的11/22 22:39
gmkuo : 防災士資訊網站似乎失效了,毫無回應 11/22 22:39
https://rtp.nfa.gov.tw/dp/intro
jobli : 也是,針對反認知作戰和識別第五縱隊來說,也沒人在宣11/22 22:40
jobli : 傳是主打技能,民防也要有人作政戰工作啦,至於政戰有 11/22 22:40
jobli : 沒有作事,看個人認為 11/22 22:40
識別第五縱隊,puma臉書都有說明了。但我必須說,基於國家司法權獨佔,及憲法第8條1 項對人身自由保障,即便戰時,逮捕拘禁也必須是警察機關,審判也是需由法院依法定程 序審判,這就是法治臺灣跟人治中國最大的分別。 ※ 編輯: zivking (118.232.42.130 臺灣), 11/22/2023 22:44:40
gmkuo : 或許是黑熊重疊到別人的訓練領域,才會在這邊被罵得 11/22 22:40
gmkuo : 這麼難聽?11/22 22:41
design0606 : 你的老師才需要哭吧 協調變主導 怎麼凹都不會過啦 11/22 22:42
上面的立法理由:第二項規定民防工作與軍事勤務相關者﹐平時由中央主管機關會同國防 部督導執行﹐以達訓用合一之目的﹔戰時由國防部協調中央主管機關運用民防團隊﹐支援 軍事勤務﹐以明責任。 如果訓、用同單位,這條就可以刪了。 不相信你去國防管理學院找個法律系教授問一下不就得了?
jobli : 黑熊學院如何定位與政府的關係? 11/22 22:42
jobli : 何澄輝執行長表示,黑熊學院基本上是一民間機構,也 11/22 22:42
jobli : 是一個倡議團體,希望推廣「全民防衛」的理念,也讓11/22 22:42
jobli : 民眾能夠習得相關的知識和技巧。可是在真正要落實「11/22 22:42
jobli : 全民防衛」這個概念的時候,不可能不與公部門合作。 11/22 22:42
jobli : 所以黑熊學院也一直在尋求跟公家機關合作的機會。 11/22 22:42
jobli :11/22 22:42
jobli : 要落實全民防衛絕對不可能自外於政府部門,說可以自 11/22 22:42
jobli : 立一套系統,這樣的做法也是一種資源的浪費。11/22 22:42
jobli : 是是是 11/22 22:42
jobli : https://imgur.com/iQEjzwD 11/22 22:44
透過議題討論、國情分析、推廣教育,傳達正確民防認知,請問哪裡有錯? 哪裡有你一樓所謂的「宣傳有做民防工作」? ※ 編輯: zivking (118.232.42.130 臺灣), 11/22/2023 22:49:05 ※ 編輯: zivking (118.232.42.130 臺灣), 11/22/2023 22:52:38
jobli : 黑熊學院:宣傳軍事科普、認知作戰資訊辨識、避難規 11/22 22:52
jobli : 劃 11/22 22:52
jobli : 壯闊台灣 吳怡農:急救處置、大型傷口止血與檢傷、 11/22 22:52
jobli : 成立二個救難隊,真的對台灣付出 11/22 22:52
jobli : 沃草 Watchout公民行動指南:戰場應變、防衛與急救11/22 22:52
jobli : 、急難地圖11/22 22:52
jobli : 台灣社群守衛者:緊急狀況中的資訊傳播、國際求援、11/22 22:52
jobli : 網路串連 11/22 22:52
jobli : 搞半天只有吳怡農真的願意為台灣付出.,, 11/22 22:52
只要有做,都很好! 這些教授民防技能沒有壟斷獨佔問題,而且本來就是市場導向。 我更正一下,是市場機制,不是市場導向。 ※ 編輯: zivking (118.232.42.130 臺灣), 11/22/2023 22:54:51
smena : 不要用google學東西,去見見真實的從業者吧 11/22 22:53
※ 編輯: zivking (118.232.42.130 臺灣), 11/22/2023 22:56:29
design0606 : 怎麼說也不是你說的協調變成主導 11/22 22:57
怎麼用就是國防部主導,不然你說看看內政部怎麼運用支援軍事勤務? ※ 編輯: zivking (118.232.42.130 臺灣), 11/22/2023 22:59:19
bellas : 等等 可以學打砲 有打砲課程?請問課程內容?11/22 22:58
gmkuo : 其實我很久前約略知道防災士的雛形甚至更早期的發展11/22 22:58
smena : 健康安全的打炮絕對需要從小教育不要開玩笑11/22 22:59
莽夫只會橫衝猛撞,為他對象感到惋惜 ※ 編輯: zivking (118.232.42.130 臺灣), 11/22/2023 23:00:45
gmkuo : 以前做過防災相關研究,只是前面討論有人提防災士 11/22 23:00
這部分的努力跟研究,很棒! ※ 編輯: zivking (118.232.42.130 臺灣), 11/22/2023 23:02:19
gmkuo : 再去搜尋看看 11/22 23:01
bellas : 隨便一引就在只逞口舌之快 唉 11/22 23:03
h80733 : 原來在法律大師眼中,法律條文適用感覺的啊?而不 11/22 23:03
h80733 : 是根據法條上面文字? 11/22 23:03
bellas : 正經的就模糊其詞 11/22 23:05
哪一個部分模糊,那部分不正經,願聞其詳? ※ 編輯: zivking (118.232.42.130 臺灣), 11/22/2023 23:06:50
h80733 : https://i.imgur.com/vE5a8UN.jpeg 原來不是「國防11/22 23:10
h80733 : 部協調內政部,內政部去運用民防團體支援軍隊」?11/22 23:10
design0606 : 由國防部提出需求 協調內政部提供民防支援 11/22 23:25
design0606 : 可以被你說成國防部主導 你要不要先拿這篇去問11/22 23:25
design0606 : 你老師 看他敢不敢認你 11/22 23:25
由內政部來運用民防團運送彈藥資材比較適合,還是國防部來運用比較適合,用你的腦袋 想想吧! ※ 編輯: zivking (118.232.42.130 臺灣), 11/22/2023 23:28:03
h80733 : 所以要看你覺得?合不合理? 不是看法條字面上意思 11/22 23:31
h80733 : ? 11/22 23:31
h80733 : 另外運送彈藥物資,那個法條上面有寫是民防業務?11/22 23:32
h80733 : 法學大師?11/22 23:33
design0606 : 關腦袋屁事 法律是給你曲解 你自以為的? 11/22 23:37
所以說,你不用腦袋閱讀法條,思索法條真意嗎? ※ 編輯: zivking (118.232.42.130 臺灣), 11/22/2023 23:39:33
ntnusleep : 協助裝卸運輸軍品 11/22 23:38
ntnusleep : 民防法施行細則第3條 11/22 23:38
design0606 : 曲解就是用腦袋? 11/22 23:40
樓上都幫你講民防法施行細則了,不去看還在詭辯 ※ 編輯: zivking (118.232.42.130 臺灣), 11/22/2023 23:43:28
h80733 : z大說的是民防團,n大你說的第三條是在「警政目」11/22 23:42
h80733 : 下面的細則。11/22 23:42
h80733 : 不過警政應該也算民防團,那這點我是疏忽了 11/22 23:43
ntnusleep : 民防法第2條的民防工作範圍裡有"支援軍事勤務" 11/22 23:44
辛苦你還被噗嚨共曲解誤會,但我還是會無視小丑 ※ 編輯: zivking (118.232.42.130 臺灣), 11/22/2023 23:46:12
ntnusleep : 支援軍事勤務在民防法施行細則第3條有更具體的說明 11/22 23:45
ntnusleep : 其中含協助裝卸運輸軍品 11/22 23:45
ntnusleep : 還有一款是其他經國防部協調中央主管機關指定者11/22 23:46
ntnusleep : 所以就算沒有明文寫在施行細則的項目也有可能11/22 23:47
本法第二條第四款所稱支援軍事勤務,指由民防團隊人員於戰時「配合」國防軍事單位執 行下列事項。由上可知,國防部才是主導
h80733 : 以軍用品運輸為例: 「協調」基本上告知從哪運到哪 11/22 23:47
h80733 : ?難道要「主導」調度分配車輛、駕駛、排班、車輛 11/22 23:47
h80733 : 維修嗎? 國防部有那個人力資源時間喔? 腦子是很11/22 23:47
h80733 : 好用的東西。11/22 23:47
※ 編輯: zivking (118.232.42.130 臺灣), 11/22/2023 23:49:34
ntnusleep : 樓上你噓錯應該要推回來 11/22 23:48
不用跟小丑認真 ※ 編輯: zivking (118.232.42.130 臺灣), 11/22/2023 23:50:17
h80733 : 好喔11/22 23:54
design0606 : 你先解釋你的協調 跟 主導搞混再來笑別人噗攏共 11/22 23:54
https://i.imgur.com/Qo5sNO5.jpg
jobli : 所以他們是公司,所以沒有真的作實質民防工作沒問題11/22 20:38
jobli : 啊,但一直宣傳自己有作,算是一種廣告嗎 11/22 20:38
design0606 : 釋明 自己沒手不會查 民防法民防法施行細則翻過沒11/22 21:04
h80733 : 民防法定義包含的內容就是民防工作囉11/22 21:09
h80733 : 你要用「社會企業」觀點跟人爭「民防工作」本身就 11/22 21:10
Elfego: 政治圈一堆包養好嗎 11/22 21:10
h80733 : 輸了….11/22 21:10
h80733 : 是喔 證據呢? 11/22 21:20
smena : 其實所謂社會企業也只是模糊的名詞,你可以是大社11/22 21:20
smena : 會小企業也可以是小社會大企業,一般文教業也多有11/22 21:20
smena : 成立不同團體互通有無的情況,大體上重點還是商品11/22 21:20
Nicodim: 有錢人一堆包養好嗎11/22 21:20
smena : 而不是這些官方登記11/22 21:20
h80733 : 那我也不用跟你客氣了11/22 21:28
bellas : 固然有私人願意教授民防技能=》教啥?請問?11/22 21:32
bellas : 就這篇 不往回追 教啥?您說民防技能 我應該沒看錯 11/22 21:34
bellas : 吧 有收費 11/22 21:34
Foning: 學生妹被包養多嗎 11/22 21:34
h80733 : 民防法規定 民防負責單位是誰? 難道不是內政部、11/22 21:35
h80733 : 地方政府? 民防基礎知識去哪學? 要求負責單位開11/22 21:35
h80733 : 課啊? 叫民代去推啊? 社會企業想推,可以找負責 11/22 21:35
h80733 : 單位合作啊? 講的好像沒有負責單位,所以黑熊才11/22 21:35
h80733 : 要出來做事? 11/22 21:35
AKNY: 有錢人為啥都想包養 11/22 21:35
h80733 : 邏輯先後順序都搞不清楚?11/22 21:35
bellas : 需要立法才能達到目的=》您自己說的 需要立法 所以 11/22 21:36
bellas : 請先有法 不然不能達到您所要的目的 11/22 21:36
bellas : 打這麼長一篇 藏目的在裏頭 教民防11/22 21:37
design0606 : 他連建築師敢訴願當證人去抗辯這種說法都說得出來了 11/22 21:38
mysister: 有錢人為啥都想包養 11/22 21:38
bellas : 我不往回追 您這篇請問重點在甚麼?一大堆字 把目的 11/22 21:40
bellas : 藏裏頭含糊其詞 11/22 21:40
kkttaipeityy: 社會企業很棒啊,但社會企業就不是民防團體啊XD黑11/22 21:41
kkttaipeityy: 熊是民防補習班,民眾願意自費學習當然是好事,但 11/22 21:41
kkttaipeityy: 說自己做的是「民防」就會碰到民防法定義的問題。 11/22 21:41
cir72: 亞洲最大包養網上線啦 11/22 21:41
kkttaipeityy: 民防團體有嚴格定義,黑熊立意良善,但一直誤用民 11/22 21:41
kkttaipeityy: 防的字眼 11/22 21:41
bellas : 戰時當依何法?拿平時用的來混過去 11/22 21:42
kkttaipeityy: 簡單來講:黑熊是民防補習班(o) 11/22 21:42
kkttaipeityy: 黑熊是民防團體(x)
ATrain: 我哥上包養網被我抓包..
h80733 : 民防法不熟嗎? 民防工作與軍事勤務相關者,平時由 11/22 21:43
h80733 : 中央主管機關會同國防部督導執行。 國防部只是督11/22 21:43
h80733 : 導, 你叫怪國防部怎不協調? 11/22 21:43
bellas : 整篇最後就說教民防 您拿一堆人教的還是民防 還要收 11/22 21:44
bellas : 費11/22 21:44
grado0802: 有人包養過洋鬼子嗎11/22 21:44
ntnusleep : 推 11/22 21:44
ntnusleep : 戰時由國防部協調中央主管機關運用民防團隊11/22 21:46
bellas : 前面一堆不重要 您說依法收費教民防 戰時應依何法? 11/22 21:47
ntnusleep : 有附法條條號來討論,好多了 11/22 21:47
ntnusleep : 不過民防法第五條是"經遴選參加"而非應參加 11/22 21:51
smilejin: 有錢人為啥都想包養 11/22 21:51
bellas : 土風舞只是娛樂身體動一動 我躲家裏打砲誰會鳥我 我 11/22 21:51
bellas : 到大馬路上可以打砲嗎
ntnusleep : 第六條則是免參加民防編組之情形11/22 21:52
design0606 : 還國防部權責 兩個協調大字當作沒看見? 11/22 21:52
bellas : 那就請等有法源後依法教授民防 11/22 21:52
qusekii: 有人被洋鬼子包養過嗎 11/22 21:52
design0606 : 還是你認為"協調"就是權責 不是很愛扯法律 11/22 21:53
design0606 : 法律可以這樣曲解?
ntnusleep : 就有協調跟督導的權責啊XD 11/22 21:54
h80733 : 本法所謂主管機關:在中央為內政部;在直轄市為直11/22 21:54
h80733 : 轄市政府;在縣(市)為縣(市)政府。 民防工作與 11/22 21:54
Y949731: 到底要多有錢才會想包養 11/22 21:54
h80733 : 軍事勤務相關者,平時由中央主管機關會同國防部督11/22 21:54
h80733 : 導執行。 這段就是平時內政部為主要負責,為什麼11/22 21:54
h80733 : 民防教育訓練不知道去哪學的兇手不就很明顯了?11/22 21:54
ntnusleep : 所以黑熊會出現,可能是內政部的問題11/22 21:56
h80733 : 國防部「督導」責任是在平時,不是戰時…..11/22 21:57
T730733: 包養SD = aSugarDating11/22 21:57
h80733 : 如果黑熊是在野黨相關人士推的就算了……11/22 21:58
ntnusleep : 第五條第1項第4款成年至未滿七十歲是經遴選參加11/22 21:58
bellas : 請不要先打一打堆 再混搖視聽 反正就是教民防 前面11/22 21:58
bellas : 一打堆請問那麼多字幹麻?11/22 21:58
h80733 : 現在推puma出不分區的人,是跟現在內政部很不熟? 11/22 21:58
FireStation: 閨蜜上包養網還推薦我... 11/22 21:58
bellas : 前面那一大堆請問目的何在?11/22 21:59
ntnusleep : 現在就是民防是什麼不太清楚,內政部在做什麼不清楚11/22 22:01
ntnusleep : 不過討論就討論別言語互相攻擊啦 11/22 22:02
h80733 : 跟正常人客氣好好討論當然好,不過反正我是不會對11/22 22:04
h80733 : 到處抹人造謠、帶風向的人客氣啦。 11/22 22:04
Thobel: 包養? 11/22 22:04
ntnusleep : XD 11/22 22:05
ntnusleep : 所以仔細看文字,成年國民至未滿七十歲不是應參加 11/22 22:06
h80733 : 話說在法條中的「協調」 原來是主導的意思喔?哇法 11/22 22:07
h80733 : 學大師開示受益匪淺耶。 11/22 22:07
bc026057 : 有個造謠仔被打臉打的啪啪響11/22 22:08
Reji: 台全最的包養SD上線啦!11/22 22:08
design0606 : 協調直接超譯成"權責"你的老師應該不敢認你11/22 22:09
ntnusleep : 我對民防也不太懂,正在跟各位大德學習 11/22 22:13
ntnusleep : 你的想法應該是全民原則上都應該編入民防,例外排除 11/22 22:13
ntnusleep : 我是就現行法條文義跟你講文義上得不出這個結論11/22 22:14
ntnusleep : 操作上若把遴選標準放寬,是可以接近你的想法啦11/22 22:16
Hathael: 現在包養網都這麼直接嗎11/22 22:16
h80733 : 戰時怎麼做,當然就看平時怎麼規劃囉? 平時都沒規 11/22 22:18
h80733 : 劃,戰時能怎麼做? 平時主導機構說看看是誰?說出11/22 22:18
h80733 : 來? 11/22 22:18
pain0 : 造謠的人說正常討論是不是有什麼誤會啊 11/22 22:18
pain0 : 哇靠,法律跟國文真的很難阿11/22 22:19
yovroc: 歐美包養真的很平常嗎?11/22 22:19
h80733 : 還是說法學大師要解釋說國防部「督導」的意思就是 11/22 22:21
h80733 : 「規劃」? 11/22 22:21
design0606 : "協調中央主管機關" 外部會協調主管機關到你嘴裡11/22 22:22
design0606 : 變成外部會變成權責機關 你腦袋安好?11/22 22:22
pain0 : 先黑單好了,有空再來看怎麼辦嘻嘻 11/22 22:24
helgalie: 男友上包養網 該放生嗎 11/22 22:24
jobli : https://imgur.com/zFA4vEF11/22 22:24
jobli : 看來沒有宣傳自己有作民防,誤會的意思 11/22 22:29
h80733 : 反正結論就是 內政部是民防主導單位,主導單位無作 11/22 22:29
h80733 : 為,一般人找不到地方上民防課程,所以黑熊開課給11/22 22:29
h80733 : 民眾上。11/22 22:29
OREOMZA: 是這個包養平台11/22 22:29
h80733 : 然後國防部很衰,被推出來當內政部無作為的背鍋仔 11/22 22:31
h80733 : 。 11/22 22:31
design0606 : 協調是主導 嗯嗯嗯11/22 22:32
rommel1 : 原本是警察消防在上的專業課程 11/22 22:33
jobli : https://imgur.com/ZBbLhCF11/22 22:34
punjab: 交男友跟包養有什麼差別11/22 22:34
gmkuo : 前一陣子搜尋防災士的網路資訊,了解到有一家政府11/22 22:35
pain0 : 斷章取義很輕鬆,哈哈11/22 22:35
gmkuo : 核可的審查輔導機構,並輔導認證十家左右的培訓機構11/22 22:36
gmkuo : 不過,資訊好像就到此為止,要自己找到門路知道培訓11/22 22:37
gmkuo : 機構的課程訊息才能進入吧。最奇怪的是消防署的11/22 22:39
sashare: 包養網到底在紅什麼?11/22 22:39
gmkuo : 防災士資訊網站似乎失效了,毫無回應 11/22 22:39
jobli : 也是,針對反認知作戰和識別第五縱隊來說,也沒人在宣11/22 22:40
jobli : 傳是主打技能,民防也要有人作政戰工作啦,至於政戰有 11/22 22:40
jobli : 沒有作事,看個人認為 11/22 22:40
gmkuo : 或許是黑熊重疊到別人的訓練領域,才會在這邊被罵得 11/22 22:40
sijiex: 有人被包養 11/22 22:40
gmkuo : 這麼難聽?11/22 22:41
design0606 : 你的老師才需要哭吧 協調變主導 怎麼凹都不會過啦 11/22 22:42
jobli : 黑熊學院如何定位與政府的關係? 11/22 22:42
jobli : 何澄輝執行長表示,黑熊學院基本上是一民間機構,也 11/22 22:42
jobli : 是一個倡議團體,希望推廣「全民防衛」的理念,也讓11/22 22:42
VLADINA: 求包養...管飽就好XD11/22 22:42
jobli : 民眾能夠習得相關的知識和技巧。可是在真正要落實「11/22 22:42
jobli : 全民防衛」這個概念的時候,不可能不與公部門合作。 11/22 22:42
jobli : 所以黑熊學院也一直在尋求跟公家機關合作的機會。 11/22 22:42
jobli :11/22 22:42
jobli : 要落實全民防衛絕對不可能自外於政府部門,說可以自 11/22 22:42
odemagus: 阿姨!我不想努力了(求包養) 11/22 22:42
jobli : 立一套系統,這樣的做法也是一種資源的浪費。11/22 22:42
jobli : 是是是 11/22 22:42
jobli : https://imgur.com/iQEjzwD 11/22 22:44
jobli : 黑熊學院:宣傳軍事科普、認知作戰資訊辨識、避難規 11/22 22:52
jobli : 劃 11/22 22:52
yes500: 有沒有富二代要包養
jobli : 壯闊台灣 吳怡農:急救處置、大型傷口止血與檢傷、 11/22 22:52
jobli : 成立二個救難隊,真的對台灣付出 11/22 22:52
jobli : 沃草 Watchout公民行動指南:戰場應變、防衛與急救11/22 22:52
jobli : 、急難地圖11/22 22:52
jobli : 台灣社群守衛者:緊急狀況中的資訊傳播、國際求援、11/22 22:52
alexantiy: 身邊有朋友被包養11/22 22:52
jobli : 網路串連 11/22 22:52
jobli : 搞半天只有吳怡農真的願意為台灣付出.,, 11/22 22:52
smena : 不要用google學東西,去見見真實的從業者吧 11/22 22:53
design0606 : 怎麼說也不是你說的協調變成主導 11/22 22:57
bellas : 等等 可以學打砲 有打砲課程?請問課程內容?11/22 22:58
sowrey: 亞洲最大包養平台上線了11/22 22:58
gmkuo : 其實我很久前約略知道防災士的雛形甚至更早期的發展11/22 22:58
smena : 健康安全的打炮絕對需要從小教育不要開玩笑11/22 22:59
gmkuo : 以前做過防災相關研究,只是前面討論有人提防災士 11/22 23:00
gmkuo : 再去搜尋看看 11/22 23:01
bellas : 隨便一引就在只逞口舌之快 唉 11/22 23:03
cw758: 包養SD = SugarDaddy? 11/22 23:03
h80733 : 原來在法律大師眼中,法律條文適用感覺的啊?而不 11/22 23:03
h80733 : 是根據法條上面文字? 11/22 23:03
bellas : 正經的就模糊其詞 11/22 23:05
h80733 : https://i.imgur.com/vE5a8UN.jpeg11/22 23:10
h80733 : 部協調內政部,內政部去運用民防團體支援軍隊」?11/22 23:10
ludi: 這個包養網正妹好多 是真的嗎11/22 23:10
design0606 : 由國防部提出需求 協調內政部提供民防支援 11/22 23:25
design0606 : 可以被你說成國防部主導 你要不要先拿這篇去問11/22 23:25
design0606 : 你老師 看他敢不敢認你 11/22 23:25
h80733 : 所以要看你覺得?合不合理? 不是看法條字面上意思 11/22 23:31
h80733 : ? 11/22 23:31
peernut: 真的有這麼多人在找包養 11/22 23:31
h80733 : 另外運送彈藥物資,那個法條上面有寫是民防業務?11/22 23:32
h80733 : 法學大師?11/22 23:33
design0606 : 關腦袋屁事 法律是給你曲解 你自以為的? 11/22 23:37
ntnusleep : 協助裝卸運輸軍品 11/22 23:38
ntnusleep : 民防法施行細則第3條 11/22 23:38
xikimi: 有人可以分析一下包養平台的差異嗎 11/22 23:38
design0606 : 曲解就是用腦袋? 11/22 23:40
h80733 : z大說的是民防團,n大你說的第三條是在「警政目」11/22 23:42
h80733 : 下面的細則。11/22 23:42
h80733 : 不過警政應該也算民防團,那這點我是疏忽了 11/22 23:43
ntnusleep : 民防法第2條的民防工作範圍裡有"支援軍事勤務" 11/22 23:44
Avero: 那個包養網人最多XD 11/22 23:44
ntnusleep : 支援軍事勤務在民防法施行細則第3條有更具體的說明 11/22 23:45
ntnusleep : 其中含協助裝卸運輸軍品 11/22 23:45
ntnusleep : 還有一款是其他經國防部協調中央主管機關指定者11/22 23:46
ntnusleep : 所以就算沒有明文寫在施行細則的項目也有可能11/22 23:47
h80733 : 以軍用品運輸為例: 「協調」基本上告知從哪運到哪 11/22 23:47
ejoz: 我妹上包養網被我發現= = 11/22 23:47
h80733 : ?難道要「主導」調度分配車輛、駕駛、排班、車輛 11/22 23:47
h80733 : 維修嗎? 國防部有那個人力資源時間喔? 腦子是很11/22 23:47
h80733 : 好用的東西。11/22 23:47
ntnusleep : 樓上你噓錯應該要推回來 11/22 23:48
h80733 : 好喔11/22 23:54
FishRoom: 隔壁桌的人竟然在討論包養...11/22 23:54
design0606 : 你先解釋你的協調 跟 主導搞混再來笑別人噗攏共 11/22 23:54
design0606 : 所以才來"協調"二字 法律用語你不知道回去問老師11/22 23:58
design0606 : 但把"曲解"當成"用腦"看法律 你還是省省吧11/22 23:58
design0606 : 簡單來說 民防來源就是內政部徵集 編成 國防部有需 11/22 23:59
design0606 : 要 提出協調 包含人力 用途 協調後由內政部分配人力 11/22 23:59
KsiR: 樓上是不是被包養 11/22 23:59
design0606 : 這樣你可以說成國防部主導 你要不要連同本文 和推噓11/23 00:00
design0606 : 文一併寄給你的老師 看你的老師會不會吐血11/23 00:00
h80733 : 笑死 原來在法學專家民防工作只有軍事勤務? 然後11/23 00:00
h80733 : 「配合」要擴大解釋稱受「主導管轄」?11/23 00:00
design0606 : 或是你可以說出你老師的尊姓大名 我幫你寄11/23 00:00
peoples: 樓下被包養11/23 00:00
h80733 : 老闆叫你「配合」一下客戶,然後你把客戶當作你的11/23 00:02
h80733 : 「主導」上級?11/23 00:02
pain0 : z大小心喔11/23 00:10
h80733 : 所以,有人覺得 國防部主導民防團的運輸車輛、駕駛 11/23 00:12
h80733 : 、排班、後勤保養,很合理正常XD? 11/23 00:12
wilmer: 現包養都上檯面了嗎 11/23 00:12
design0606 : 當人力到位 如何運用就是被支援單位運用 這很難嗎 11/23 00:18
design0606 : 舉個例子 你服役被派出去支援別單位 你能說 別單位 11/23 00:19
design0606 : 主官是你主官? 11/23 00:19
design0606 : 你反嗆H的例子 請問搬家司機老闆是你還是搬家公司? 11/23 00:20
design0606 : 難不成支援或搬家結束 你就擁有對方的主導權? 11/23 00:21
badlip: 在包養網遇到朋友= = 11/23 00:21
design0606 : 你說你對牛彈琴 琴還不願意被你彈哩11/23 00:21
ntnusleep : 其實就是內政部該好好編組、訓練民防 11/23 00:22
ntnusleep : 民防的事媒體也該去問內政部而不是國防部11/23 00:23
ntnusleep : 內政部該說清楚目前的民防準備程度能支援國軍什麼11/23 00:24
ntnusleep : 現在就是民防的事媒體喜歡去問國防部11/23 00:25
piggyoil: 問卦:有包養SD的卦嗎11/23 00:25
ntnusleep : 難怪軍方會覺得不爽 11/23 00:25
h80733 : 原來 國防部跟民防團 關係是 雇主與搬家公司(僱員 11/23 00:25
h80733 : )?11/23 00:25
pain0 : 樓上,黨產會的報告看一下,了解一下救國團是個什 11/23 00:27
pain0 : 麼東西啊11/23 00:27
TwixBar: 隔壁桌好像是包養SD在見面XD11/23 00:27
design0606 : 怎麼會沒關係?國防部(他單位主官)跟內政部(主官)協11/23 00:28
design0606 : 調 需要一個人(民防隊)去支援 那個人奉主官(內政部 11/23 00:28
design0606 : 命令去跟他單位主官(報到) 支援期間 受他單位主官( 11/23 00:29
design0606 : (國防部)管制 結果那個人(民防團)跟自己主官(內政 11/23 00:29
design0606 : 部)說 從今以後 他單位主官(國防部)就是他主官了 11/23 00:30
boggicer: aSugarDating = 包養SD? 11/23 00:30
design0606 : 你的曲解就是上述這種情形 OK? 11/23 00:30
zivking : 怎編輯回覆後ㄧ大段不見了? 11/23 01:19
design0606 : 刪噓文就刪噓文 還怪系統 11/23 01:46
jung7458 : 啊是有人去控告黑熊學院內亂罪了嗎?讓法院來認定 11/23 03:14
jung7458 : ,看看誰比較懂法條。 11/23 03:14
Chiason: 未看先猜這包養網 11/23 03:14
jumomo : 黑熊學院就是打著抗中飽臺大旗撈錢的夏令營而已.... 11/23 08:58
rocmp : 凹 11/23 09:26
h80733 : 刪推文? 噁心耶?沒見過辯解不下去直修文刪掉推噓 11/23 09:56
h80733 : 文的! 11/23 09:56
bc026057 : https://i.imgur.com/wUMCP8y.jpg 11/23 10:21
Markell: 有人知道包養SD是什麼嗎 11/23 10:21
h80733 : https://i.imgur.com/AvQteew.jpeg 11/23 10:37
h80733 : 要去睡,結果1點多偷上來刪推噓文? 11/23 10:37
h80733 : https://i.imgur.com/V4X6fnz.jpeg 11/23 10:39
h80733 : 進ptt,又不小心編輯到文章? 不知道為什麼特定的 11/23 10:39
h80733 : 推噓文就不見了? 11/23 10:39
fuoya: 一定又是這包養網 11/23 10:39
jobli : https://i.imgur.com/r6luZgv.jpg 11/23 12:57
jobli : 訓練協助跟取代政府的人員,這公司業務能力很強 11/23 12:57
ohoohoo : 他們就是要抹黑黑熊 11/24 06:46
ohoohoo : 中共不想要台灣人有民防意識 11/24 06:48
h80733 : 推吊路燈之人,才是真的害黑熊的人 11/24 08:26
Apasiri: 包養平台不意外 11/24 08:26
jobli : 看來等不到回答了 11/24 12:15
h80733 : 刪被打臉的推噓文、接著有人抱怨黑熊文太多、版主 11/24 12:35
h80733 : 公告黑熊文軍事點不足。 真是一套組合拳。 11/24 12:35