媒體人陳東豪在臉書發文 馬文君又要凍結第二艘潛艦預算 國民黨是要繼續這樣搞的嗎? 圖:向定宇委員要的 http://i.imgur.com/GNoqsUx.jpg
https://reurl.cc/WvOXqL ----- Sent from JPTT on my LGE LM-V600. -- ※ 發信站: 批踢踢實業坊(www.ptt-web.org.tw), 來自: 111.80.107.212 (臺灣) ※ 文章網址: https://www.ptt-web.org.tw/Military/M.1697701010.A.E80
jump2j : 沒跟這個事情,所以馬最後有沒有洩密?? 10/19 15:38
saviora : 法律上有沒有洩密要問檢調啊 10/19 15:40
junkuo : 有把資料交給韓國代表處,他自己承認的 10/19 15:41
Jimmykaz45 : 國賊 10/19 15:41
junkuo : 至於算不算洩密,那要問檢調的判斷 10/19 15:41
Peycere: 有錢人一堆包養好嗎 10/19 15:41
ARCHER2234 : 所以我才說潛艦的預算最好先過一過,不然下一期,嘿 10/19 15:44
ARCHER2234 : 嘿嘿,懂得都懂 10/19 15:44
tony121010 : 有兩個候選人可能不會續建 10/19 15:48
cloudwolf : 不是很懂"預算凍結"的執行方式,凍結39億預算案中的 10/19 15:50
cloudwolf : 3億,那其餘的36億還能動支嗎?? 10/19 15:50
vd422: 學生妹被包養多嗎 10/19 15:50
tony121010 : 主要是預算有綁定細項的話,不能動支部分可能會卡 10/19 15:52
tony121010 : 到整個計畫,還有國防委員會解凍很麻煩 10/19 15:52
tony121010 : 要所有提案委員簽名同意,其他委員會只要多數通過 10/19 15:53
tony121010 : 所以國防預算被解凍會被幾個委員卡住 10/19 15:54
junkuo : 說真的Ma委員現在也只能硬幹了,這時候縮手反而啟 10/19 15:54
lutano: 有錢人為啥都想包養 10/19 15:54
junkuo : 人疑竇,最好的方式就是一直凍結假裝監督 10/19 15:54
Wooctor : 這種時機點這兩位還搞這招... 10/19 15:56
Wooctor : 恰恰江沒簽,就只有一路以來最具爭議的簽 10/19 15:57
stoke4096 : 馬文君加吳斯懷根本夢幻隊 10/19 15:58
ARCHER2234 : 那又是誰把他們兩位放進國防委員會的捏,嘻嘻,窩 10/19 16:05
muiwo: 有錢人為啥都想包養 10/19 16:05
ARCHER2234 : 不知道 10/19 16:05
isco : 紅中黨呀 10/19 16:07
ARCHER2234 : 司馬昭之心,路人皆知,但是這裡少談政治,注意用 10/19 16:08
ARCHER2234 : 詞 10/19 16:08
rtwodtwo : 這還好啦 知道不能全刪 凍結1成報告後始得動支 稍 10/19 16:09
sunuzo: 亞洲最大包養網上線啦 10/19 16:09
rtwodtwo : 微能溝通了 10/19 16:09
rtwodtwo : 她以前都全刪全凍的 10/19 16:10
rtwodtwo : 但是這個風頭上這樣幹 給DPP又撿到砲 10/19 16:12
sassuck : 吳+馬+廖 根本呵呵 10/19 16:12
Rainknight : 又是這幾個垃圾 10/19 16:14
UNIQC: 我哥上包養網被我抓包.. 10/19 16:14
valenwe : Push 10/19 16:14
bkebke : 不過反過來 要這3億就要給情報 10/19 16:14
goetze : 凍結預算很正常~又不是刪除 10/19 16:15
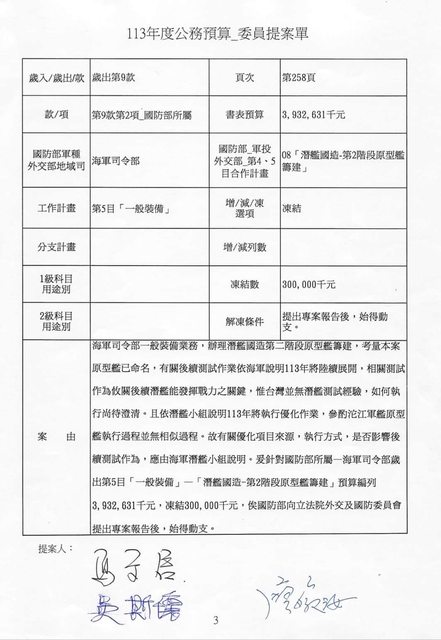
chyx741021 : 這個金額是預算書裡的「原型艦先期優化作業」這個 10/19 16:15
chyx741021 : 項目,看來海軍也承認這筆預算是為後續艦做準備 10/19 16:15
dewaro: 有人包養過洋鬼子嗎 10/19 16:15
chyx741021 : 雖然只佔不到一成,但也是一口氣要凍結3億元 10/19 16:15
goetze : 重點是~不是她說凍就凍,要國防委員會內通過 10/19 16:16
goetze : 之前就發生她提凍結結果國防委員會也通過 10/19 16:16
qsgjnmvb : 凍結預算其實比刪除預算好 10/19 16:17
goetze : 結果國防委員會裡綠營佔比較高~我記得當時蔡英文還 10/19 16:18
Elfego: 有錢人為啥都想包養 10/19 16:18
goetze : 震怒 10/19 16:18
goetze : 當時凍結的就是潛艦的預算 10/19 16:18
goetze : 凍結就是你只要達到要求就可以結凍~錢是還在的 10/19 16:19
chyx741021 : 這種明知不會過的提案,第一目的是表態、第二則是 10/19 16:19
chyx741021 : 拖延通過的時間 10/19 16:19
Nicodim: 有人被洋鬼子包養過嗎 10/19 16:19
goetze : 結凍=解凍~打錯 10/19 16:19
qsgjnmvb : 反正現在就死纏爛打想辦法拖預算 好跟自己主子交代 10/19 16:19
raymond501 : 這人是怎樣 10/19 16:20
goetze : 事實證明國造潛艦的執行過程中,確實發生過連綠委 10/19 16:20
goetze : 也看不下去的事情,才會同意凍結預算 10/19 16:20
Foning: 到底要多有錢才會想包養 10/19 16:20
qsgjnmvb : 現在全台人民都知道馬=潛艦是阻力 10/19 16:21
goetze : 凍結預算跟拖預算是不同的 10/19 16:21
isco : 以拖大便,等援軍到來......明年選後就有大量援軍 10/19 16:21
goetze : 如果連這都搞不清楚,那我也不知道該怎說 10/19 16:21
goetze : 凍結預算只是將已編列的預算暫不給付 10/19 16:22
AKNY: 包養SD = aSugarDating 10/19 16:22
qsgjnmvb : 明年國會可能沒們好看了 10/19 16:22
goetze : 跟所謂的拖延根本不同事 10/19 16:22
rtwodtwo : 馬文君當然要表態啊 是表給誰看 不好說 10/19 16:22
qsgjnmvb : 如果能剛好拼55波就感謝了 10/19 16:23
chyx741021 : 這種提案在風頭上想也知道不會過,還要委員會花時 10/19 16:23
mysister: 閨蜜上包養網還推薦我... 10/19 16:23
chyx741021 : 間表決不就是拖時間嗎? 10/19 16:23
goetze : 原型艦性能都還沒測,凍結第二艘的預算事實上蠻正常 10/19 16:24
goetze : 換立場,民進黨也會這樣做 10/19 16:24
rtwodtwo : 提案就要討論啊 她還是召委耶 goetze你認為不是拖 10/19 16:24
rtwodtwo : 延? 10/19 16:24
cir72: 包養? 10/19 16:24
qsgjnmvb : 馬雙贏 10/19 16:25
yankeehater : 吳斯懷+馬文君 夢幻組合 10/19 16:25
goetze : 我說了~第一艘都不知道性能怎要~第二艘預算凍結很 10/19 16:25
rtwodtwo : 就不能乖乖放手嗎? 10/19 16:25
goetze : 正常 10/19 16:25
ATrain: 台全最的包養SD上線啦! 10/19 16:25
goetze : 我說了~是凍結,不是刪除 10/19 16:26
qsgjnmvb : 馬以在做的事情主子一直都在 10/19 16:26
ARCHER2234 : 嗯嗯嗯,上次也是同一招噢,啾咪 10/19 16:26
goetze : 難不成現在就要開始支出第二艘的費用? 10/19 16:26
yankeehater : 馬文君說的3萬元潛艦性能怎樣啊 10/19 16:26
grado0802: 現在包養網都這麼直接嗎 10/19 16:26
goetze : 這樣合理? 10/19 16:27
ARCHER2234 : 凍結,乒 10/19 16:27
goetze : 不想討論我也沒辦法~依現在的狀態~凍結第二艘很正常 10/19 16:27
goetze : 還是現在這種狀態下,就要開始支出第二艘的錢了? 10/19 16:28
rtwodtwo : 你不編錢 第二艘要怎麼修改 當然是邊測邊改設計 這 10/19 16:29
smilejin: 歐美包養真的很平常嗎? 10/19 16:29
rtwodtwo : 樣船廠的人才留的住 經驗才能傳承啊 全測完才開始 10/19 16:29
rtwodtwo : 搞第二艘 你要船廠喝西北風嗎 10/19 16:29
goetze : 這樣付錢有人認為合理那我也沒辦法 10/19 16:29
qsgjnmvb : 凍結不代表錢會拿去其他地方用只是暫時不給過 等原 10/19 16:29
qsgjnmvb : 型艦各種測試進度報告如果順利早晚都要放的 10/19 16:29
qusekii: 男友上包養網 該放生嗎 10/19 16:29
goetze : 編列跟凍結是兩回事~還是這文寫錯? 10/19 16:30
chyx741021 : 這個在預算書裡是「原型艦先期優化作業」,是原型 10/19 16:30
chyx741021 : 艦抓bug和提出解決方案後給後續艦設計的先期作業用 10/19 16:30
chyx741021 : 的,並不是蓋後續艦的預算耶 10/19 16:30
saviora : 現在已經在HAT階段了 你才說怎麼做檢測不是超奇怪 10/19 16:30
Y949731: 是這個包養平台 10/19 16:30
goetze : rtwodtwo~文內說的是凍結~你說的編列~根本兩回事 10/19 16:30
saviora : 如果是還沒開始HAT你說這個還有道理 10/19 16:31
r790528 : 專案報告後解凍其實對業務單位算是蠻討厭的事情 雖 10/19 16:31
r790528 : 然是不太會影響能不能做(實務上大部分案子在專案 10/19 16:31
r790528 : 報告後就會解凍) 但是很影響採購招標履約的時程 10/19 16:31
T730733: 交男友跟包養有什麼差別 10/19 16:31
chyx741021 : 而且這項預算並不是追加的,是在原型艦原本編列的 10/19 16:31
chyx741021 : 預算裡 10/19 16:31
goetze : 提案裡明明寫的就只是要國防部作專案報告後解凍 10/19 16:32
rtwodtwo : 所以馬文君又來鬼打牆了 說要知道性能才能蓋後續艦 10/19 16:32
rtwodtwo : 然後回頭卡原型艦測試費用 10/19 16:32
FireStation: 包養網到底在紅什麼? 10/19 16:32
saviora : 現在已經要HAT 明年準備SAT 你才在問檢測問題 10/19 16:32
goetze : 這種方式本來就很正常~到底哪不對? 10/19 16:32
goetze : 專案報告後解凍~這作法本來就很常見 10/19 16:32
saviora : 專案報告後解凍很正常啊 可是這件事是要在HAT之前 10/19 16:33
rtwodtwo : 跟當初卡海鯤號一樣 要設計完了才編建造經費 然後 10/19 16:34
Thobel: 有人被包養 10/19 16:34
rtwodtwo : 回頭卡設計費用 10/19 16:34
saviora : 國防部敢在沒跟委員報告怎麼做HAT和SAT就跑去做嗎 10/19 16:34
rtwodtwo : 所以馬文君活該又被highlight 10/19 16:34
r790528 : 另外這些提案單後續還會有業務單位去拜訪提案委員, 10/19 16:36
r790528 : 商議修改提案單或改主決議,之後委員會審查時提出 10/19 16:36
Reji: 求包養...管飽就好XD 10/19 16:36
r790528 : 修改。目前還不是確定會凍就是了。 10/19 16:36
r790528 : (實務被各種立院提案單的經驗 10/19 16:37
chantilas : 真的很糟糕耶妳啊 10/19 16:38
g9122xj : 還敢啊... 10/19 16:39
saviora : 現在原型艦都在泊港測試了 你才跑出來問怎麼測試 10/19 16:40
Hathael: 阿姨!我不想努力了(求包養) 10/19 16:40
icem : 過半是民進党 這會通過嗎 10/19 16:40
chyx741021 : 只有在野黨立委連署的話,過的機會不大,反正就是 10/19 16:42
chyx741021 : 刻意要表態和拖時間用的 10/19 16:42
Yanrei : 凍結的目的通常都是刷一下存在感這樣 10/19 16:49
kabegami : 預算凍結的提案是委員會人數20%就可以提案,國防委 10/19 16:51
yovroc: 有沒有富二代要包養 10/19 16:51
kabegami : 員會共15人,所以只要3人就可以提案了 10/19 16:51
ianlai : 又是妳!! 10/19 16:54
Hohenzollern: 馬文君身上有四個他字案 死豬不怕滾水燙XD 10/19 16:54
Szss : 背骨仔 10/19 17:14
JCrawford : HAT早就開始了 事實上每個階段都在測試 10/19 17:17
helgalie: 身邊有朋友被包養 10/19 17:17
fbtm : 請問是不能凍結嗎?不凍結要怎麼監督 10/19 17:18
danielww : 潛艦這種攸關全民性命的問題 叛__MA搞越大 KMT輸越 10/19 17:18
danielww : 多 ~~~~~~~~~ 10/19 17:18
JCrawford : 你寫的那理由擺明就是來亂的 10/19 17:19
pupu20317 : 台灣真的不缺馬文君們 嘖嘖 10/19 17:19
OREOMZA: 亞洲最大包養平台上線了 10/19 17:19
JCrawford : 造潛艦從頭到尾都在測試 10/19 17:20
JCrawford : 裝備在原廠就要測試了 10/19 17:20
s891510 : 這人渣真的不演了耶 10/19 17:20
JCrawford : 運來台灣 裝進潛艦前也要測試 那叫做FAT 10/19 17:21
JCrawford : 裝起來後在泊港再測試 叫做HAT 10/19 17:21
punjab: 包養SD = SugarDaddy? 10/19 17:21
xheath : 這很正常吧 不用刻意針對 她為人怎樣是一回事 10/19 17:22
JCrawford : 最後在出海測試 SAT 10/19 17:22
xheath : 議事規則就是如此 10/19 17:22
JCrawford : 馬這麼沒常識到這種地步 10/19 17:22
sevenway777 : 那麼久了到底有沒有洩密,很難判定嗎? 10/19 17:22
sashare: 這個包養網正妹好多 是真的嗎 10/19 17:22
xheath : 大家要理性一點 10/19 17:22
JCrawford : 平常開機密會議是都在睡覺嗎 10/19 17:23
JCrawford : 那你幹嘛去開阿 10/19 17:23
Ekmund : ...死豬不怕滾水燙 10/19 17:25
Ekmund : 搞不清楚狀況的在用議事規則拖累造艦進度 10/19 17:27
sijiex: 真的有這麼多人在找包養 10/19 17:27
Ekmund : 是個公民都有理由生氣啊 10/19 17:27
JustSad : 公共工程與重大工程可以追加工程款,潛艦國造搞凍結 10/19 17:30
JustSad : 你硬要說這是正常監督,當大家都是剛走出新手村嗎? 10/19 17:30
JustSad : 退一百步,英美六國相挺剪彩形同背書同時妳玩凍預算 10/19 17:32
JustSad : 到底是在監督?還是作秀給契丹老大看,大家都知道。 10/19 17:33
VLADINA: 有人可以分析一下包養平台的差異嗎 10/19 17:33
seastar1982 : 推文小心 馬鎮長會告人 10/19 17:34
curlymonkey : 畜生 10/19 17:35
Kein545 : 哪來的 喔南投喔 不意外 10/19 17:40
greenday0827: 這些人真的很不想臺灣變強欸… 10/19 17:41
LI40 : 凍結理由頗意義不明 10/19 17:45
odemagus: 那個包養網人最多XD 10/19 17:45
Haruno : 凍結的其中一個目的會不會就是「拖」? 10/19 17:50
crazypeo45 : 就是拖 不用懷疑 10/19 17:52
ryannieh : 這哪裡是什麼凍第二艘,明明就是凍原型艦測試的錢 10/19 17:58
jskblack : 就是想拖 10/19 18:02
php4 : 這種就叛徒跟叛徒的同伴的最愛 10/19 18:11
yes500: 我妹上包養網被我發現= = 10/19 18:11
henry0131 : 有人不說話了喔 那理解為大立委連第一艘都是能擋就 10/19 18:17
henry0131 : 擋沒問題吧 10/19 18:17
vt1009 : 台灣人太溫和都沒人敢阿拉花瓜 10/19 18:24
z2wen : 看清楚,提出專案報告就能解凍了 10/19 18:24
z2wen : 又不是全面凍結,要你提出專案報告很難嗎? 10/19 18:25
alexantiy: 隔壁桌的人竟然在討論包養... 10/19 18:25
zick0704 : 看標題我還以為凍結80%咧,原來是凍結8%啊.. 10/19 18:25
z2wen : 理由都說了台灣尚無潛艦測試經驗,所以先凍結等你 10/19 18:29
z2wen : 提出專案報告的辦法就能解凍 10/19 18:29
henrytsai : 以內地優質立委過往紀錄,凍十分之一真是高抬貴手呢 10/19 18:30
z2wen : 人家根據議事規定來履行民意代表對爭議預算的監督 10/19 18:31
sowrey: 樓上是不是被包養 10/19 18:31
z2wen : 與把關的權利,這叫拖延? 10/19 18:31
Royalblend : 這在國會審預算超正常的 10/19 18:31
Yanrei : 這種就很常見刷存在感的手法 10/19 18:31
Royalblend : 每年凍結預算叫行政機關交報告的事情一大堆,這哪叫 10/19 18:32
Royalblend : 擋 10/19 18:32
cw758: 樓下被包養 10/19 18:32
Royalblend : 協商就專案改書面,或是改主決議就過了啦 10/19 18:32
oscarwu3041 : 就是沒特殊政績所以只好四處凍結預算證明自己有做事 10/19 18:33
oscarwu3041 : 啊 10/19 18:33
z2wen : 審預算,就是在審不合理或不必花的,心有成見,看 10/19 18:34
z2wen : 什麼都有問題 10/19 18:34
ludi: 現包養都上檯面了嗎 10/19 18:34
henrytsai : 尚無測試經驗,所以凍優化的錢?要凍也是凍測試的錢 10/19 18:34
henrytsai : 吧,連凍結理由都這樣亂掰,跟我說是在監督? 10/19 18:34
LI40 : 什麼叫作“尚無潛艦測試經驗”所以就凍結? 10/19 18:35
Royalblend : 如果說四處凍結預算叫刷存在感的話,那執政黨立委 10/19 18:35
Royalblend : 凍預算的也一堆喔,這就立委工作啦 10/19 18:35
peernut: 在包養網遇到朋友= = 10/19 18:35
z2wen : 第一艘原型艦的測試辦法都還沒出來,直接要第二艘 10/19 18:36
z2wen : 的錢,難道合理嗎? 10/19 18:36
LI40 : 有人連後面推文解釋都沒看就在跳針嗎 10/19 18:36
z2wen : 你先生出第一艘原型艦的測試辦法的專案報告再說吧 10/19 18:37
z2wen : ,不合理就該凍結,不要理盲的看待事情 10/19 18:37
xikimi: 問卦:有包養SD的卦嗎 10/19 18:37
LI40 : 誰跟你說“第二階段原型艦”是第二艘的? 10/19 18:38
z2wen : 國艦錢確實該花,但要花對花正確,而不是無意義的 10/19 18:38
z2wen : 浪費,我不認為這樣凍結有何不妥 10/19 18:38
LI40 : 昨天的以色列大翻車事件跳針不下去換跳這個 很勤勉 10/19 18:39
LI40 : 嘛 10/19 18:39
Avero: 隔壁桌好像是包養SD在見面XD 10/19 18:39
thehospital : 又看到某些熟悉id,辯不過就消失了 10/19 18:39
z2wen : 提專案報告很難嗎?又不是都不給你錢 10/19 18:39
henrytsai : 開會不來開,官員來立院你不問,然後直接凍預算要專 10/19 18:40
henrytsai : 案報告?這叫監督?還是在意圖拖延? 10/19 18:40
LI40 : 因為沒有潛艦測試經驗所以凍結 那么請問連署人去開 10/19 18:40
ejoz: aSugarDating = 包養SD? 10/19 18:40
LI40 : 會是在開什麼會? 10/19 18:40
z2wen : 不是啊,你沒看到人家要你提出專案報告就能解凍了 10/19 18:41
z2wen : ?很簡單的事變成居心叵測的拖延? 10/19 18:41
z2wen : 總之,要錢就給報告,替人民監督納稅錢天經地義 10/19 18:42
LI40 : 別跟我跳針什麼專案報告 理由說沒有潛艦“測試”經 10/19 18:45
FishRoom: 未看先猜這包養網 10/19 18:45
LI40 : 驗“尚待釐清”所以要凍結 所以要提報告才能解凍 10/19 18:45
LI40 : 那開會是在幹嘛 質詢是在幹嘛 在那邊要人提報告? 10/19 18:45
LI40 : 然後凍結理由叫做“沒測試經驗尚待釐清”?? 10/19 18:45
LI40 : 都在HAT了 在那邊拿什麼沒有測試經驗當理由 10/19 18:47
JCrawford : 是要提啥報告? 你有沒有看她質疑的理由? 10/19 18:48
KsiR: 有人知道包養SD是什麼嗎 10/19 18:48
JCrawford : 她是要問你沒有經驗你要怎測? 這是要回答啥? 10/19 18:49
undeadsin : 那個「測試經驗」是不是可以套知名迴圈meme啊? 10/19 18:49
JCrawford : 台灣本來就沒造過潛艦 也沒造過壓力殼 請問是怎造出 10/19 18:49
JCrawford : 來的? 10/19 18:49
z2wen : 一句話就報告拿出來啊,民意代表行使人民賦予的權 10/19 18:49
peoples: 一定又是這包養網 10/19 18:49
z2wen : 利,有任何不滿歡迎在明年表現 10/19 18:49
JCrawford : 若她不是對潛艦製造過程有興趣的話 不然就是在套話 10/19 18:50
LI40 : 潛艦都造出來了 覺得拿在別版甚至昨天哈瑪斯大翻車 10/19 18:50
LI40 : 的循環跳針法很有用是嗎? 10/19 18:50
JCrawford : 逼問 你是找哪個國際廠商來幫的? 10/19 18:50
wilmer: 包養平台不意外 10/19 18:50
JCrawford : 上次韓國被她廖北仔趕跑了 這次又想幹嘛? 10/19 18:51
z2wen : 況且報告也有助釐清如何測試,讓我國國民更能清楚 10/19 18:51
z2wen : 知悉國造國艦與預算是否合理 10/19 18:51
LI40 : 理由這麼薄弱吐嘈點這麼大 難怪只敢跳針去專案報告 10/19 18:52
JCrawford : 現在那個被韓國通緝的Park 據說還在台灣啦 10/19 18:52
badlip: 覺得包養網EY嗎 10/19 18:52
JCrawford : 不知道是不是想套話 把人家套出來 10/19 18:52
z2wen : 審查預算合理與否,是民意代表的工作,也是他們的 10/19 18:53
z2wen : 義務與權利,心有成見認為在拖延,無疑是藐視民意 10/19 18:53
LI40 : 不就是原本跳針立論基礎越來越站不住腳才轉去什麼 10/19 18:54
LI40 : 民意嗎 真要講民意 阿立委就不用被民意檢視啊? 10/19 18:54
piggyoil: 包養網站葉配啦 10/19 18:54
JCrawford : 全台灣只有黃曙光那批人親自搞過潛艦專案 10/19 18:54
JCrawford : 其他人最好知道潛艦預算多少? 10/19 18:55
JCrawford : 根本沒個概念 10/19 18:55
BW556 : 推 10/19 18:56
henrytsai : 迴圈meme之前就發生過啦,內地優質立委凍建造預算, 10/19 18:56
TwixBar: 記者收了包養網多少啦 10/19 18:56
henrytsai : 說還沒設計好怎麼可以編建造預算,結果回頭一看設計 10/19 18:56
henrytsai : 預算他也提案凍了 10/19 18:56
JCrawford : 馬是個連3萬元就可以做潛艦的話都能講出來的人 10/19 18:57
kynoko : 所以z2wen也認同她把機密外流給韓國情報院嗎? 10/19 18:57
JCrawford : 她最好懂潛艦該花多少錢 10/19 18:57
boggicer: 包養真亂 10/19 18:57
JCrawford : 我告訴你啦 第一次造潛艦的國家 最後出問題導致 10/19 18:58
JCrawford : 預算報表 並且延後服役 很多國家都發生過 10/19 18:58
JCrawford : 各國也都是硬著頭皮吃下去 10/19 18:58
Caroney : 綠委這次不敢凍了喔 10/19 18:59
z2wen : 很多國家發生過所以我國就該發生嗎,對嗎? 10/19 18:59
Chiason: 演藝圈一堆包養好嗎 10/19 18:59
JCrawford : 能造潛艦代表你的重工業升級 你也有處理這種需要30 10/19 18:59
LI40 : 呵 開始跳針模糊焦點大法了 10/19 18:59
z2wen : 所以意思是你認同預算債台高築也是應該的囉?都不 10/19 18:59
z2wen : 必省,當作沉沒成本? 10/19 18:59
Markell: 政治圈一堆包養好嗎 10/19 18:59
JCrawford : 萬零件大型專案的經驗 這好處太多了 10/19 18:59
JCrawford : 所以你要用80年老潛艦來賭我們的潛艦官兵? 10/19 19:00
JCrawford : 國防無價 10/19 19:00
JCrawford : 而且我們原型艦很保守 問題不會那麼大 10/19 19:01
Wooctor : 那麼快就有人跳出來幫忙護航噢 10/19 19:01
fuoya: 有錢人一堆包養好嗎 10/19 19:01
z2wen : 好個無價就能夠無條件的揮霍公帑不必審查就對了, 10/19 19:02
z2wen : 這種搞法我也只能敬謝不敏了 10/19 19:02
LI40 : 喔對 還很會滑坡 什麼時候要面對一下這個凍結理由 10/19 19:03
LI40 : ? 10/19 19:03
JCrawford : 笑死 那你乾脆說換營養午餐好了 10/19 19:03
Apasiri: 學生妹被包養多嗎 10/19 19:03
JCrawford : 既然沒共識 來這談啥國防 10/19 19:04
JCrawford : 反正你就是覺得可以賭老共不會打嘛 10/19 19:04
HDT : 誰麼時候說不能審查了? 但一個把機密透露給他國政 10/19 19:10
HDT : 府的立委在那邊凍結說有要審查 誰智商那麼低? 10/19 19:10
LI40 : 說個笑話 某Z昨天各種大翻車後都不知道人跑哪了 10/19 19:10
litidi: 有錢人為啥都想包養 10/19 19:10
test23786 : 只要掛一句審查當理由各種行為就合理 10/19 19:21
a8017700 : 看到某人一直跳針覺得好笑 10/19 19:54
sassuck : z2又來跳針了 10/19 20:01
Ekmund : 全民審查個雕 你老大連掉下來的東西炸什麼樣的坑 10/19 20:10
Ekmund : 都分不出來了 凍設計預算的迴圈也說不出所以然 10/19 20:10
Merzario: 有錢人為啥都想包養 10/19 20:10
Ekmund : 扯權利義務結果自己連查證義務都不盡就嘴老半天 10/19 20:10
Ekmund : 還有臉跳出來講一堆自己不懂和辦不到的事喔? 10/19 20:10
hgt : 都凍結還不叫拖延窩???? 那公司凍結你的薪水也不 10/19 20:35
hgt : 算拖延對吧??? 一定是正常的對吧?? 公三小!!!!!!! 10/19 20:36
henry0131 : 全民審查喔 那看來是最公開透明的支持者了 10/19 20:38
Muzaffer: 亞洲最大包養網上線啦 10/19 20:38
JustSad : 董事長跟其他企業代表剛剪綵合影,下一秒財務凍預算 10/19 20:42
shawncarter : 國民黨就是專出這種咖小 10/19 20:43
JustSad : 財務凍預算理由還不是財務流程有問題,是要檢測報告 10/19 20:43
JustSad : 重點並不是沒有檢測報告,而是財務覺得檢測報告不足 10/19 20:43
JustSad : 與此同時,跳出來幾個智障說這種監督本就是財務工作 10/19 20:44
MIJice: 我哥上包養網被我抓包.. 10/19 20:44
xheath : 不管她為人如何 有意無意 議事規則就是可以這樣 10/19 20:54
xheath : 大家推文理性一點 這咖會告人的 10/19 20:54
Ekmund : 來告 有什麼不可受公評的?針對私領域批評了? 10/19 21:01
chyx741021 : https://bit.ly/46YUbJd 10/19 21:17
chyx741021 : 一個人就提了150項國防預算凍結,居所有立委之冠 10/19 21:17
SpyTime: 有人包養過洋鬼子嗎 10/19 21:17
chyx741021 : 朝野立委總共提案300多項,馬文君一個人就佔150項 10/19 21:28
h80733 : 痾 不是提專案報告就能解除凍結? 10/19 22:42
h80733 : 不過有差嗎? 用特別預算就能繞過 馬了吧? 10/19 22:42
henrytsai : 是立委覺得有疑慮才擋?還是只是想讓國防部寫報告? 10/19 23:07
henrytsai : 為擋而擋還覺得沒錯?這叫監督? 10/19 23:09
Toth: 有錢人為啥都想包養 10/19 23:09
momotea : 好險早就看不到某Z的推文 10/20 01:56
EvilPrada : 雖然理論上39億被凍3億 還有36億可以用 但政府預 10/20 08:24
EvilPrada : 算是專款專用不能流用 很有可能凍3億就卡死全部 10/20 08:26
airandy1102 : 該死的賣國賊 10/20 11:39
apple00 : 賣國賊都不演了 10/20 14:09
Asterix: 有人被洋鬼子包養過嗎 10/20 14:09