作者pulato16 (七股哥布林)
標題Re: [討論] 優惠是不是反而讓商品變貴?
時間2024-06-03 07:38:13
※ 引述《chen09885 (偶4粗乃丸)》之銘言:
: 他們不玩點數回饋,
: 乾脆把省下的建置系統的成本,還有預計回饋的點數,直接反應減到商品價格上
這個要拆開來看
我不太理解日本這個理論
一般來說一定是要提高營業額
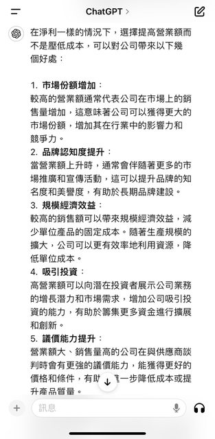
淨利一樣的前提,選擇提高營業額而不降低成本
上面那句你拿去問chatgpt或是行員都有答案
節錄幾點如下
https://i.imgur.com/Ml45eoa.jpeg
店家透過加強基礎建設(支付工具等)
提高來客數就屬這一類
: 因為抽太重,所以漲了5元,然後消費者則是用行動支付,可能拿個2元的回饋
拉高售價再給回饋
這個比較偏向店家減緩顧客感受漲價的手段
最近的例子就是豆漿之亂
直接拉高50%定價(60變90)
再給妳優惠價回到6x煮一下青蛙
其實還有一個很常見的作法
就是提高回饋難度
這個大家應該很有感
以前刷卡回饋是現金外還直接扣當期應繳
現在很多都給你點數
連限量回饋都出現先刷再登這種笑話
害我現在行事曆都是些信用卡回饋提醒
--
※ 發信站: 批踢踢實業坊(www.ptt-web.org.tw), 來自: 223.137.1.188 (臺灣)
※ 文章網址: https://www.ptt-web.org.tw/Lifeismoney/M.1717371495.A.5CA
→ may8010: 台灣愛玩的就是溫水煮青蛙無誤 XD 59.124.222.96 06/03 09:54
→ may8010: 現在都變點數然後到期不一樣有些=1元 59.124.222.96 06/03 09:54
→ may8010: 有些還要換算,還好我去年底思考了消費就 59.124.222.96 06/03 09:55
→ may8010: 全部幾乎改哩程了...以前真的要追著公告 59.124.222.96 06/03 09:55
→ may8010: 看要用什麼或是限制什麼,現在維持太短了 59.124.222.96 06/03 09:56
推 Markell: 現包養都上檯面了嗎 59.124.222.96 06/03 09:56 → may8010: 超過8%我才會看有沒有合適的卡不然用一張 59.124.222.96 06/03 09:56
噓 canlest: 台新: 你484在臭 114.44.250.241 06/03 10:16