現在富邦電話打不進去 我保富邦 今天表訂日本時間12:40到成田 現在日本時間16:08準備從仙台入境日本 說會安排巴士往成田 但是好遠欸 我想自己搭新幹線 這樣有沒有賠-.-/// 引述《milkflower (人匆匆)》之銘言: : 前面大家討論比較好的,應該是新安東京跟南山;比較差的,應該是富邦跟國泰 : 我拿了一樣假設6天300萬的保險額度來比較(新安東京不便險保最高) : 富邦 新安東京 : 保費: 455 371 : 班機延誤: 5000(定額) 最高5萬 : 旅程取消: 最高6萬 最高3萬 : 旅程更改: 最高6萬 最高3萬 : 行李延誤: 6000(定額) 最高5萬 : 旅行文件: 5000(定額) 最高1萬 : 我看條文好像一樣,旅程取消跟更改也都不是定額, : 不太懂大家覺得新安東京比較好的理由? : _ : ※ 引述《pupuliao (pupu)》之銘言: : : 不是這樣吧 : : 今天核心問題是是班機發生延誤的原因,或是說公共交通工具 停開的原因 : : 保險認賠的原因被限縮在 "目的地"發生問題才會理賠 : : 就像颱風來了 班機停飛 : : 那颱風是在目的地登陸、還是出發地登陸、還是剛好在飛行路徑上? : : 這要怎麼定義? : : 現在是保險公司說可以放寬認定等等 : : 那下次發生大事件呢? : : 像上次 燕子颱風 讓關西機場 關閉了好幾周這種一次大量賠償的事情 : : 搞得保險公司直接嚴格處理呢? : : 這問題不是放寬解釋就可以了吧 : : 沒有白紙黑字寫下來 誰知道會不會翻臉 -- ※ 發信站: 批踢踢實業坊(www.ptt-web.org.tw), 來自: 223.141.76.84 (臺灣) ※ 文章網址: https://www.ptt-web.org.tw/Japan_Travel/M.1694157021.A.EC7
p4585424 : 沒有吧,條款中要搭對方準備的09/08 15:16
沒關係 現在仙台機場 發給每人交通補助金日幣14000 ※ 編輯: silveriodide (223.141.76.84 臺灣), 09/08/2023 15:21:06
jajuen : 班機延誤是看登機時間,旅程更改要看你的狀況是否符09/08 15:22
jajuen : 合條款09/08 15:22
gloria3136 : 應該有改降非原定機場這項吧? 09/08 15:53
更正 機長講錯 虎航竟然發給每個人交通補助金日幣14000 我受寵若驚 ※ 編輯: silveriodide (223.141.76.84 臺灣), 09/08/2023 15:58:28
rabbit83035 : 竟然是虎航發的!?09/08 16:02
MohLih : 虎航發1.4萬円很有誠意了說09/08 16:15
yanagawa : 台虎WIN,新幹線12200円(仙台空港-->東京)09/08 16:20
ariel0829 : 太好了,剩下1800可以買個仙台牛舌便當在列車上吃09/08 16:26
有圖有真相 https://i.imgur.com/AAI3lLf.jpg
p4585424 : 沒有吧,條款中要搭對方準備的09/08 15:16
jajuen : 班機延誤是看登機時間,旅程更改要看你的狀況是否符09/08 15:22
jajuen : 合條款09/08 15:22
gloria3136 : 應該有改降非原定機場這項吧? 09/08 15:53
rabbit83035 : 竟然是虎航發的!?09/08 16:02
glenber: 閨蜜上包養網還推薦我...09/08 16:02
MohLih : 虎航發1.4萬円很有誠意了說09/08 16:15
yanagawa : 台虎WIN,新幹線12200円(仙台空港-->東京)09/08 16:20
ariel0829 : 太好了,剩下1800可以買個仙台牛舌便當在列車上吃09/08 16:26
yoy0813 : 廉航這樣超有誠意09/08 16:37
robotcl : 很棒棒欸09/08 16:40
Kimbel: 包養?09/08 16:40
medama : 讚09/08 16:50
HMKRL : 虎航這樣超有誠意欸 新幹線+駅弁車上吃有著落了09/08 16:53
piano860131 : 想問這樣是不是刷卡附的旅平險就不賠09/08 17:11
piano860131 : 更正 是不便險09/08 17:14
MDCCLXXVI : 真好 日航都不理人 09/08 17:15
tale1890: 台全最的包養SD上線啦! 09/08 17:15
houjay : 這他媽是廉航? 09/08 17:21
sasinko : 不愧是華航乾兒子 09/08 17:22
yjlee0829 : 好猛 09/08 17:27
lin03lin11 : 有個小疑問是幾乎很多航空公司都有降成田,為何虎09/08 17:28
lin03lin11 : 航不行啊?09/08 17:28
waterway: 現在包養網都這麼直接嗎09/08 17:28
smilefun1996: 請問這種情況是仙台出海關,還是要回到東京才能出09/08 17:44
smilefun1996: 海關阿?09/08 17:44
gardeniablue: 他都發給交通補助了,應該是在仙台就放人了09/08 17:55
chilama : 有賠機場轉降的應該會賠09/08 18:06
lnmp : 請問什麼原因沒降落成田?09/08 18:19
mark1888: 歐美包養真的很平常嗎?09/08 18:19
benson1613 : 禮拜一虎航股票買起來 09/08 18:20
kei1823 : 會不會是需要貓2貓3? 09/08 18:57
edward40812 : 虎航的沒裝兩隻或三隻貓? 09/08 18:59
creation0304: 富邦改降有賠 虎又賠 誠意滿點 09/08 19:09
bg567 : 成田機場大雷雨是否算預定前往之地點天災? 09/08 19:39
Quaranta: 男友上包養網 該放生嗎 09/08 19:39
HOLAHOJIAN : 航空公司太佛買什麼股票?空起來09/08 19:56
lucifero : 虎航真的是佛心平價航空 09/08 20:24
beautyting : 便當XD 09/08 20:33
a860122004 : 太佛了吧 趕緊下單機票了09/08 20:57
PPPGGG : 真的很佛欸09/08 21:21
schlemm: 是這個包養平台09/08 21:21
aids893001 : 日又翻 虎又賠 賺爛09/08 21:37
edward40812 : ╰(⊙Д⊙)╮佛心航司╭(⊙Д⊙)╯佛心航司 09/08 21:57
zoosleep : 虎航早賺爆了有時還比傳統貴09/08 22:03
cactus1021 : 臺灣保險,ㄎㄎ09/08 22:31
phoebe9729 : 趁機玩東北不是更好?09/08 22:36
Wirol: 交男友跟包養有什麼差別09/08 22:36
lin999915 : 幫你問了,改降賠,航延不會,且不符旅程更改條件09/08 23:28
TSMCfabXX : 趁機玩東北也要原本行程可呀, 仙台離東京很遠 09/09 00:20
dormice : 超酷耶09/09 02:03
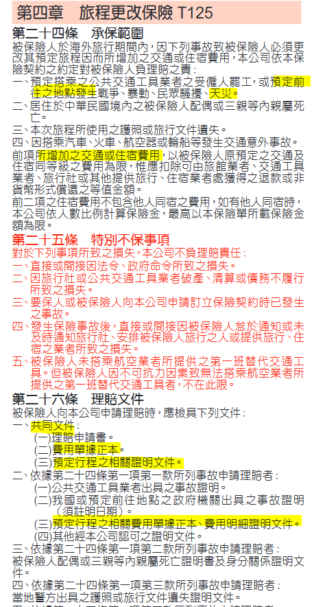
ayulovem : 快樂旅平卡的嗎? 09/09 07:53
ayulovem : 改降非原定機場只需要航空公司證明 不論原因09/09 07:54
marecht: 包養網到底在紅什麼?09/09 07:54
ayulovem : https://i.imgur.com/kanFElq.jpg09/09 08:01
ayulovem : 因為更改到仙台所以需要回到東京,而所增加交通費用09/09 08:02
ayulovem : 恩我想了一下,上面這個事件應該是屬於舊的繼續行程09/09 08:12
ayulovem : 不過就一樣都送看看吧 目前理賠案例太少了09/09 08:13
ayulovem : 條款的退款並不是補助的意思 09/09 08:34
riokio: 有人被包養 09/09 08:34
ayulovem : 這次事件中的虎航補償與理賠是兩回事 無關09/09 08:35
bg567 : 條款自己解釋的通 但申請沒過的就評議 09/09 09:41
cloudsub : 這個賠班機改降,交通虎航賠了富邦應該不賠 09/09 10:09
IamZERO : 推台虎(/ω\) 今年也要做老虎飛去福岡 09/10 01:08
tumv : 這件事推虎航 09/10 07:49
wiimas: 求包養...管飽就好XD 09/10 07:49