作者edea6 (Q寶的媽)
標題Re: [注意] 拜託大家關注一下tiktok上的孩子們
時間2024-02-06 23:07:44
標題應該提及的是短影音影片影響,不管yt tiktok等,都是為了搶眼球,擔心的話,不
如參考實際數據跟專家建議。
https://kit.hdfs.ntnu.edu.tw/CN/Media.aspx
2023.04.12國科會及臺灣師範大學人類發展與家庭學系的研究。
該計畫於105年開始蒐集「3月齡」及「36月齡」兩組具代表性的臺灣幼兒樣本問卷資料。
這邊定義的3C產品包括電視、電腦、平版、手機等。
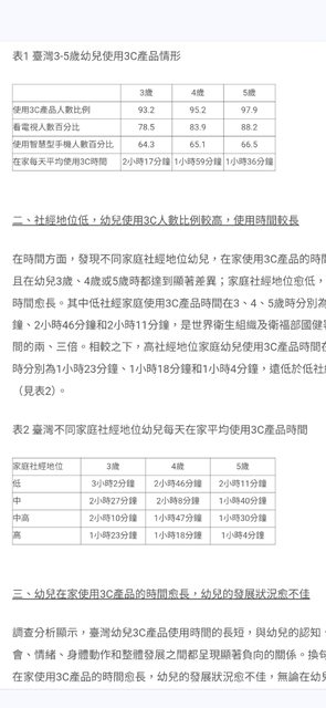
結果如下:
https://i.imgur.com/w6oPgEF.jpg
3-5歲幼兒使用手機比率60%以上,社經地位越高使用時間越短。
台灣幼兒使用電子產品人數比例很高,1歲時即有6成,2歲後更高達9成;且使用時間長,
2歲時每天即超過1小時。
皆高於世界衛生組織及衛福部國健署之建議: 2歲以上每天看螢幕不要超過1小時。
幼兒組長大變國小組。
自民國105年3月正式展開調查以來,當時的36月齡組的幼兒逐漸長大,約有43%的孩子們
,在民國108年的九月進入國小就讀,開啟了36月齡組的第五個追蹤波次。
1.家中訂有使用電子產品規範的學童,他們使用電子產品的時間在平日平均為1小時又24
分鐘、假日平均為3小時又3分鐘
2.家中沒有電子產品使用規範的學童,他們使用螢幕的時間在平日平均2小時又2分鐘、假
日平均3小時又53分鐘,高於家中訂有電子產品使用規範的學童。
小一學童假日花3小時6分鐘盯著螢幕 每週只運動4小時又50分鐘,遠低於美國小兒科醫學
會建議的每週規律運動至少7小時。
怎麼聽完覺得台灣孩子好像很愛3c??
其實...
本計畫幼兒平均每天使用螢幕的時間為2.3小時,其他研究如上海的研究發現3-4歲幼兒,
每天平均接觸螢幕2.8小時;墨爾本的研究發現2-5歲幼兒,每天平均接觸螢幕2.1小時;
美國的研究發現2-4歲幼兒,每天使用螢幕2.65小時。
***電子產品使用行為已經是全球化的現象。***
美國小兒科醫學會也建議:家長應針對孩子電子產品的使用訂出使用規範,或者找出使用
電子產品的替代方案,如體能活動或陪孩子玩其他遊戲等;在家中孩子使用電子產品時,
需選擇高品質節目,並陪同觀賞、解說和應用於日常生活;在孩子就寢前的一小時,也應
規定不得使用任何電子產品。這些建議都顯示了家長對孩子在電子產品的使用上應有所管
控及規範。
所以專家講歸講,建議時數歸建議時數,計畫歸計畫,家長多注意孩子怎麼使用3c才是重
點,以上,供參考囉!
-------------------------
個人經驗,不要怕孩子喊無聊,無聊就跟他們一起做很無聊的事吧!
嬰幼兒時期應該常常去戶外活動才是,我覺得更應該養成運動習慣:)
戶外陽光是很有好處的,但要防曬喔。
--
※ 發信站: 批踢踢實業坊(www.ptt-web.org.tw), 來自: 111.240.30.159 (臺灣)
※ 文章網址: https://www.ptt-web.org.tw/BabyMother/M.1707232066.A.1A9
推 hsun0302 : 現在所有的社群App都有短影音,很煩!避都避不了,02/06 23:21
→ hsun0302 : 尤其最討厭滑到line社群跟新聞中間那區voom02/06 23:21
推 windcity : 覺得你教的很好!希望我小孩之後也能在同儕一片手 02/06 23:36
→ windcity : 機成癮之下不被影響,請問該怎麼引導呢? 02/06 23:36
→ windcity : 我家目前3Y3M仍然禁3C+每天共讀,但真的很怕之後被 02/06 23:37
推 Thobel: 有人包養過洋鬼子嗎 02/06 23:37 → windcity : 同儕影響?02/06 23:37
推 gina29 : 自製桌遊好有趣!想到我小時候也會跟同學自己畫大富02/07 00:06
→ gina29 : 翁來玩02/07 00:06
推 chamber : 肯陪、有時間陪、精力陪、耐心陪的父母的挑戰02/07 00:32
推 dariahaha : 謝謝數據分享02/07 01:48
推 Reji: 有錢人為啥都想包養02/07 01:48 推 shawncarter : 所以說3C普及其實是在強化階級複製 02/07 03:46
推 yohappy : 推偶爾會看到原po很棒的文章02/07 03:54
→ lulicat : 非常感謝你分享這篇。 02/07 07:07
→ littleyu : 我家小孩也都國小了,自家和朋友經驗都是123456點沒02/07 08:47
→ littleyu : 錯,越大公園的吸引力也下降,會往更專精的運動項02/07 08:47
推 Hathael: 有人被洋鬼子包養過嗎02/07 08:47 → littleyu : 目/極限挑戰,同樣也是挑戰爸媽。10年前絕對沒想過02/07 08:47
→ littleyu : ,有一天我的假日會是騎10幾公里的戶外行程XD 02/07 08:47
→ littleyu : 小孩用3C跟接觸任何的影片,父母一定在旁(做自己02/07 08:48
→ littleyu : 的事),家裡沒有打開螢幕就能使用的訊號,等於把02/07 08:48
→ littleyu : 關來源跟掌控時間還是由家長決定02/07 08:48
推 yovroc: 到底要多有錢才會想包養02/07 08:48 推 shieldsky : 推這篇,用心陪伴且花時間培養他們的興趣,很有助02/07 13:11
→ shieldsky : 於孩子的各方面成長與發展02/07 13:11
推 shieldsky : 感謝經驗分享,看來大人首先要擁有一顆願意陪玩到 02/15 23:58
→ shieldsky : 大的心,才能持續感染小孩子們,帶親戚小孩一起出 02/15 23:58
→ shieldsky : 門玩真的很開心!小孩子們大多喜歡一起去做一件事 02/15 23:58
推 helgalie: 包養SD = aSugarDating 02/15 23:58 → shieldsky : 情,團體行動的感覺真的不一樣。 02/15 23:58