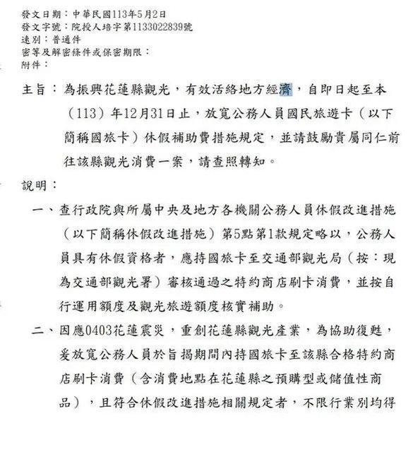
作者: godofsex (性愛戰神) 看板: Examination 標題: [新聞] 公務員神卡「花蓮刷8000、發1萬6000」 時間: Sun May 5 21:59:06 2024 公務員神卡「花蓮刷8000、發1萬6000」 一票怒:啥都要公務員扛 ▲行政院砸15.84億振興花蓮旅遊,發公文喊話公務員「國民旅遊卡」加倍,刷8000可發1 萬6000元,讓一票公務員怒了。(示意圖/取自PhotoAC) 記者徐銘穗/綜合報導 2024-05-04 17:11:10 403花蓮大地震至今(4)餘震不斷,平日旅宿業住房率只剩1成,比新冠疫情期間更嚴重 ,學者估80億觀光產值蒸發,行政院砸15.84億要振興花蓮旅遊,而公務員人手一卡的「 國民旅遊卡」也加碼了,要公務員持國旅卡到花蓮消費「刷8000元,核發1萬6000元」, 讓一票公務員網友怒了,反酸「神卡就該全民普發」,不滿什麼都要公務員來扛。 原PO昨在PTT發文「有沒有需要公務員拯救花蓮觀光的卦」,公開5月2日一封普通件公文 ,指為振興花蓮縣觀光,即日起至12月31日止,放寬公務人員國民旅遊卡(國旅卡)休假 補助費措施規定,期間消費「加倍補助」,鼓勵同仁前往花蓮觀光消費。 公文中舉例,某甲本年具14日休假資格,其國旅卡休假補助總額為1萬6000元,某甲於5月 11日持國旅卡至花蓮縣特約商店刷卡消費8000元,得核發休假補助費1萬6000元。 https://i.imgur.com/fnWo6Bc.jpeg
▲▼政府發公文喊話公務員「國民旅遊卡」加倍,刷8000可發1萬6000元。(圖/翻攝PTT ) https://i.imgur.com/0jq0a1A.jpeg
原PO開酸,簡單來說就是拿國民旅遊卡到花蓮刷8000元,就可以核發1萬6000元的補助, 而且不限行業別均得列為觀光旅遊額度耶,再也不用為了不知道觀光旅遊額度要刷什麼煩 惱了。 還諷說:「那麼棒的一張卡,應該也要發給所有人也一起適用才對!」 貼文引發討論,一票網友怒轟,疫苗打不完也逼公務員打,「什麼都要公務員扛」。 也有網友覺得花8000元可拿1萬6000元補助,爽爽的,但事實上,國旅卡是公務員薪水的 一部分,加倍核發等於是拿自己的加班費倒貼自己。 國旅卡是政府加班費不發現金、強迫消費的鐵證 國旅卡年度消費額度的1萬6000元,其實是公務員的年假不休假加班費。 不管是幾職等的公務員,也不管你有幾天法定年假,只要你不休滿年假,那麼,國家一年 最高只補給你1萬6000元,而且還不給你現金,而是強迫你只能用國旅卡旅遊及消費。 如果假沒休完、1萬6000元沒用完怎麼辦?答案是:免費捐給國家。 5年前,當時行政院長蘇貞昌為刺激內需,放寬國旅卡使用規定,讓公務員平日也可以刷 國旅卡,也鬆綁可適用珠寶銀樓業,稱可望創造56億元的商機,當時也引發政治酬庸誤會 ,國旅卡其實是剝削公務員加班費,又強迫其旅遊與消費。 ▲花蓮飯店推出不少訂房優惠,理想大地西班牙主題房平日1人1999入住。福容大飯店花 蓮店也有最低雙人入住每晚2659元的優惠。(圖/理想大地提供) https://www.nownews.com/news/6419867 -- ※ 發信站: 批踢踢實業坊(www.ptt-web.org.tw), 來自: 49.218.91.13 (臺灣) ※ 文章網址: https://www.ptt-web.org.tw/Examination/M.1714917549.A.779
yayaya9487: 如果假休完呢?不就賺到嗎? 05/05 23:12
kiwifruit: 能不能休完假是當事人的事,不應該用國旅卡這種強迫方 05/05 23:16
kiwifruit: 式;最後還會被人說假休完不就賺到....... 05/05 23:16
fcz973: 對啊休完還拿錢根本賺爛,這麼爽的東西勞工也應該享有 05/06 00:06
perasa: 這個好像叫有薪假,只要特休休一部分 剩餘的可以換錢 05/06 01:42
SEDAP: 歐美包養真的很平常嗎? 05/06 01:42
a2258335: 不管月薪多少一天只給1600你跟我說賺???別鬧了好嗎 05/06 06:18
ICDD: 支持勞工也要有 用16000買斷你的特休假 05/06 06:46
tktk1212: 無恥政府把國旅卡包裝成公務員福利 怎不敢給勞工人人有 05/06 10:28
tiger508: 支持勞工也要有 05/06 12:27
Zhang274: 這東西叫做不休假加班費ㄟ,你沒休假給你錢 05/06 13:45
TUZom: 男友上包養網 該放生嗎 05/06 13:45
Zhang274: 變成公務員福利是三小 05/06 13:45
weivvv: 勞保破產迫在眉睫,政府要改革了沒 05/06 16:59
jamessytba: 然後就補助達標囉 點點點 05/06 22:09
dormice : 理想大地那個很鬼扯好嗎,四人房說一人1999,價格 05/07 13:16
dormice : 要乘4 05/07 13:16
Jiulon: 是這個包養平台 05/07 13:16
ppdogliu : 公務人員的公保很好,不然你來考!國旅卡又拿公務 05/07 13:29
ppdogliu : 人員開刀,不然你不要當 05/07 13:29
oop53 : 公保好個屁 05/07 13:44
j056237 : 一堆白癡,假根本不給放好嗎,真以為他媽都有放到假 05/07 14:16
j056237 : 啊!然後低能會說自己跟政府說啊,幹已經跟政府說好 05/07 14:16
laetuon: 交男友跟包養有什麼差別 05/07 14:16
j056237 : 幾年了也抗爭好幾年了,也沒改變啊!低能會再說不爽 05/07 14:16
j056237 : 不要做! 05/07 14:16
q2520q : 國民旅遊卡也算是資訊流通之後才比較多人知道是怎樣 05/07 14:24
q2520q : ,以前真的超多人以為是福利,殊不知根本就是剝削公 05/07 14:25
q2520q : 務員的利器 05/07 14:25
slot365: 包養網到底在紅什麼? 05/07 14:25
BUKU : 那就去花蓮買8000黃金用掉吧 05/07 14:28
kenny719 : 為什麼發錢要生氣? 05/07 14:41
tony870414 : 上限還是只有16000啊… 05/07 14:43
jerrty : 火車也可以2倍嗎? 05/07 15:00
HunterKiller: 看3F就知道一般民眾的認知的國旅卡=額外獎金,慘 05/07 15:12
colortea: 有人被包養 05/07 15:12
ppdev : 這個原本是什麼啊? 05/07 15:15
tuminghsin : 請正名「「公務人員強制休假補助費」就是政府不想給 05/07 15:46
tuminghsin : 加班費的解套方式 05/07 15:47
Kenneth10 : 看到公保好快笑死 05/07 15:52
davideess : 純噓每年假有一半以上放不完 腦袋壞掉才來當公務員 05/07 16:02
glenber: 求包養...管飽就好XD 05/07 16:02
bbq2005 : 刷8千賺1萬6,公務員就是過太爽~休假還有錢拿! 05/07 16:11
sinica312 : 這是強制休年假10天,每天給補助1600。屬有薪假。 05/07 16:18
sinica312 : 休8天,最高可申請12800,這10天不管有沒有休假, 05/07 16:18
sinica312 : 不得請領未休假加班費。剩餘未休年假仍可請領未休 05/07 16:18
sinica312 : 假加班費。 05/07 16:18
Kimbel: 阿姨!我不想努力了(求包養) 05/07 16:18
sinica312 : 勞工做滿24年才會累積到最高30天年假,公務員做滿1 05/07 16:24
sinica312 : 5年就有最高30天年假。 05/07 16:24
sinica312 : 對月薪48000以下的公務員,每天補助1600是福利,因 05/07 16:34
sinica312 : 為未休假加班費低於1600,會覺得虧的是月薪高的高 05/07 16:34
sinica312 : 考級格的主管職。 05/07 16:34
tale1890: 有沒有富二代要包養 05/07 16:34
xu3 : 有賺到的感覺是不用加班的單位,不然公務員加班超 05/07 16:37
xu3 : 過的只能換補休,補休都放不完了,怎麼輪的到特休 05/07 16:37
ghost951852 : 說好的 拜託勞工也適用 你就知道有多好 限制一堆 05/07 16:52
ibluestorm : 國民旅遊卡 怎麼能只有公務員有補助 應該要全民推動 05/07 17:55
ibluestorm : 一起來啊 05/07 17:55
waterway: 身邊有朋友被包養 05/07 17:55
CTW8877 : 看推文又是搞不清楚狀況一堆== 05/07 18:19
CTW8877 : 偉哉政府政策 多年還是不改 呵 05/07 18:19
dowbane : 休不完的人也是滿多的啦 05/07 18:37
j056237 : 推文就是一堆低能腦子搞不清楚實際運作只會仇公 05/07 18:37
ben108472 : 這麼好應該全民一起辦國旅卡啊 05/07 18:51
mark1888: 亞洲最大包養平台上線了 05/07 18:51
samnpc : 趕快修法,這種好康的福利,勞工怎能沒有 05/07 19:07
bbb88163 : 離職啊? 05/07 19:13
gnr1213 : 這就典型的不爽不要當公務員,很多人搶著當。每個 05/07 19:42
gnr1213 : 行業都有自己的甘苦談XD 05/07 19:42
reiborei : 所以想當公務員的少很多了 不爽不要當對吧 05/07 20:23
Quaranta: 包養SD = SugarDaddy? 05/07 20:23
countryair : 離職率越來越高 考的人越來越少 05/07 20:44
countryair : 真的落實了不爽不要當 05/07 20:44
a19851106 : 聽說錄取率很高 快去考吧 XD 05/07 20:51
pippen2002 : 趕快修法,這種好康的福利,勞工怎能沒有 05/07 20:52
Kazamatsuri : 嗯 叫國會多數黨趕快提修法啊~ 科科 05/07 20:59
schlemm: 這個包養網正妹好多 是真的嗎 05/07 20:59
max1613 : 休假都拿來休息,還跟你跑去花蓮 05/07 21:03
GimO : 這麼好的東西建議全國所有公民強制發卡 05/07 21:57
andy0055 : 這是反串吧… 送錢給你也在哇哇叫… 05/07 22:17
Kazamatsuri : 要去花蓮刷才有啊~ 05/07 22:24
eeffbbjjoo : 很多早就刷完了,沒屁用 05/07 22:31
Wirol: 真的有這麼多人在找包養 05/07 22:31
j056237 : 居然有人說送錢給你哇哇叫,我操我加班費直接給我現 05/07 22:40
j056237 : 金啦!還要改用這種限制方式給我,而且還沒完全給好加 05/07 22:40
j056237 : 班費,政府帶頭坑自己公務員,然後局外人在那邊覺得 05/07 22:41
j056237 : 公務人員不知福?真的不可思議,難怪一直戰公務員 05/07 22:41
renejyo : 爽欸 05/07 23:10
marecht: 有人可以分析一下包養平台的差異嗎 05/07 23:10
aspeter : 沒30個字吧... 05/07 23:26
kit279 : 神你老母嘞 壓榨人家的加班費好意思說神卡 05/07 23:45
medama : 國旅卡跟加班費無關 是休假補助... 05/07 23:49
fcz973 : 強制休假就是特休未休不用給錢,那性質就是加班費啊 05/08 00:51
takei : 不爽離職 05/08 02:24
riokio: 那個包養網人最多XD 05/08 02:24
terfd : 強制休假還送你錢 你休不了怪你單位啊 怪政策幹嘛 05/08 05:01
LTpeacecraft: 居然跨棚來這邊,當然支持,一人一信,凡有商業登 05/08 07:11
LTpeacecraft: 記十人以上公司的勞工比照辦理,成為真.全國民旅遊 05/08 07:11
LTpeacecraft: 卡。拿自己的錢來振興還要被奚落成額外福利,之前 05/08 07:11
LTpeacecraft: 一個不小心還會有刑事責任可能,怎麼能不讓勞工一 05/08 07:11
wiimas: 我妹上包養網被我發現= = 05/08 07:11
LTpeacecraft: 起享用呢! 05/08 07:11
LTpeacecraft: 真實人生是,台灣全國民沒什麼人在意你公樸奴隸的 05/08 07:13
LTpeacecraft: 待遇如何,欺負你剛好而已 05/08 07:13
fastfu : 無聊,又沒強迫你去 05/08 08:30
dkramses : 哈哈哈 人民互鬥戲碼再次上演 dpp:計畫通 05/08 09:22
Branlli: 隔壁桌的人竟然在討論包養... 05/08 09:22
YoonSuisme : 支持勞工一起適用!!^_^ 05/08 10:17
sbtiagr : 我也想拿欸 很多公司還不是"建議"加班換補休 05/08 10:45
sbtiagr : 給你出去玩 隨便核銷 還給你2倍額度 很棒欸 05/08 10:46
sbtiagr : 當然是不比現金 但是現金加班費會報到2倍嗎 05/08 10:48
u6vu040531 : ㄏㄏ 支持全面比照公務員 05/08 11:52
Cinedt: 樓上是不是被包養 05/08 11:52
owenxeve : 那你為什麼不休假呢? 05/08 12:17
owenxeve : 說休不完的,勞工也是常常不能休啊 05/08 12:21
ali210 : 加班費當然是領現金最好啊,放進卡裡還限制特約商店 05/08 12:26
ali210 : 才能刷是傻了嗎 05/08 12:26
orangela : 被強迫花掉的不休假加班費,還被規定8000元要刷在 05/08 15:06
Drither: 樓下被包養 05/08 15:06
orangela : 旅宿、台鐵高鐵,補助個屁,左手出右手近哪裡賺到? 05/08 15:06
orangela : 而且被強迫花掉16000還要算在年所得裡 05/08 15:06
lily08320 : 推6樓 笑死人 05/08 15:55
beagle2001 : 國會多數党趕快修法! 05/08 18:15
johneypetter: 你不會刷,別人幫你。不然就別當公務員啊 05/08 23:59
Notker: 現包養都上檯面了嗎 05/08 23:59
mingmonkey : 一堆可憐仇公仔先去搞清楚國旅卡再來吠好不好 05/09 12:20
lancelot123 : 現在沒有限制休假期間刷才能算有效刷卡,我覺得是好 05/09 22:31
lancelot123 : 用很多,不要上班期間消費就好了 05/09 22:31
oringe96 : 直接說爽死了,有夠爽的年年有16000可以領到死,勞 05/10 17:28
oringe96 : 工不要嫉妒,不爽去考,這樣講才有人會去吵鬧吧 05/10 17:28
Peycere: 在包養網遇到朋友= = 05/10 17:28
kht26 : 拜託勞工也要^^ 05/11 17:53
Fuklet : 會仇公的都是沒能力的社會低端 可憐吶 05/12 23:16