作者: usnavyseal (usmarine2008) 看板: Gossiping 標題: [爆卦] 美國前國防高層:台灣雖重要 但需衡量成本 時間: Sun Oct 6 22:10:52 2024 https://x.com/ElbridgeColby/status/1842555429760430404 美國前國防部副助理部長柯伯吉 Elbridge A. Colby 他之前的文都會被中央社報導: https://i.imgur.com/52kMJG3.png
他希望美國調整國防政策及擔憂台灣政府不重視國防的困境 chatgpt 懶人包: https://i.imgur.com/RY5W5gL.png
以下為原文翻譯 https://i.imgur.com/j9Jf2zC.png
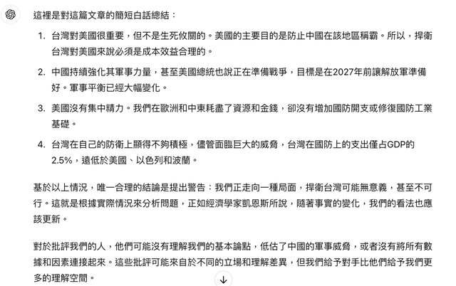
1. 對美國而言,台灣是個重要的但非存亡的利益。真正的重點是阻止中國在該地區稱霸 因此,捍衛台灣必須對美國人具有成本效益。 2. 中國持續進行其歷史性的、令人敬畏的軍事擴張。甚至連美國總統也表示, 中國正為戰爭做準備,目標是在2027前讓解放軍做好戰鬥準備。軍事平衡已經大幅傾斜 3. 美國沒有專注於台灣。相反,我們在歐洲和中東耗盡了我們的庫存和資金, 卻沒有增加國防支出或修復我們的國防工業基礎 4. 從任何合理的標準來看,台灣在自己的防禦上顯得非常漫不經心且落後 即使面對1個明確想要控制它的大威脅,台灣僅花2.5%GDP在國防上, 比美國、以色列和波蘭都要少很多 https://i.imgur.com/QKBej4Y.png
5. 基於這種情況,唯一合乎邏輯和一致的立場是提高警覺,我們正走向一種情況, 即捍衛台灣將不再有意義,甚至可能是不可能的。這就是根據現況做出的判斷, 正如經濟學家凱恩斯說過的,情況在變,我們的看法也要更新。 6. 因此,指責我們提出這一點的人是孤立主義者或尋求討好,因此屬於以下類別之一: 1. 不理解我們的基本論點。我沒隱藏它!我的書和文章、推文、採訪中都有談到 7. 2. 低估中國的軍事威脅,這很奇怪,因為這些對我們的批評中有許多來自鷹派, 所以這沒有任何意義。 3. 不連貫:未能將上述因素之間的數據和點連接起來 8. 還有一些解釋可能不那麼客氣,但我會比對方對我們更寬容一些,就不提那些了。 心得 台灣雖然重要 但看看南越跟阿富汗 老美也是有人會在算成本 何況台積電又已經去美國設廠 加上又有川普這種人來鬧事 成本也是有個底線 最好的方法還是強化自家國軍 台灣國軍如果能有效協助美國對付中國 美軍也會樂意幫助台灣 -- ※ 發信站: 批踢踢實業坊(www.ptt-web.org.tw), 來自: 111.248.237.37 (臺灣) ※ 文章網址: https://www.ptt-web.org.tw/Gossiping/M.1728223855.A.8E5
totenkopf001: 疑美論洗起來 10/06 22:57
totenkopf001: 前前前前前,嗯,你開心就好 10/06 22:58
BigLargeBoss: 又是柯ㄅㄐ 10/06 22:59
nanozako : 欸 這不是之前那系列文的內容嗎? 10/06 23:00
sword78 : 各種前系列 10/06 23:00
Chiason: 隔壁桌好像是包養SD在見面XD 10/06 23:00
kinki5566 : 這種就不用了 多發些正向的吧 請勿疑美 10/06 23:04
giancarlo82 : 老是轉一些沒營養的系列文來這邊幹嘛 10/06 23:14
fit : 沒當家的人說話不算數,因為當家之後完全不是那回事 10/06 23:15
ct13579 : 說真實的任何政治或軍事行動當然都要衡量成本 10/06 23:16
ptgeorge2 : 誰不知道凡事都有代價,真當台灣傻的完全相信美國? 10/06 23:17
Markell: aSugarDating = 包養SD? 10/06 23:17
ptgeorge2 : 互相有利益才能長久,也就中國傻屌一樣一帶一路當乞 10/06 23:17
ptgeorge2 : 丐王 10/06 23:17
kuma103t : 美國台積成本能壓的像台灣這麼低又有效率嗎 10/06 23:18
tony121010 : LAG 10/06 23:21
tony121010 : 都討論到爛了,你現在才PO 10/06 23:22
fuoya: 未看先猜這包養網 10/06 23:22
ja23072008 : 軍費不到3%GDP是個被唸很久的問題,但被唸太久又感 10/06 23:23
ja23072008 : 覺沒發生什麼事情,久而久之就麻木了。本國面對的 10/06 23:23
ja23072008 : 威脅環境,軍費成長幅度與佔比跟類似國家相比一直 10/06 23:23
ja23072008 : 太慢。 10/06 23:23
ja23072008 : 但喊到5%10%的那種就只是在漫天要價。 10/06 23:24
Apasiri: 有人知道包養SD是什麼嗎 10/06 23:24
colorghost : 台灣要自強沒錯,不過提到台積電,美基電產能要上 10/06 23:31
colorghost : 來2027前根本不太可能,就算川皇一直說中國會攻台也 10/06 23:31
colorghost : 是斬釘截鐵說在他任期結束前中國不會侵台。太多產業 10/06 23:31
colorghost : 專家也說比起美國廠還比較要擔心日本廠,畢竟日本人 10/06 23:31
colorghost : 吃苦耐勞的個性跟台灣還比較像… 10/06 23:31
litidi: 一定又是這包養網 10/06 23:31
fit : 美國人如果知道台灣地下經濟一堆,GDP長期低估,應該 10/06 23:32
fit : 會更77777 10/06 23:32
skyhawkptt : 這位哈佛耶魯大學者的話就跟米爾斯海默這類學者一樣 10/06 23:34
skyhawkptt : 聽聽就好,https://bityl.co/SGm4 請參考 10/06 23:39
sdiaa : 防衛台灣的成本絕對比失去後再回來低 10/07 00:00
Merzario: 包養平台不意外 10/07 00:00
lewlewbo : 截圖裡的日期是 10/5 應該還可以吧?不過論點確實舊 10/07 00:00
lewlewbo : 不曉得柯伯吉同樣論點幹嘛一直講?這次又跟誰吵架了 10/07 00:01
gyannor : 你爽就好 10/07 00:24
Orianna : 笑了 別一言堂 只想報喜不報憂 10/07 00:25
Orianna : 洗什麼拜登講出兵 然後再被白宮發言人反駁 是比較 10/07 00:26
Muzaffer: 覺得包養網EY嗎 10/07 00:26
Orianna : 有營養嗎 10/07 00:26
SIL : 都已經討論過幾輪的報導,轉文也認真點好嗎 10/07 00:36
xephon : 疑美 10/07 00:43
tsairay : 計較成本就不要管台灣搞核武就好了 10/07 00:45
chenry : 阻止中國稱霸跟保衛台灣有衝突嗎? 10/07 00:46
MIJice: 包養網站葉配啦 10/07 00:46
chenry : 失去台海 南海會安全?島鏈還安在? 10/07 00:46
tandee : 這篇不是之前就討論過了嗎 10/07 00:50
sellgd : 美積失敗也沒關 日積生產了 德積會比美積快 10/07 00:59
lplpyy : 推反向報導平衡一下,不要太看得起台灣積體電路 10/07 01:06
inter87 : 負向的就不必了,請多來點代客發射或是台灣有事日本 10/07 01:07
SpyTime: 記者收了包養網多少啦 10/07 01:07
inter87 : 有事之類的話題 10/07 01:07
pooznn : 中国人酸美國掏空台GG 結果到2030 7成產能還在台灣 10/07 01:07
astinky : 這篇的內容全是舊的重複一遍而已吧 10/07 01:36
cat0808 : 要反向報導至少也拿新的東西吧... 10/07 01:36
cat0808 : 裡面幾乎都是之前討論過的東西吧 10/07 01:37
Toth: 包養真亂 10/07 01:37
BFer : 幾天前的新聞,數字版訊息速度那麼落後的嗎? 10/07 01:39
zball : 這位一直都有在講這些內容啊 講很多次了 少見多怪 10/07 01:45
zball : 隔了一陣子還是只拿他當反向報導的話 我也會不耐煩 10/07 01:46
KenshinCS : 數字版沒事來洗一下的過時文章 10/07 02:23
BW556 : 類似的文章一再拿出來炒 是要大家再討論幾次浪費多 10/07 03:29
Asterix: 演藝圈一堆包養好嗎 10/07 03:29
BW556 : 少時間? 10/07 03:29
MaxYang2580 : 為什麼不能疑美 10/07 03:32